УРОК №49
27.06.2023г. ЛАБОРАТОРНАЯ РАБОТА 3
«ИЗУЧЕНИЕ ЗАКОНА ОМА ДЛЯ УЧАСТКА ЦЕПИ С ПОСЛЕДОВАТЕЛЬНЫМ И ПАРАЛЛЕЛЬНЫМ СОЕДИНЕНИЕМ ПРОВОДНИКОВ.»
Цель: проверить соотношения, которые выполняются в случаях последовательного и параллельного соединения проводников.
Оборудование: источник постоянного тока, вольтметр, амперметр, три резистора, ключ, соединительные провода.
В данной работе исследуются электрические цепи с последовательным и параллельным соединением двух резисторов. В ходе проведения опытов сначала собирают соответствующие цепи, а затем, используя амперметр для измерения силы тока и вольтметр для измерения напряжения, проверяют соответствующие соотношения.
В случае последовательного
соединения резисторов проверке подлежат следующие соотношения:
1. I1 = I2 =I, где I – общая сила тока в цепи; I1 и I2 – сила тока в первом и втором резисторах соответственно.
2. U = U1 =U2, где U -общее напряжение на резисторах; U1 и U2 - напряжение на первом и втором резисторах
3. R = R1 + R2, где - общее сопротивление двух резисторов; R1 и R2 - сопротивление первого и второго резистора
В случае параллельного соединения резисторов проверке подлежат следующие соотношения:
1. U = U1 =U2, где U – общее напряжение на резисторах; U1 и U2 напряжение на первом и втором резисторе;
2. I = I1 + I2, где I - сила тока в не разветвлённой части цепи; I1 и I2 - сила тока в первом и втором резисторах соответственно;
3. 1/R = 1/R 1 + 1/ R 2, где - общее сопротивление двух резисторов; R1 и R2 - сопротивления первого и второго резисторов.
Ход работы
Начертили схемы двух электрических цепей, состоящих: первая – из двух последовательно соединённых резисторов, источника тока и ключа (вспомните изображения этих составляющих цепь); вторая из двух параллельно соединённых резисторов, которые через ключ подключены к источнику тока.
Опыт 1.Исследование электрической цепи с последовательным соединением резисторов.
1. Собрали электрическую цепь по схеме 1.
2. Измерили силу тока, включая амперметр сначала между ключом и первым резистором ( I ), потом между вторым резистором и источником тока ( I1 ), а затем между источником тока и ключом ( I2 )
3. Результаты измерений и вывод записали в таблицу.
I1 , A | I2 , A | I , A | Вывод |
|
|
| При последовательном соединении резисторов сила тока остаётся постоянной |
1 ,2 | 1, 2 | 1, 2 | I = I1 + I2 |
4. Измерили напряжение, подключив вольтметр сначала к клеммам первого резистора ( U1 ), а потом к клеммам второго ( U2 ), а затем к клемме первого резистора и второй клемме второго резистора (U ).
Результаты измерений занесли в таблицу 2. Потом по результатам измерений нашли сумму напряжений U1 + U2 и сравнили её с напряжением , которое измерили на обоих последовательно соединённых резисторах. Записали вывод.
U1 , B | U2 , B | U, B | (U1 + U2) , B | Вывод |
|
|
|
| При последовательном соединении |
6 | 6 | 12 | 12 | Резисторов падение напряжения в цепи равно сумме падений напряжения на каждом резисторе. U = U1 + U2 |
5. Учитывая закон Ома для участка цепи и используя данные таблиц, вычислили сопротивление первого, второго резисторов и общее сопротивление двух резисторов, соединённых последовательно. Результаты занесли в таблицу и сделали вывод.
R1=U1 / I1 = 6/ 1, 2 =5 R2 = U2 / I2 =6/1,2 =5 R = U / I =12 / 1,2=10
Вывод: При последовательном соединении резисторов общее сопротивление равно сумме сопротивлений на каждом резисторе, что соответствует расчетам: 10 Ом = 10 Ом.
Относительная погрешность έ равна:
έ = 1 –(R1 + R2)/R∙ 100% = 1 – (5 +5)/10 ∙100 = 0 %
Опыт 2. Исследование электрической цепи с параллельным соединением резисторов.
1. Собрали электрическую цепь 2.
2. Измерили напряжение на резисторах.
3. Измерили силу тока, проходящего в не разветвлённом участке цепи, затем силу тока в первом и втором резисторах. Результаты измерений занесли в таблицу.
4. По результатам измерения нашли сумму токов I1 + I2 и сравнили с силой тока, которую измерили в не разветвлённом участке цепи. Записали вывод.
I1 A | I2 A | I A | (I1 + I2) A | Вывод |
0,8 | 0,4 | 1,2 | 1,2 | При параллельном соединении резисторов напряжение на участке Цепи и на каждом резисторе остаётся постоянным. А сила тока равна сумме токов на каждом резисторе: I = I1 + I2
|
5. Применяя закон Ома и, используя данные измерений, вычислили сопротивление первого и второго резисторов, а также общее сопротивление:
R1 = U1 / I1= 12/0,8=15 Ом; R2 = 12/0,4 =30 Ом; R = R1∙ R2 / R1 +R2 =15 ∙30/45 =
= 450/45 =10 Ом
R = U/ I =12/1,2 10 Ом
10 Ом= 10 Ом
Вывод: Мы экспериментально проверили соотношения, которые выполняются в случаях последовательного и параллельного соединения резисторов.
Контрольные вопросы:
1. В каком случае сила тока в цепи, состоящей из двух лампочек и источника тока, будет больше: когда лампочки соединены последовательно или параллельно? Ответ обоснуйте.
2. Какое соединение потребителей электроэнергии, по вашему мнению, необходимо использовать в квартирной электропроводке? Почему?
Ребята, пожалуйста, лабораторную оформляете на листках, которые я вставлю в ваши тетради для лабораторных работ.
При оформлении, как всегда, записываете тему работы, цель, оборудование, ход работы и вычисления. Пишите вывод, исходя из цели. Отвечаете на контрольные вопросы.
Кому не понятно, переписываете всё, кроме теоретической части после оборудования и до хода работы.
ЖЕЛАЮ УСПЕХА!
УРОК № 48
28.06.2023г. ГРУППА 508 Тема «Последовательное и параллельное соединение проводников»
1. Последовательное соединение проводников
Соединение проводников называют последовательным, если оно не содержит разветвлений, т.е. проводники расположены последовательно один за другим.
Рассмотрим участок цепи, содержащий два резисторы:
1. Сила тока в каждом из проводников одинакова: І1 = І2 = I.
2. Напряжение на двух проводниках: U = U1 + U2.
3. Общее сопротивление проводников: R = R1 + R2.
4.При последовательном соединении двух проводников напряжение на каждом проводнике прямо пропорциональна его сопротивлению:
При последовательном соединении n проводников выполняются следующие соотношения:
• общее сопротивление проводников, соединенных последовательно, больше сопротивления каждого из этих проводников;
• общее сопротивление R последовательно соединенных проводников, каждый из которых имеет сопротивление R', равен R = nR', где n - число проводников.
2. Параллельное соединение проводников
Соединение проводников называют параллельным, если для протекания тока есть два или более пути ветки и все эти ветви имеют одну пару общих точек - узлов.
В узлах происходит разветвление цепи (в каждом узле соединяются не менее трех проводов). Таким образом, разветвление является характерным признаком цепи с параллельным соединением проводников.
Рассмотрим участок цепи, содержащий два параллельно соединенных резисторов:
1. Общее напряжение на участке и напряжение на каждом из двух резисторов одинаковы: U = U1 = U2.
2. Сила тока в неразветвлённой части цепи равна сумме сил токов в отдельных ветвях: I = I1 + I2.
3. Общее сопротивление проводников:
4. В случае параллельного соединения двух проводников сила тока в каждой ветви обратно пропорциональна ее сопротивлению:
При параллельном соединении проводников выполняются следующие соотношения:
Необходимо обратить внимание:
• общее сопротивление проводников, соединенных параллельно, меньше сопротивления каждого из этих проводников;
• общее сопротивление R параллельно соединенных проводников, каждый из которых имеет сопротивление R' , равен R = R’/n , где n - число проводников.
В случае двух проводников их общее сопротивление
3. Измерения силы тока и напряжения
Для измерения силы тока и напряжения используют рассмотренные выше соединения. Так, например, во время измерения силы тока в резисторе сила тока в амперметре должна быть такой же, как и в резисторе. Следовательно, амперметр стоит присоединять последовательно к резистору. Включение амперметра для измерения силы тока не должно существенно изменять эту силу тока. Следовательно, сопротивление участка цепи после включения амперметра (R + RA) должен быть очень близким к сопротивлению резистора R, а для этого сопротивление амперметра должен быть намного меньше, чем сопротивление резистора: RA R. Такой маленький сопротивление делает амперметр очень «уязвимым»: амперметр нельзя подключать напрямую к источнику тока без нагрузки, потому что через маленькое сопротивление сила тока в амперметрі будет слишком большой и он выйдет из строя.
Измеряя напряжение на резисторе с помощью вольтметра, напряжение на вольтметре должна быть такой же, как на резисторе. Поэтому вольтметр следует подключать к резистору параллельно. Общее сопротивление Ryч участка цепи в этом случае не может существенно отличаться от сопротивления R резистора. Из соотношения следует, что то есть RV >> R.
Следовательно, сопротивление вольтметра должно быть очень значительным. Поэтому его можно подключать непосредственно к источнику тока.
ВОПРОС К УЧАЩИМСЯ В ХОДЕ ИЗЛОЖЕНИЯ НОВОГО МАТЕРИАЛА
Первый уровень
1. Какое соединение проводников называют последовательным?
2. Какое соединение проводников называют параллельным?
3. Какая из электрических величин одинакова для всех проводников, соединенных последовательно? параллельно?
4. Какое сопротивление должен иметь амперметр? вольтметр?
Второй уровень
1. Три проводника, сопротивления которых R, 2R и 3R, включили в круг последовательно. Одинаковой силы ток пройдет по этих проводниках? Одинаковая ли напряжение на каждом из них?
2. Три проводника, сопротивления которых R, 2R и 3R, включили в круг параллельно. Одинаковая ли напряжение на каждом из них? Одинаковой силы ток пройдет по этих проводниках?
ЗАКРЕПЛЕНИЕ ИЗУЧЕННОГО МАТЕРИАЛА
1. Елочная гирлянда спаяна из лампочек для карманного фонарика. При включении этой гирлянды в сеть на каждую из лампочек приходится напряжение 6 В. Почему же опасно, выкрутив одну из лампочек, сунуть в патрон палец?
2. Кусок проволоки разрезали на две части и скрутили по всей длине вместе. Как изменилось сопротивление проволоки?
3. Ученик, измеряя силу тока в лампочке, по ошибке включил вольтметр вместо амперметра. Что при этом произошло?
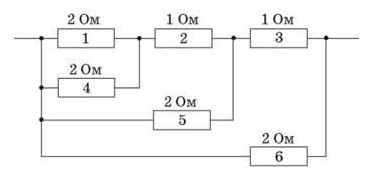
1. Четыре одинаковых резисторы соединили сначала последовательно, а затем параллельно. За которого соединение общее сопротивление резисторов больше? Во сколько раз?
2. Пять резисторов соединены так, как показано на рисунке. Определите общее сопротивление цепи, если
3. На рисунке приведена схема участка электрической цепи. Определите общее сопротивление этого участка.
ЧТО МЫ УЗНАЛИ
Во время последовательного соединения:
Во время параллельного соединения:
ЗАДАНИЕ:
1. Запишите определения:
а ) какое соединение называется последовательным? Зарисуйте схему этого соединения.
Б) Чему равны общая сила тока, напряжение и сопротивление? Запишите формулы.
В) какое соединение называется параллельным? Зарисуйте схему этого соединения. Запишите чему решите задач уравны сила тока, напряжение и сопротивление при параллельном соединении? Запишите формулы
УРОК №47
27.06.2023г. ГРУППА 508. ФИЗИКА. Лабораторная работа №1
«Измерение ЭДС и внутреннего сопротивления источника тока»
Цель работы: научиться экспериментально определять ЭДС и внутреннее сопротивление источника тока на основании результатов измерений силы тока в цепи и напряжения на внешнем участке цепи.
Оборудование: источник тока, вольтметр, амперметр, реостат, ключ, соединительные провода.
Схема электрической цепи, которой пользуются в этой работе, показана на рисунке.
При разомкнутом ключе ЭДС источника тока равна напряжению на внешней цепи R.
В эксперименте источник тока замкнут на вольтметр, сопротивление которого должно быть больше внутреннего сопротивления источника тока г. Обычно сопротивление источника мало, поэтому для измерения напряжения можно использовать школьный вольтметр со шкалой 0-6 В и сопротивлением Rв = 900 Ом. Так как сопротивление источника обычно мало, то действительно Rв>> r. При этом отличие Е от U не превышает десятых долей процента, поэтому погрешность измерения ЭДС равна погрешности измерения напряжения.
Внутреннее сопротивление источника тока можно измерить косвенно, сняв показания амперметра и вольтметра при замкнутом ключе. Действительно, из закона Ома для замкнутой цепи получаем Е = U + Ir, где U = IR - напряжение на внешней цепи. Отсюда:
r = E – U / I
Ход работы:
1. Измерили напряжение на клеммах источника тока в случае, когда ключ разомкнут (полученное значение будет соответствовать ЭДС источника тока).
2. Замкнули ключ и измерили силу тока в цепи и напряжение на клеммах источника тока.
3. С помощью реостата изменили силу тока в цепи и вновь измерили силу тока в цепи и напряжение на клеммах источника тока.
4. Повторили ещё 2 раза
5. Результаты измерений и вычислений занесли в таблицу.
Для измерения силы тока в цепи можно использовать школьный амперметр со шкалой 0-2 А.
ВЫЧИСЛЕНИЯ:
|
№ опыта |
ЭДС источника тока |
Сила тока I, А |
Напряжение U, В |
Внутреннее сопротивление r, Ом |
Среднее значение rср., Ом |
|
1 |
4,5 В |
0,5 |
3,5 |
2 Ом |
1,73 |
|
2 |
0,75 |
3,25 |
1,7 |
||
|
3 |
1,0 |
3,0 |
1,5 |
1. Воспользовавшись формулой, вычислили значение внутреннего сопротивления:
r1
= E –U / I1 = 4,5 -3,5 /0,5 =2 Ом
r2
= 4,5 – 3,25 /0,75 = 1,7 Ом
r3 =4,5 – 3,0 1,0 =
rch = 2,0 +1,7 +1, =1,73 Ом
2. Вычислили относительную погрешность измерения внутреннего сопротивления источника тока:
∆r =( rc - r1) +(r -r2) +(r – r3) =( 1,73 -2 )+(1,73 -1,7) +(1,73 -1,5) =0,27 +0,03 +0,23= 0,53 Ом
Относительная погрешность έ будет равна:
έ = ∆r / rср. ∙ 100% =0,53/ 1,73 ∙ 100% =
Напишите выводы и ответьте на вопросы:
Вывод: Были получены результаты измерений, в ходе эксперимента работы с приборами для определения ЭДС и внутреннего сопротивления источника тока.
УРОК №46
27.06.2023г. ГРУППА 508. ФИЗИКА. ТЕМА « Электродвижущая сила. Закон Ома для полной цепи.»
Для поддержания постоянного электрического тока в цепи необходимо подключить источник. При этом очевидно, что электростатические силы не могут поддерживать ток в цепи, так как работа этих сил по замкнутому контуру равна нулю, и кроме того, если по цепи идёт электрический ток, в ней выделяется тепло, т. е. происходят потери энергии.
В электрической цепи должны действовать силы не электростатического (не кулоновского) происхождения (сторонние силы), работа которых по замкнутому контуру не равна нулю.
Всякое устройство, в котором возникают сторонние силы, действующие на заряженные частицы, называется источником электрического тока.
Источники различны по своей природе, они могут преобразовывать химическую, механическую энергию, энергию светового потока и т. д. в электрическую энергию.
Первую электрическую батарею изобрёл А. Вольта в 1800 г. и получил с её помощью постоянный электрический ток. В электрической батарее химическая энергия превращается в электрическую.
Принципиальное устройство простейшей батареи.
Гальванический элемент состоит из двух электродов, которые представляют собой стержни или пластины. Одним электродом может служить медь, другим — цинк. Электроды частично погружают в электролит, например, в кислоту. Кислота постепенно растворяет цинковый электрод, в кислоту переходят положительные ионы цинка, а сам электрод заряжается отрицательно. По мере перехода ионов цинка в кислоту электролит заряжается положительно. В результате этого и некоторых химических реакций электроны стекают с медного электрода, который при этом заряжается положительно.
Отрицательно заряженный электрод называется катодом, положительно заряженный — анодом. Между катодом и анодом вследствие описанных процессов возникает разность потенциалов. Значение разности потенциалов между электродами зависит от их природы и от природы электролита.
Источники тока характеризуются электродвижущей силой (ЭДС).
ЭДС равна отношению работы сторонних сил при перемещении электрического заряда по замкнутому контуру к абсолютному значению этого заряда:
Обычно ЭДС гальванического элемента (источника тока химического происхождения) невелика, порядка 1—2 В. Если источник отключён от внешней цепи, то разность потенциалов между клеммами, подсоединёнными к электродам источника, будет больше, чем при подключении его к цепи. Часть напряжения падает на внутреннем сопротивлении r источника тока.
Источник тока характеризуется ЭДС E и внутренним сопротивлением r. Полная электрическая цепь состоит из источника тока(,E, r) и внешнего сопротивления R.
Закон Ома для полной цепи
Пусть за некоторое время ∆t через поперечное сечение проводника проходит заряд ∆q. Работа сторонних сил по перемещению заряда. На внутреннем и внешних участках цепи за счёт этой работы в цепи выделяется теплота:
Q = I(R + r) t
Количество выделившейся теплоты равно совершенной работе:
Q = А. Следовательно, I(R +r) =E
Сила тока в замкнутой цепи равна отношению ЭДС источника тока к полному сопротивлению цепи:
Вопрос 1. От каких величин зависит сила тока в цепи?
Вопрос 2. Почему провода могут расплавиться при коротком замыкании?
3. Определите ЭДС источника тока, если сила тока в цепи равна 0,1 А. Сопротивление внешней цепи 98 Ом, внутреннее сопротивление 2 Ом.
Дано: Решение
I = 0,1 А Запишем закон Ома для полной цепи:
R = 98 Ом I = ξ / (R + r ) Для ЭДС получим выражение:
R = 2Ом ξ = I(R + r)
ξ -? Сделаем расчёт: ξ = 0,1 (98 + 2) = 10 В Ответ: 10В .
Сделай сам. Вопросы и задачи для самостоятельного решения
1. Чему равно внешнее сопротивление, если цепь разомкнута?
Вопрос 1
Что называют внешним сопротивлением?
Варианты ответов
- А. Только сопротивление потребителей энергии, подключенных к источнику тока.
- Б. Полное сопротивление проводников, подключенных к источнику тока.
- В. Только сопротивление подводящих проводов.
Вопрос 2
Как формулируется закон Ома для замкнутой цепи?
Варианты ответов
- А. Сила тока в замкнутой цепи прямо пропорциональна ЭДС источника и обратно пропорциональна полному сопротивлению цепи.
- Б. Сила тока в замкнутой цепи прямо пропорциональна ЭДС источника и обратно пропорциональна сопротивлению потребителя энергии.
- В. Сила тока в замкнутой цепи прямо пропорциональна ЭДС источника и обратно пропорциональна внутреннему сопротивлению источника тока.
Вопрос 3
Рассчитайте силу тока в цепи, содержащей источник тока с ЭДС, равной 4,5 В, и внутренним сопротивлением 1 Ом при подключении во внешней цепи резистора с сопротивлением 3,5 Ом.
Варианты ответов
- А. 1 А
- Б. 2 А
- В. 0,5 А
- .
Вопрос 6
При подключении лампочки к батарее элементов с ЭДС 4, 5 В вольтметр показал напряжение на лампочке 4 В, а амперметр — силу тока 0,25 А. Каково внутреннее сопротивление батареи?
Варианты ответов
- А. 2 Ом
- Б. 4 Ом
- В. 0,5 Ом
Вопрос 7
Аккумулятор с внутренним сопротивлением 0,2 Ом и ЭДС 2 B замкнут проволокой сечением 1 мм 2 и удельным сопротивлением 10−7 Ом•м. Найдите длину проволоки, если сила тока в цепи 4 А.
Варианты ответов
- А. 6м
- Б. 4м
- В.3м
УРОК №45
27.06.2023. ГРУППА 508. ФИЗИКА. «Тема нашего урока: «Электрическое сопротивление. Единицы сопротивления».
Сегодня мы познакомимся с зависимостью силы тока от свойств проводника, узнаем в каких единицах измеряется сопротивление. Эта тема подготовит вас к изучению следующей
Всегда ли сила тока будет зависеть только от напряжения, и не будет зависеть от других физических величин и свойств проводника? Для ответа на эти вопросы провели следующие исследования:
1. В переносную лампу вкручивали поочерёдно две электрические лампы на 15 Вт и 100 Вт. Напряжение в сети в обоих случаях одно и тоже (220 В) Однако яркость ламп разная. Почему?
2. Собрали электрическую цепь, состоящую из источника тока, вольтметра, амперметра, ключа, проводников из различных материалов.
- В первый раз использовали в электрической цепи толстый и короткий медный провод (такой как в автомобилях, идущих от аккумуляторной батареи).
Записали показания амперметра. (I = 4 A).
- Во второй раз вместо медного взяли тонкий и длинный никелиновый провод. Сняли показания амперметра (I = 2 A).
- И наконец, взяли железный провод.
По результатам исследования составили таблицу:
№ | Материал проводника | Сила тока (А) |
1 | Медь | 4А |
2 | Железо | 3А |
3 | Никелин | 1А |
Какой делаем вывод из этого? Сила тока в электрической цепи при различных проводниках различна. Следовательно, сила тока зависит от свойств самого проводника, т.е. от рода вещества, из которого изготовлен проводник.
Способность проводника оказывать противодействие электрическому току и называют электрическим сопротивлением или просто сопротивлением. Запишите определение.
Физическая величина, характеризующая противодействие проводника электрическому току называют сопротивлением и обозначают буквой R.
Таким образом, сопротивление характеризует сам проводник.
В каких же единицах измеряют сопротивление? Единица измерения (СИ) - 1 Ом. В честь немецкого учёного Георга Ома, который впервые ввёл это понятие в физику.
За единицу сопротивления принимают 1 Ом - сопротивление такого проводника, в котором при напряжении на концах 1 вольт сила тока равна 1 амперу.
На практике часто используют и другие единицы: миллиОм (мОм), килоОм (кОм), мегаом (МОм).
1 мОм=0,001 Ом;
1 кОм=1000 Ом;
1 МОм= 1 000 000 Ом.
Используемый на практике прибор для измерения сопротивления проводника называется омметром.
Сопротивление проводника не зависит от напряжения и силы тока, а зависит от материала и его геометрических размеров. Сопротивление проводника длиной l c постоянной площадью поперечного сечения S равно:
R = ρ
, где
ρ – величина, зависящая от рода вещества, эту величину называют удельным сопротивлением проводника.
Различные вещества имеют разные удельные сопротивления.
Сопротивление проводника зависит от температуры. С увеличением температуры сопротивление увеличивается:
R – R0 / R0 = ḁt , где ḁ - температурный коэффициент. Он характеризует зависимость сопротивления вещества от температуры.
Для всех металлических проводников температурный коэффициент сопротивления больше 0 и незначительно меняется с изменением температуры.
У чистых металлов ḁ = 1 / 273 К-1
Сопротивление уменьшается с уменьшением температуры. Если температура стремится к абсолютному нулю, то сопротивление проводника будет равно нулю. Это явление голландский физик Х. Камерлинг – Оннес назвал сверхпроводимостью.
Как вы думаете, в чём причина электрического сопротивления, что же ограничивает силу тока в проводнике? Вспомним учебные вопросы начала урока
Вывод: причиной сопротивления является взаимодействие движущихся свободных электронов с ионами кристаллической решетки.
ЗАДАНИЕ: Сделать конспект и ответить на вопросы.
1. Что называется электрическим сопротивлением?
2. От чего зависит? Запишите формулы.
3. Как изменяется электрическое сопротивление с увеличением температуры?
4. Что такое сверхпроводимость?
5. Что называется температурным коэффициентом? Чему он равен
УРОК №44
26.06.2023г. ГРУППА 508. ФИЗИКА. ТЕМА «СИЛА ТОКА. ЗАКОН ОМА ДЛЯ УЧАСТКА ЦЕПИ»
Сложно представить нашу жизнь без электрического тока. Каждый день, не задумываясь, мы используем различные электрические приборы, в основе работы которых лежат простые и сложные электрические цепи. Какому закону подчиняются основные параметры электрических цепей? Как рассчитать эти цепи, чтобы приборы работали исправно?
Вы уже знаете, электрическим током называют упорядоченное (направленное) движение заряженных частиц.
Для возникновения и существования электрического тока в проводнике необходимо:
1. наличие свободных заряженных частиц;
2. сила, действующая на них в определённом направлении, то есть наличие электрического поля в проводнике.
Различают следующие действия электрического тока:
1. тепловое ;
2. химическое ;
3. магнитное .
Постоянный ток — электрический ток, у которого сила тока и направление не изменяются со временем.
Сила тока I равна отношению электрического заряда q, прошедшего через поперечное сечение проводника, ко времени его прохождения t:
Для широкого класса проводников (в т. ч. металлов ) при неизменной температуре справедлив закон Ома для участка цепи:![]()
Сила тока на участке цепи прямо пропорциональна приложенному напряжению U и обратно пропорциональна сопротивлению этого участка цепи:
Закон имеет простую форму, но доказать экспериментально его справедливость довольно трудно.![]()
Закон Ома является основой всей электротехники постоянных токов. Из закона Ома вытекает, что замыкать обычную осветительную сеть проводником малого сопротивления опасно.
Основная электрическая характеристика проводника – сопротивление. От этой величины зависит сила тока в проводнике при заданном напряжении. Причиной электрического сопротивления является взаимодействие электронов при их движении по проводнику с ионами кристаллической решетки. Сопротивление проводника зависит от свойств материала проводника и его геометрических размеров.
Электрическое сопротивление металлов прямо пропорционально длине проводника и обратно пропорционально площади его поперечного сечения:
Омметр – прибор для измерения сопротивления.
От источника тока энергия может быть передана по проводам к устройствам, потребляющим энергию. Для этого составляют От источника тока энергия может быть передана по проводам к устройствам, потребляющим энергию. Для этого составляют электрические цепи различной сложности.
ВЫПОЛНИТЕ ТЕСТ:
Тема. « Закон Ома для участка цепи. Сопротивление»
Вопрос 1
Сопротивление проводника
Варианты ответов
- обратно пропорционально площади его поперечного сечения.
- прямо пропорционально его длине.
- прямо пропорционально площади его поперечного сечения.
- обратно пропорционально его длине.
- зависит от материала.
- не зависит от материала.
- зависит от геометрической формы.
Вопрос 2
Характеристика не конкретного рассматриваемого проводника, а вещества, из которого он изготовлен.
Варианты ответов
- сопротивление
- удельное сопротивление
- длина
- объём
Вопрос 3
При подключении к источнику тока с напряжением 6 В никелинового проводника поперечным сечением 0,3 мм2 по нему прошёл ток силой 0,3 А. Какова длина проводника (в м)?
Вопрос 4
Катушка измерительного прибора сопротивлением 400 Ом намотана проводом длиной 80 м и поперечным сечением 0,10 мм2 . Из какого материала изготовлена проволока?
Вопрос 5
1 Ом - это сопротивление такого проводника, в котором
Варианты ответов
- при напряжении на концах 1 В сила тока равна 1 А.
- при силе тока на концах 1 А, напряжение равно 1 В.
- при работе тока 1 Дж сила тока равна 1 А.
- при напряжении на концах 1 В работа тока равна 1 Дж.
Вопрос 6
График зависимости силы тока от напряжения называется
Варианты ответов
- вольт-амперной характеристикой.
- характеристикой проводника.
- графиком силы тока
- графиком напряжения
Вопрос 7
Какое напряжение (в мВ) нужно подать на проводник сопротивлением R = 20 Ом, чтобы создать в нем ток силой I = 50 мкА?
Вопрос 8
Проводник длиной 100 м изготовлен из неизвестного металла. Площадь его поперечного сечения равна 3 мм2. Когда в нём измерили силу тока она оказалось равной 10 А, а измерив напряжение на концах этого проводника, получили 1 кВ. Найдите удельное сопротивление материала (в мкОм*м с точностью до целого числа), из которого изготовлен проводник.
УРОК №43
26.06.2023г. ГРУППА 508. ФИЗИКА. ТЕМА "Электроёмкость. Конденсаторы"
Изучение электрических явлений вы начали еще в восьмом классе, познакомившись с явлением электризации. Сегодня мы можем провести классический опыт. Возьмем две стеклянные банки разных размеров, предварительно изолировав их от земли. Поднесем к каждой из этих банок одинаковый заряженный шар на изолированной ручке.
Если теперь мы измерим потенциалы каждой из банок, с помощью электрометров, то убедимся, что эти потенциалы не равны. Это наводит на мысли о том, что на различных телах накопление заряда происходит по-разному. Другой опыт, который мы можем провести — это разноименно зарядить два проводника.
Как вы понимаете, с увеличением заряда, будет расти напряженность электрического поля между данными проводниками. При неизменном расстоянии между проводниками, с увеличением напряженности будет расти и разность потенциалов, то есть, электрическое напряжение. При достаточно большом напряжении, диэлектрик становится проводящим (поскольку не существует идеальных диэлектриков). Возникает явление, которое называется пробоем диэлектрика: между проводниками проскакивает искра, в результате чего они разряжаются. Это говорит нам о том, что чем меньше увеличивается напряжение с увеличением заряда, тем больший заряд можно накопить. Таким образом, мы можем заключить, что необходимо ввести физическую величину, которая характеризует способность накапливать электрический заряд. Эта величина называется электроемкостью или просто емкостью.
Поскольку напряжение между двумя проводниками пропорционально напряженности электрического поля, а напряженность, в свою очередь, пропорциональна зарядам на проводниках, можно сделать вывод, что напряжение пропорционально зарядам на проводниках:
Как мы уже сказали, чем меньше увеличивается напряжение с увеличением заряда, тем больший заряд можно накопить. Поэтому, определение электроемкости для двух проводников звучит так: электроемкость двух проводников — это отношение заряда одного из проводников к разности потенциалов между ними
Единицей измерения электроемкости является фарад (в честь Майкла Фарадея):
Как видно из формулы электроемкость двух проводников равна 1 Ф, если при сообщении им зарядов 1 Кл и –1 Кл, между ними возникает напряжение в 1 В.
Как мы уже говорили, заряд в 1 Кл — это очень большой заряд, поэтому, электроемкость в 1 Ф — тоже очень большая. На практике используются такие величины, как микрофарады и нанофарады.
Итак, мы дали определение электроемкости для двух проводников. Система проводников, используемых для накопления электрического заряда, называется конденсатором. Конденсатор состоит из двух проводников, которые разделены слоем диэлектрика.
Мы рассмотрим плоский конденсатор. Плоский конденсатор состоит из двух параллельных пластин, находящихся на малом расстоянии друг от друга.
Поле внутри такого конденсатора будет однородным. Для того, чтобы зарядить конденсатор, достаточно подключить его к полюсам источника тока. Накопив заряд, конденсатор может сам являться источником тока некоторое время. Но, надо сказать, что конденсатор разряжается очень быстро. Электроемкость плоского конденсатора характеризуется площадью пластин и расстоянием между этими пластинами:Таким образом, мы выяснили, что электроемкость плоского конденсатора прямо пропорциональна площади пластин и обратно пропорциональна расстоянию между ними:
Конечно же, электроемкость зависит и от диэлектрика, который используется в конденсаторе, поэтому в формуле мы видим диэлектрическую проницаемость. Также, в формуле есть коэффициент пропорциональности, который называется электрической постоянной. Значение электрической постоянной соответствует диэлектрической проницаемости вакуума:
е.Конденсаторы классифицируются по нескольким признакам: по форме обкладок, по типу диэлектрика и по назначению.В основном конденсаторы бывают трех форм: плоские, сферические и цилиндрически![]()
Также конденсаторы разделяют по типу диэлектрика на керамические, бумажные и электролитические конденсаторы.
Кроме этого, конденсаторы классифицируются по назначению.
![]()
Помимо конденсаторов с постоянной электроемкостью, существуют также конденсаторы, которые обладают переменной электроемкостью. В таком конденсаторе есть статор и ротор. Вращая ротор, можно изменять суммарную площадь перекрываемую пластинами и, таким образом, изменять электроемкость. Конденсаторы с переменной емкостью широко используются в радиотехнике. Например, изменяя емкость конденсатора, можно настраивать радиоприемник на нужную частоту (или, как мы говорим, на нужную волну).
Кроме этого, на практике нередко используются конденсаторные батареи. Конденсаторная батарея представляет собой набор из нескольких конденсаторов постоянной емкости, соединенных между собой параллельно или последовательно. В зависимости от соединения, между параметрами конденсатора наблюдаются различные закономерности, которые сведены в таблицу:
Пример решения задачи.
Задача. Когда конденсатор с постоянной электроёмкостью зарядили от источника тока, напряжение между пластинами конденсатора составило 300 В. После этого, к конденсатору подключили лампочку, которая прогорела ровно 1,5 с, а потом погасла. Предполагая, что в течение этих полутора секунд, по лампочке проходил постоянный ток в 20 мА, определите электроёмкость данного конденсатора.
ЗАДАНИЕ.
1. Решить задачи:
1. Разность потенциалов между обкладками конденсатора ёмкостью 0,1 мкФ изменилась на 175 В. Определите изменение заряда конденсатора.
2. Как изменится ёмкость конденсатора, если заряд на его обкладках уменьшить в 2 раза?
Энергия заряженного конденсатора
Энергия определяется по формуле
Решение задач:
Задача 1.
Плоский конденсатор заполнили диэлектриком с диэлектрической проницаемостью, равной 2. Энергия конденсатора без диэлектрика равна 20 мкДж. Чему равна энергия конденсатора после заполнения диэлектриком? Считать, что источник питания отключен от конденсатора.
Решение
Энергия конденсатора до заполнения диэлектриком равна:
После заполнения емкость конденсатора изменится:
Энергия конденсатора после заполнения:
Ответ: 40 мкФ.
Задача №2 на последовательное и параллельное соединение конденсаторов
Условие
На рисунке изображена батарея конденсаторов. Каждый конденсатор имеет емкость 1 мкФ. Найдите емкость батареи.
![]()
Как видим, часть конденсаторов соединена параллельно, а часть последовательно. Это типичный пример смешанного соединения конденсаторов. Алгоритм решения задач при смешанном соединении конденсаторов сводится к тому, чтобы упростить схему и свести все только к параллельному или последовательному соединению.
Конденсаторы 3 и 4 соединены параллельно. Складывая их емкость, получаем в итоге последовательное соединение четырех конденсаторов: 1, 2, 5 и 3-4. Для параллельного соединения:
Для последовательного соединения:
Ответ: 0,285 мкФ.
ЗАДАНИЕ
Решить самостоятельно
Задача 1.
Определить ёмкость батареи, состоящей из двух конденсаторов ёмкостью 10пкФ и 5 пкФ, соединённых последовательно.
Задача 2
Конденсатор электроёмкостью 0,5 Ф был заряжен до напряжения 4В. Затем к нему подключили параллельно незаряженный конденсатор электроёмкостью 0,5 Ф.
Какова энергия системы из двух конденсаторов после их соединения.
УРОК № 41
15.05.2023. ГРУППА 508. ФИЗИКА. ТЕМА « Диэлектрики в электростатическом поле»
Электростатическое поле - это электрическое поле, образованное неподвижными электрическими зарядами. Свободные электроны - электроны, способные свободно перемещаться внутри проводника ( в основном в металлах) под действием электрического поля;
Электростатическое поле внутри проводника - внутри проводника электростатического поля нет ( Е = 0 ), что справедливо для заряженного проводника и для незаряженного проводника, внесенного во внешнее электростатическое поле. Почему? - т.к. существует явление электростатической индукции, т.е. явление разделения зарядов в проводнике, внесенном в электростатическое поле ( Е внешнее) с образованием нового электростатического поля ( Е внутр.) внутри проводника.
Внутри проводника оба поля ( Евнешн. и Евнутр.) компенсируют друг друга, тогда внутри проводника Е = 0.
Заряды можно разделить:
Внутри диэлектрика может существовать электрическое поле! Электрические свойства нейтральных атомов и молекул:
Нейтральный атом -положительный заряд ( ядро) сосредоточен в центре, а отрицательный заряд - это его электронная оболочка;
Считается, что из-за большой скорости движения электронов по орбитам центр распределения отрицательного заряда совпадает с центром атома. Молекула - чаще всего - это система ионов с зарядами противоположных знаков , т.к. внешние электроны слабо связаны с ядрами и могут переходить к другим атомам.
Электрический диполь - молекула, в целом нейтральная , но центры распределения противоположных по знаку зарядов разнесены; рассматривается, как совокупность двух точечных зарядов, равных по модулю и противоположных по знаку, находящихся внутри молекулы на некотором расстоянии друг от друга.
Существуют 2 вида диэлектриков ( они различаются строением молекул) :
1) полярные - молекулы, у которых центры положительного и отрицательного зарядов не совпадают (спирты, вода и др.);
ПОЛЯРИЗАЦИЯ ДИЭЛЕКТРИКОВ В ЭЛЕКТРИЧЕСКОМ ПОЛЕ Поляризация диэлектриков в электрическом поле это смещение положительного и отрицательного зарядов в противоположные стороны, т.е. ориентация молекул.
Поляризация полярных диэлектриков Диэлектрик вне электрического поля - в результате теплового движения электрические диполи ориентированы беспорядочно на поверхности и внутри диэлектрика. q = 0 и Eвнутр = 0
Диэлектрик в однородном электрическом поле - на диполи действуют силы, создают моменты сил и поворачивают диполи вдоль силовых линий электрического поля
Но ориентация диполей - только частичная, т.к. мешает тепловое движение. На поверхности диэлектрика возникают связанные заряды, а внутри диэлектрика заряды диполей компенсируют друг друга. Таким образом, средний связанный заряд диэлектрика = 0.
Поляризация неполярных диэлектриков - тоже поляризуются в электрическом поле:
положительные и отрицательные заряды молекул смещаются, центры распределения зарядов перестают совпадать (как диполи), на поверхности диэлектрика возникает связанный заряд, а внутри электрическое поле лишь ослабляется
Ослабление поля зависит от свойств диэлектрика.»
ВЫПОЛНИТЬ ЗАДАНИЕ:
Тест. Проводники и диэлектрики в электростатическом поле
Вопрос 1
Выберете верные утверждения
- Напряженность внутри проводника, находящегося в электростатическом поле, равна нулю.
- Напряженность внутри диэлектрика, находящегося в электростатическом поле, равна нулю.
- В полярных диэлектриках, находящихся в электростатическом поле возникает явление поляризации.
- В неполярных диэлектриках, находящихся в электростатическом поле возникает явление поляризации.
Вопрос 2
Сопоставьте явление с его следствием
- Электростатическая индукция
- Поляризация
- Электромагнитная индукция
Вопрос 3
Как называются вещества, способные проводить электрический ток?
Вопрос 4
Разгадайте ребус.
Вопрос 5
Сопоставьте так, чтобы получились верные утверждения
Заряды, сообщённые проводнику, располагаются
- Суммарный заряд любой внутренней области проводника
- Электростатическое поле в проводнике
- Возле поверхности проводника силовые линии ЭСП всегда
Вопрос 6
Укажите истинность утверждений.
- Электрический диполь - система двух равных по модулю и противоположных по знаку зарядов, расположенных на некотором расстоянии друг от друга.
- У полярных диэлектриков центры распределения зарядов совпадают.
- У неполярных диэлектриков центры распределения зарядов совпадают.
- У полярных диэлектриков центры распределения зарядов не совпадают.
- Смещение положительных и отрицательных связанных зарядов диэлектрика в противоположные стороны называется поляризацией.
Вопрос 7
Как называется диэлектрик, изображённый на рисунке
неполярный диэлектрик
поляризованный диэлектрик
- неполяризованный диэлектрик
- полярный диэлектрик
- вакуум
Вопрос 10
На рисунке изображён
УРОК № 41
15.05\.2023г. ГРУППА 508. ФИЗИКА. ТЕМА «Потенциал электростатического поля и разность потенциалов. С вязь между напряжённостью и потенциалом»
Потенциал (φ) точки электрического поля численно равен работе, совершаемой силами поля, по перемещению единичного положительного заряда из данной точки в некоторую точку отсчета О:
φ = A/q [В]
Точка отсчета может быть выбрана произвольно. В физике в качестве точки О обычно берут бесконечно удаленную точку. В электротехнике точку отсчета связывают с поверхностью Земли.
Работа, совершаемая силами электрического поля при переходе заряда q из одной точки в другую, вычисляется по формулам
где φ1 и φ2 — потенциалы начальной (1) и конечной (2) точек соответственно; ∆φ — разность потенциалов, или напряжение (U).
Потенциал и разность потенциалов — скалярные величины.
В однородном поле между напряженностью и разностью потенциалов существует простая связь:
где d— расстояние вдоль силовой линии между точками с потенциалами φ1 и φ2.
Обладает ли электрическое поле энергией? В чём это выражается? Как рассчитать энергию поля? В механике взаимное действие тел друг на друга характеризуют силой и потенциальной энергией.
Электростатическое поле, осуществляющее взаимодействие между зарядами, также характеризуют двумя величинами.
Напряжённость поля — это силовая характеристика. Теперь введём энергетическую характеристику — потенциал.
Потенциал поля.
Работа любого электростатического поля при перемещении в нём заряженного тела из одной точки в другую также не зависит от формы траектории, как и работа однородного поля. На замкнутой траектории работа электростатического поля всегда равна нулю. Поле, работа которого по перемещению заряда по замкнутой траектории всегда равна нулю, называют потенциальным. Потенциальный характер, в частности, имеет электростатическое поле точечного заряда.
Работу потенциального поля можно выразить через изменение потенциальной энергии.
Формула А = (Wп2- Wп1) справедлива для любого электростатического поля.
Потенциальная энергия заряда в электростатическом поле пропорциональна заряду. Это справедливо как для однородного поля , так и для неоднородного. Следовательно, отношение потенциальной энергии к заряду не зависит от помещённого в поле заряда. Это позволяет ввести новую количественную характеристику поля — потенциал, не зависящую от заряда, помещённого в поле.
Для определения значения потенциальной энергии, как мы знаем, необходимо выбрать нулевой уровень её отсчёта. При определении потенциала поля, созданного системой зарядов, как правило, предполагается, что потенциал в бесконечно удалённой точке поля равен нулю. Потенциалом точки электростатического поля называют отношение потенциальной энергии заряда, помещённого в данную точку, к этому заряду. Согласно данному определению потенциал равен:
Из этой формулы следует, что потенциал поля неподвижного точечного заряда q в данной точке поля, находящейся на расстоянии r от заряда, равен:
Напряжённость поля — векторная величина. Она представляет собой силовую характеристику поля, которая определяет силу, действующую на заряд q в данной точке поля.
А потенциал φ — скаляр, это энергетическая характеристика поля; он определяет потенциальную энергию заряда q в данной точке поля. Если в примере с двумя заряженными пластинами в качестве точки с нулевым потенциалом выбрать точку на отрицательно заряженной пластине потенциал однородного поля в точке, отстоящей на расстоянии d от неё, равен:
Разность потенциалов. Подобно потенциальной энергии, значение потенциала в данной точке зависит от выбора нулевого уровня для отсчёта потенциала, т. е. от выбора точки, потенциал которой принимается равным нулю. Изменение потенциала не зависит от выбора нулевого уровня отсчёта потенциала. Так как потенциальная энергия Wn, то работа сил поля равна:
А = - (Wп2 – Wп2) = -q(φ2 – φ1) = q(φ1 – φ2) = qU. (14.17)
Здесь U = φ1 - φ2 — (14.18) разность потенциалов, т. е. разность значений потенциала в начальной и конечной точках траектории.
Разность потенциалов называют также напряжением. Согласно формулам (14.17) и (14.18) разность потенциалов между двумя точками оказывается равной:
Если за нулевой уровень отсчёта потенциала принять потенциал бесконечно удалённой точки поля, то потенциал в данной точке равен отношению работы электростатических сил по перемещению положительного заряда из данной точки в бесконечность к этому заряду.
Единица разности потенциалов. Единицу разности потенциалов устанавливают с помощью формулы (14.19).
В Международной системе единиц работу выражают в джоулях, а заряд — в кулонах. Разность потенциалов между двумя точками численно равна единице, если при перемещении заряда в 1 Кл из одной точки в другую электрическое поле совершает работу в 1 Дж. Эту единицу называют вольтом (В): 1 В = 1 Дж/1 Кл.
Выразим единицу разности потенциалов через основные единицы СИ.
ЗАДАНИЕ:
1. Составьте конспект урока, ответив на вопросы:
А) что называется потенциалом точки электрического поля? Чему он равен (формула)?
Б) Как он обозначается и в каких единицах измеряется?
В) Чему равна работа по перемещению заряда из одной точки в другую?
Г) Потенциал это скалярная величина или векторная?
Д) Какая связь между потенциалом и напряжённостью электрического поля? (формула)
Е) Какое поле называется потенциальным? Чему равна работа этого поля?
Ж) Запишите формулу потенциала неподвижного точечного заряда, находящегося на расстоянии от заряда.
З) Что такое разность потенциалов? Чему она равна? Как ещё она называется?
И) в каких единицах измеряется разность потенциалов между двумя точками?
УРОК № 40
29.12 .2022г. ГРУППА 508. ФИЗИКА. ТЕМА. «Электрическое поле. Напряженность. Графическое изображение электрических полей.
Электрическое поле есть форма материи, посредством которой осуществляется взаимодействие между электрическими зарядами.
Электрическое поле создается заряженными телами.
Силовой характеристикой электрического поля является векторная величина, называемая напряженностью поля.
Напряженность электрического поля (Е) в некоторой точке пространства равна силе, действующей на единичный точечный заряд, помещенный в эту точку:
E = F/q [В/м]
Практически значимой является ситуация, когда напряженность поля известна. В этом случае можно найти силу, действующую на любую заряженную частицу
F = Eq , (1)
При перемещении заряда из одной точки поля в другую силы поля совершают работу, которая не зависит от формы пути. Для вычисления этой работы используют специальную физическую величину, называемую потенциалом.
Для графического изображения электрического поля используют силовые линии или эквипотенциальные поверхности (обычно что-то одно).
Силовая линия — линия, касательные к которой совпадают с направлением вектора напряженности в соответствующих точках.
Густота силовых линий пропорциональна напряженности поля.
Эквипотенциальная поверхность — поверхность, все точки которой имеют одинаковый потенциал.
Эти поверхности проводят так, чтобы разность потенциалов между соседними поверхностями была постоянна.
Силовые линии перпендикулярны эквипотенциальным поверхностям.
Рис.1. Силовые линии и эквипотенциальные поверхности заряженных сфер
На рис. 2, а изображены силовые линии и эквипотенциальные поверхности для поля, созданного двумя пластинами, заряды которых одинаковы по величине и противоположны по знаку.
На рис.2, б изображены силовые линии и эквипотенциальные поверхности для электрического поля Земли вблизи стоящего человека.
ЗАДАНИЕ:
1. Составить конспект.
2. Ответить на вопросы теста
ТЕСТ. НАПРЯЖЁННОСТЬ.
1 вариант
1. Напряженность электростатического поля определена с помощью заряда q. Как изменится модуль напряженности, если заряд q увеличить в 4 раза?
А. Не изменится
Б. Увеличится в 4 раза
В. Уменьшится в 4 раза
2. Как изменится по модулю напряженность электрического поля точечного заряда в точке А при увеличении точечного заряда в 2 раза и расстояния от заряда до точки А тоже в 2 раза?
А. Не изменится
Б. Увеличится в 2 раза
В. Уменьшится в 2 раза
3. Какое направление имеет вектор напряженности электростатического поля, созданного равными по модулю зарядами (рис. 39), в точке 1?
4. Могут ли линии напряженности электростатического поля пересекаться?
А. Да
Б. Нет
В. В зависимости от знака заряда, который создает электростатическое поле
5. Как зависит напряженность электрического поля, созданного диполем в точке О (рис. 40), от расстояния r (r >> l)?
А. 1/r3
Б. Е ∼ 1/r
УРОК № 39
29.12.2022г. ГРУППА 508. Физика. Тема « Электрический заряд. Закон Кулона»
Подобно понятию гравитационной массы тела в механике Ньютона, понятие заряда в электродинамике является первичным, основным понятием.
Электрический заряд – это физическая величина, характеризующая свойство частиц или тел вступать в электромагнитные силовые взаимодействия.
Электрический заряд обычно обозначается буквами q или Q.
Совокупность всех известных экспериментальных фактов позволяет сделать следующие выводы:
- Существует два рода электрических зарядов, условно названных положительными и отрицательными.
- Заряды могут передаваться (например, при непосредственном контакте) от одного тела к другому. В отличие от массы тела электрический заряд не является неотъемлемой характеристикой данного тела. Одно и то же тело в разных условиях может иметь разный заряд.
- Одноименные заряды отталкиваются, разноименные – притягиваются. В этом также проявляется принципиальное отличие электромагнитных сил от гравитационных. Гравитационные силы всегда являются силами притяжения.
Одним из фундаментальных законов природы является экспериментально установленный закон сохранения электрического заряда.
В изолированной системе алгебраическая сумма зарядов всех тел остается постоянной:
|
Закон сохранения электрического заряда утверждает, что в замкнутой системе тел не могут наблюдаться процессы рождения или исчезновения зарядов только одного знака.
С современной точки зрения, носителями зарядов являются элементарные частицы. Все обычные тела состоят из атомов, в состав которых входят положительно заряженные протоны, отрицательно заряженные электроны и нейтральные частицы – нейтроны. Протоны и нейтроны входят в состав атомных ядер, электроны образуют электронную оболочку атомов. Электрические заряды протона и электрона по модулю в точности одинаковы и равны элементарному заряду e.
В нейтральном атоме число протонов в ядре равно числу электронов в оболочке. Это число называется атомным номером. Атом данного вещества может потерять один или несколько электронов или приобрести лишний электрон. В этих случаях нейтральный атом превращается в положительно или отрицательно заряженный ион.
Заряд может передаваться от одного тела к другому только порциями, содержащими целое число элементарных зарядов.
В обычных лабораторных опытах для обнаружения и измерения электрических зарядов используется электрометр – прибор, состоящий из металлического стержня и стрелки, которая может вращаться вокруг горизонтальной оси (рис. 1.1.1). Стержень со стрелкой изолирован от металлического корпуса. При соприкосновении заряженного тела со стержнем электрометра, электрические заряды одного знака распределяются по стержню и стрелке. Силы электрического отталкивания вызывают поворот стрелки на некоторый угол, по которому можно судить о заряде, переданном стержню электрометра.
Электрометр является достаточно грубым прибором; он не позволяет исследовать силы взаимодействия зарядов.
Впервые закон взаимодействия неподвижных зарядов был открыт французским физиком Ш. Кулоном в 1785 г. В своих опытах Кулон измерял силы притяжения и отталкивания заряженных шариков с помощью сконструированного им прибора – крутильных весов отличавшихся чрезвычайно высокой чувствительностью.
Идея измерений основывалась на блестящей догадке Кулона о том, что если заряженный шарик привести в контакт с точно таким же незаряженным, то заряд первого разделится между ними поровну. Таким образом, был указан способ изменять заряд шарика в два, три и т. д. раз. В опытах Кулона измерялось взаимодействие между шариками, размеры которых много меньше расстояния между ними. Такие заряженные тела принято называть точечными зарядами.
Точечным зарядом называют заряженное тело, размерами которого в условиях данной задачи можно пренебречь.
На основании многочисленных опытов Кулон установил следующий закон:
Силы взаимодействия неподвижных зарядов прямо пропорциональны произведению модулей зарядов и обратно пропорциональны квадрату расстояния между ними:
Закон Кулона справедлив для точечных заряженных тел. Практически закон Кулона хорошо выполняется, если размеры заряженных тел много меньше расстояния между ними.
Коэффициент пропорциональности k в законе Кулона зависит от выбора системы единиц. В Международной системе СИ за единицу заряда принят кулон (Кл).
Кулон – это заряд, проходящий за 1 с через поперечное сечение проводника при силе тока 1 А. Единица силы тока (ампер) в СИ является наряду с единицами длины, времени и массы основной единицей измерения.
Коэффициент k в системе СИ обычно записывают в виде:
В системе СИ элементарный заряд e равен:
e = 1,602177·10–19 Кл ≈ 1,6·10–19 Кл. |
Опыт показывает, что силы кулоновского взаимодействия подчиняются принципу суперпозиции.
Если заряженное тело взаимодействует одновременно с несколькими заряженными телами, то результирующая сила, действующая на данное тело, равна векторной сумме сил, действующих на это тело со стороны всех других заряженных тел.
Тест «Закон сохранения заряда. Закон Кулона».
1 вариант
1. Пылинка, имеющая заряд +1,6 · 10−19 Кл, при освещении потеряла один электрон. Каким стал заряд пылинки?
А. 0
Б. +3,2 · 10−19 Кл
В. −3,2 · 10−19 Кл
2. На каком рисунке указано правильное распределение зарядов при электризации трением (рис. 37)?
3. Как изменится сила взаимодействия двух точечных зарядов при увеличении каждого заряда в 3 раза, если расстояние между ними уменьшить в 2 раза?
А. Увеличится в 6 раз
Б. Уменьшится в 2 раза
В. Увеличится в 36 раз
4. Два одинаковых металлических шарика заряжены равными по модулю, но разноименными зарядами. Шарики привели в соприкосновение и раздвину ли на прежнее расстояние. Во сколько раз изменилась сила взаимодействия?
А. Уменьшилась в 2 раза
Б. Не изменилась
В. Стала равной нулю
5. Два положительных заряда q и 2q находятся на расстоянии 10 мм. Заряды взаимодействуют с силой 7,2 · 10−4 Н. Каково значение каждого заряда?
А. 2 · 10−9 Кл; 4 · 10−9 Кл
Б. 10−9 Кл; 2 · 10−9 Кл
В. 3 · 10−9 Кл; 6 · 10−9 Кл.
УРОК №38
26.12.2022г. ГРУППА 508. ФИЗИКА. Контрольная работа «Термодинамика»
1 вариант
1. Чему равна внутренняя энергия 5 моль одноатомного газа при температуре 27 °С?
2. При адиабатном расширении газ совершил работу 2 МДж. Чему равно изменение внутренней энергии газа? «Увеличилась она или уменьшилась?
3. Для изобарного нагревания 800 моль газа на 500 К газу сообщили количество теплоты 9,4 МДж. Определите работу газа и изменение его внутренней энергии.
4. Газ в идеальном тепловом двигателе отдает холодильнику 60% теплоты, полученной от нагревателя. Какова температура нагревателя, если температура холодильника 200 К?
5. Какое количество теплоты необходимо сообщить одному молю идеального одноатомного газа, находящемуся в закрытом баллоне при температуре 27 °С, чтобы повысить его давление в 3 раза?
6. Температуры нагревателя и холодильника идеальной тепловой машины соответственно равны 117 °С и 27 °С. Количество теплоты, получаемое от нагревателя за 1 с, равно 60 кДж. Вычислите КПД машины, количество теплоты, отдаваемое холодильнику в 1 с, и мощность машины.
2 вариант
1. Чему равна внутренняя энергия всех молекул одноатомного идеального газа, имеющего объем 10 м3, при давлении 5 ⋅ 105 Па?
2. Какую работу совершает газ, расширяясь при постоянном давлении 200 кПа от объема 1,6 л до 2,6 л?
3. Азот имеет объем 2,5 л при давлении 100 кПа. Рассчитайте, на сколько изменилась внутренняя энергия газа, если при уменьшении его объема в 10 раз давление повысилось в 20 раз.
4.Температуры нагревателя и холодильника идеальной тепловой машины соответственно равны 380 К и 280 К. Во сколько раз увеличится КПД машины, если температуру нагревателя увеличить на 200 К?
5. На сколько изменилась внутренняя энергия 10 моль одноатомного идеального газа при изобарном нагревании на 100 К? Какую работу совершил при этом газ и какое количество теплоты ему сообщено?
6. В идеальном тепловом двигателе абсолютная температура нагревателя в 3 раза выше, чем температура холодильника. Нагреватель передал газу количество теплоты 40 кДж. Какую работу совершил газ?
3 вариант
1. Как изменится внутренняя энергия 400 г гелия при увеличении температуры на 20 °С?
2. Определите КПД идеальной тепловой машины, имеющей температуру нагревателя 480 °С, а температуру холодильника — 30 °С.
3. Воздух массой 200 г нагревают при постоянном давлении от 40 до 80 °С, в результате чего его объем увеличивается на 0,01 м3. Насколько при этом изменяется внутренняя энергия воздуха, если его давление равно 150 кПа? Удельная теплоемкость воздуха при постоянном давлении равна 1000 Дж/(кг⋅°С), молярная масса воздуха — 29 г/моль.
4. В цилиндре объемом 0,7 м3 находится газ при температуре 280 К. Определите работу газа при расширении в результате нагревания на 16 К, если давление постоянно и равно 100 кПа.
5. Для нагревания 2,5 кг идеального газа на 8 °С при постоянном давлении потребовалось на 83,1 кДж большее количество теплоты, чем на нагревание того же газа на 8 °С при постоянном объеме. Определите молярную массу газа.
6. Воздух, занимающий при давлении 200 кПа объем 200 л, изобарно нагревают до температуры 500 К. Масса воздуха 580 г, молярная масса воздуха 29 г/моль. Определите работу воздуха.
4 вариант
1. При сообщении газу количества теплоты 6 МДж он расширился и совершил работу 2 МДж. Найдите изменение внутренней энергии газа. Увеличилась она или уменьшилась?
2. Идеальный тепловой двигатель получает от нагревателя в каждую секунду 7200 кДж энергии и отдает холодильнику 6400 кДж. Найдите КПД двигателя.
3. Вычислите изменение внутренней энергии водорода, находящегося в закрытом сосуде, при его нагревании на 10 °С. Масса водорода 2 кг.
4. Температура нагревателя 150 °С, а холодильника — 20 °С. От нагревателя взято 105 кДж энергии. Как велика работа, произведенная машиной, если машина идеальная?
5. Найдите, какая часть количества теплоты, сообщенной одноатомному газу при изобарном процессе, идет на увеличение внутренней энергии и какая часть — на совершение работы.
6. В идеальном тепловом двигателе абсолютная температура нагревателя в 3 раза выше, чем температура холодильника. Нагреватель передал газу количество теплоты 40 кДж. Определите работу, совершенную газом.
Ответы на контрольную работу по физике Термодинамика 10 класс
1 вариант
1. 18,7 кДж
2. Уменьшилась на 2 МДж
3. 3,3 МДж; 6,1 МДж
4. 500 К
5. 7,5 кДж
6. 23%; 46 кДж; 14 кВт
2 вариант
1. 7,5 МДж
2. 200 Дж
3. 625 Дж
4. 2
5. 12,5 кДж; 8,3 кДж; 20,7 кДж
6. 26,7 кДж
3 вариант
1. На 25 кДж
2. ≈ 60%
3. 9,5 кДж
4. 4 кДж
5. 2 г/моль
6. 4,3 ⋅ 104 Дж
4 вариант
1. Увеличилась на 4 МДж
2. ≈ 11%
3. Увеличилась на 103,9 кДж
4. 30,7 кДж
5. 0,6; 0,4
6. ≈ 27 кДж
РЕБЯТА! ЕСЛИ НЕ СПРАВИТЕСЬ НИ С ОДНИМ ИЗ ВАРИАНТОВ КОНТРОЛЬНОЙ РАБОТЫ, ВЫПОЛНИТЕ ТЕСТ (ОДИН ИЗ ВАРИАНТОВ)
Вариант 1.
1. Внутренняя энергия данной массы реального газа….
А). Не зависит ни от температуры, ни от объема
В). Зависит только от объема
Г). Зависит от температуры и объема.
2. Внутреннюю энергию системы можно изменить
А). Только путем совершения работы
Б). Только путем теплопередачи
В). Путем совершения работы и теплопередачи
Г). Среди ответов нет правильного.
3. В процессе плавления тела тепло идет на разрыв межатомных связей и разрушение порядка в кристаллах. Происходит ли изменение внутренней энергии тела.
А). Не изменяется Б). Увеличивается В). Уменьшается
Г). Иногда увеличивается, иногда уменьшается.
4. Какой тепловой процесс изменения состояния газа происходит без теплообмена?
А). Изобарный Б). Изохорный В). Изотермический
Г). Адиабатный.
5. В процессе адиабатного расширения газ совершает работу, равную 3к Дж. Чему равно изменение внутренней энергии газа?
А). 0 Б). 3к Дж. В). -3кДж.
Г). Изменение внутренней энергии может принимать любое значение.
6. Какую работу совершил водород массой 2 кг. При изобарном нагревании на 10 К ?
А). ≈83 кДж. Б). ≈83 Дж. В).0 Г). ≈125 кДж.
7. Тепловая машина получила от нагревателя 0,4 МДж теплоты и отдала холодильнику 0,1 МДж теплоты. Чему равен КПД тепловой машины?
А). 100% Б). > 100% В). 75% Г). 25%
8. Водород и гелий равной массы, взятый при одинаковых давлениях, нагревают на 20 К. Одинаковая ли работа совершается при этом?
А). Работа, совершенная водородом, в 2 раза больше.
Б). Работа, совершенная гелием, в 2 раза больше.
В). Совершаются равные работы.
Г). По условию задачи невозможно сравнить работы, совершенные газом.
9. Какие физические параметры должны быть одинаковыми у тел, находящихся в тепловом равновесии?
А). Давление Б). Концентрация В). Температура Г). Объем
10. Гелий и аргон равной массы, взятые при одинаковых давлениях, нагревают на 15 К. Одинаковая ли работа совершается газами при этом?
А). Работа, совершенная гелием, в 40 раз больше
Б). Работа, совершенная оргоном, в 40 раз больше
В). Совершаются равные работы
Г). По условию задачи невозможно сравнить работы, совершенные газами
Вариант 2
1. Какое значение температуры, выраженной в градусах Цельсия, соответствует температуре 50 К?
А). 323°С Б). 223°С В). 50°С Г). -50°С
2. Чем обусловлено броуновское движение?
А). Столкновением молекул жидкости (или газа) друг с другом.
Б). Столкновением частиц, взвешенных в жидкости (или газе).
В). Столкновением молекул жидкости (или газа) с частицами, взвешенными в ней (нем).
Г). Ни одной из указанных причин.
3. Какой вид теплопередачи сопровождается переносом вещества?
А). Теплопроводность. Б). Конвекция. В). Излучение.
Г). Теплопроводность и излучение.
4. В каком тепловом процессе внутренняя энергия системы не изменяется при переходе ее из одного состояния в другое?
А). Изобарном. Б). Изохорном. В). Изотермическом Г). Адиабатном.
5. Чему равна внутренняя энергия 1 моль одноатомного идеального газа, находящегося при температуре 27 °С?
А). 0 Б). ≈ 3740 Дж В). ≈ 7479 Дж Г). ≈ 2493 Дж
6. Газ получил 500 Дж теплоты. При этом его внутренняя энергия увеличилась на 300 Дж. Чему равна работа, совершенная газом?
А). 200 Дж Б). 800 Дж В). 0 Г). 500 Дж
7. Какое значение КПД может иметь идеальная тепловая машина с температурой нагревателя 527 °С и температурой холодильника – 27 °С?
А). 100% Б). > 100% В). ≈ 95% Г). ≈ 63%
8. В процессе изохорного нагревания газ получил 15 МДж теплоты. Чему равно изменение внутренней энергии газа?
А). 15 МДж Б). – 15 МДж В). 0 Г). Определенно ответить нельзя.
9. Водород и азот равной массы, взятые при одинаковых давлениях, нагревают на 15 К. Одинаковая ли работа совершается газами при этом?
А). Работа, совершенная водородом, в 14 раз больше
Б). Работа, совершенная азотом, в 14 раз больше
В). Совершаются равные работы
Г). По условию задачи невозможно сравнить работы, совершенные газами.
10. Можно ли говорить о давлении, оказываемом одной молекулой на стенки сосуда?
А). Нет Б). Да В). Иногда можно Г). Не знаю
УРОК №37
26.12.2022г. ГРУППА 508.ФИЗИКА. ТЕМА. «РЕШЕНИЕ ЗАДАЧ»
ПРИМЕРЫ РЕШЕНИЯ ЗАДАЧ
Задача № 1. Определите КПД двигателя автомобиля, которому для выполнения работы 110,4 МДж потребовалось 8 кг бензина.
Задача № 2. Определите КПД двигателя автомобиля, которому для выполнения работы 220,8 МДж потребовалось 16 кг бензина.
Задача № 3. Определите КПД двигателя автомобиля, которому для выполнения работы 27,6 МДж потребовалось 2 кг бензина
Задача № 4. Двигатель внутреннего сгорания совершил полезную работу, равную 2,3 • 104 кДж, и при этом израсходовал бензин массой 2 кг. Вычислите КПД этого двигателя.
Задача № 5 Идеальная тепловая машина, работающая по циклу Карно, 80 % теплоты, полученной от нагревания, передаёт охладителю. Количество теплоты, получаемое рабочим телом за один цикл от нагревателя, Q1 = 6,3 Дж. Найти КПД цикла ɳ и работу А, совершаемую за один цикл.
ЗАДАНИЕ:
Решить самостоятельно следующие задачи
1. КПД идеальной тепловой машины 40%. Какую температуру имеет нагреватель, если температура холодильника 200 К?
2. Какая полезная работа выполняется двигателем, если от нагревателя рабочее тело получает 200 кДж теплоты?
3. За один цикл двигатель полезную работу 300 Дж. КПД двигателя 30%. Какое количество теплоты рабочее тело получило
УРОК № 36
22.12.2022г. :
Все физические явления и законы находят применение в повседневной жизни человека. Запасы внутренней энергии в океанах и земной коре можно считать практически неограниченными. Но располагать этими запасами недостаточно. Необходимо за счет энергии уметь приводить в действие устройства, способные совершать работу.
Что является источником энергии? (различные виды топлива, энергия ветра, солнца, приливов и отливов)
Существуют различные типы машин, которые реализуют в своей работе превращение одного вида энергии в другой.
Тепловой двигатель – устройство, превращающее внутреннею энергию топлива в механическую энергию.
Рассмотрим устройство и принцип работы теплового двигателя. Тепловая машина работает циклично.
Любая тепловая машина состоит из нагревателя, рабочего тела и холодильника.
КПД замкнутого цикла
Q2 – количество теплоты, отданное холодильнику Q 2<Q 1
A/ = Q 1– |Q 2| – работа совершаемая двигателем за цикл
<1.
Цикл C. Карно
Т2 – температура холодильника.
– не зависит от Q, р, V топлива.
– является функцией только двух температур.
На всех основных видах современного транспорта преимущественно используются тепловые двигатели. На железнодорожном транспорте до середины XX в. основным двигателем была паровая машина. Теперь же главным образом используют тепловозы с дизельными установками и электровозы. На водном транспорте также использовались вначале паровые двигатели, сейчас используются как двигатели внутреннего сгорания, так и мощные турбины для крупных судов.
Наибольшее значение имеет использование тепловых двигателей (в основном мощных паровых турбин) на тепловых электростанциях, где они приводят в движение роторы генераторов электрического тока. Около 80 % всей электроэнергии в нашей стране вырабатывается на тепловых электростанциях.
Тепловые двигатели (паровые турбины) устанавливают также на атомных электростанциях. Газовые турбины широко используются в ракетах, в железнодорожном и автомобильном транспорте.
На автомобилях применяют поршневые двигатели внутреннего сгорания с внешним образованием горючей смеси (карбюраторные двигатели) и двигатели с образованием горючей смеси непосредственно внутри цилиндров (дизели).
В авиации на легких самолетах устанавливают поршневые двигатели, а на огромных лайнерах – турбовинтовые и реактивные двигатели, которые также относятся к тепловым двигателям. Реактивные двигатели применяются и на космических ракетах.
Рассмотрим более подробно работу двигателя внутреннего сгорания.
Работа четырехтактного ДВС.
1 такт: впуск.
2 такт: сжатие.
3 такт: рабочий ход.
4 такт: выпуск.
• Устройство: цилиндр, поршень, коленчатый вал, 2 клапана(впуск и выпуск), свеча.
• Мертвые точки – крайнее положение поршня.
Сравним эксплуатационные характеристики тепловых двигателей.
КПД:
- Паровой двигатель – 8%
- Паровая турбина – 40%
- Газовая турбина – 25-30%
- Двигатель внутреннего сгорания – 18-24%
- Дизельный двигатель – 40– 44%
- Реактивный двигатель – 25% (Слайд 112)
Тепловые двигатели и охрана окружающей среды
Неуклонный рост энергетических мощностей – все большее распространение укрощенного огня – приводит к тому, что количество выделяемой теплоты становится сопоставимым с другими компонентами теплового баланса в атмосфере. Это не может не приводить к повышению средней температуры на Земле. Повышение температуры может создать угрозу таяния ледников и катастрофического повышения уровня Мирового океана. Но этим не исчерпываются негативные последствия применения тепловых двигателей. Растет выброс в атмосферу микроскопических частиц – сажи, пепла, измельченного топлива, что приводит к увеличению “парникового эффекта”, обусловленного повышением концентрации углекислого газа в течение длительного промежутка времени. Это приводит к повышению температуры атмосферы.
Выбрасываемые в атмосферу токсические продукты горения, продукты неполного сгорания органического топлива – оказывают вредное воздействие на флору и фауну. Особую опасность в этом отношении представляют автомобили, число которых угрожающе растет, а очистка отработанных газов затруднена.
Все это ставит ряд серьезных проблем перед обществом.
Необходимо повышать эффективность сооружений, препятствующих выбросу в атмосферу вредных веществ; добиваться более полного сгорания топлива в автомобильных двигателях, а также увеличения эффективности использования энергии, экономии ее на производстве и в быту.
Альтернативные двигатели:
- 1. Электрические
- 2. Двигатели, работающие на энергии солнца и ветра (Слайд 15)
Пути решения экологических проблем:
1. Использование альтернативного топлива.
2. Использование альтернативных двигателей.
3. Оздоровление окружающей среды.
4. Воспитание экологической культуры.
С момента, когда была построена первая паровая машина, до настоящего времени прошло более 240 лет. За это время тепловые машины сильно изменили содержание жизнь человека. Именно применение этих машин позволило человечеству шагнуть в космос, раскрыть тайны морских глубин
Ответьте на вопросы:
1. Из чего состоит тепловой двигатель?
2. Чему равен КПД теплового двигателя?
3. Какие двигатели относятся к тепловым двигателям?
4. Тепловой двигатель за цикл получает от нагревателя 150 Дж и отдает холодильнику 120 Дж. Чему равен КПД двигателя?
Варианты ответов
20%
25%
75%
80%
100%
5. Может ли КПД теплового двигателя быть больше 100%?
УРОК № 35
22 .12.2022г. ГРУППА 508. ФИЗИКА. ТЕМА «ПЕРВЫЙ ЗАКОН ТЕРМОДИНАМИКИ»
Исторический процесс изучения тепловых явлений, приведший к формулировке закона сохранения энергии, был длительным и трудным. Различными были методы исследования тепловых и механических явлений, способы измерения единиц таких величин, как количество теплоты и работа.
Прогресс в познании природы теплоты был достигнут, когда было доказано, что при теплообмене сохраняется энергия.
Нагревание тела может происходить без сообщения ему какого-либо количества теплоты, а только за счет совершения работы.
В больших масштабах такое явление наблюдал в 1798 г. Б. Румфорд. При сверлении пушечного ствола, которое производили с помощью лошадей, вращавших большое сверло, Румфорд успевал вскипятить поставленный на ствол котел с водой. Румфорд предположил, что вода нагревается в процессе совершаемой при сверлении работы.
Используя сухие кусочки дерева, можно добыть огонь, т. е. нагреть дерево до температуры, превышающей температуру его воспламенения.
Все перечисленные примеры показали, что количество теплоты сохраняется только при теплообмене, когда не совершается работа. Количество теплоты представляет собой величину, родственную работе. Повышение температуры тела может быть вызвано как совершением работы, так и передачей количества теплоты.
Количество теплоты, как и работу, надо считать мерой изменения энергии системы и выражать ее в тех же единицах, что и работу, т. е. в джоулях.
В середине XIX в. Д. Джоулем были проведены первые опыты, доказывающие эквивалентность количества теплоты, переданного телу, и работы.
В механике закон сохранения был получен из законов Ньютона. Общий закон сохранения энергии, включающий все ее формы, является опытным законом. Он был открыт немецким ученым Р. Майером в середине XIX века, английским ученымД. Джоулем и получил наиболее полную трактовку в трудах немецкого ученого Г. Гельмгольца.
I закон термодинамики
ΔU = A + Q
Изменение внутренней энергии системы при переходе ее из одного состояния в другое равно сумме работы внешних сил и количества теплоты, переданной системе.
Q = ΔU + А
Количество теплоты, переданное системе, идет на изменение ее внутренней энергии и на совершение системой работы над внешними телами.
С помощью первого закона термодинамики можно делать важные заключения о характере протекающих процессов. Рассмотрим различные процессы, при которых одна из физических величин, характеризующих состояние газа, остаётся неизменной (изопроцессы). При этом газ будем считать идеальным.
Изохорный процесс. При изохорном процессе объём газа не меняется, и поэтому работа газа равна нулю:
ΔU = Q.
Если газ нагревается, то Q0 и ΔU 0, его внутренняя энергия увеличивается. При охлаждении газа Q уменьшается.
Изотермический процесс. При изотермическом процессе (Т = const) внутренняя энергия идеального газа не меняется. Всё переданное газу количество теплоты идёт на совершение работы:
Q = А'.
Если газ получает тепло (Q 0), то он совершает положительную работу (А' 0). Если газ отдаёт тепло окружающей среде, то Q
Изобарный процесс. При изобарном процессе согласно передаваемое газу количество теплоты идёт на изменение его внутренней энергии и на совершение им работы при постоянном давлении:
Q = ΔU + А
Адиабатный процесс. Газ может совершать работу и без сообщения ему теплоты.
Процесс, происходящий без теплообмена с окружающей средой, называется адиабатным процессом.
Так, если сосуд с газом теплоизолировать от окружающей среды и предоставить возможность газу расширяться, то сила давления газа будет совершать положительную работу.
Согласно первому закону термодинамики количество теплоты, сообщенной системе (газу), идёт на изменение внутренней энергии системы и на совершение системой механической работы. В данном случае системе теплота не сообщается и работа равна изменению внутренней энергии, взятому с обратным знаком:
А' = -ΔU (Q = 0).
Если газ расширяется, то положительная работа совершается газом за счёт уменьшения внутренней энергии: А' 0, ΔU
При сжатии газа, когда внешние силы совершают положительную работу, а соответственно газ - отрицательную, внутренняя энергия газа увеличивается: А' 0. При адиабатном сжатии газ нагревается.
Адиабатный процесс вы можете наблюдать, накачивая насосом велосипедную камеру, насос быстро нагревается.
На горлышке бутылки с охлаждённой газированной водой при открывании образуется облачко тумана. При адиабатном расширении уменьшается температура, что приводит к конденсации пара.
Распространение звуковых волн, при котором происходит сжатие и разрежение воздуха, также является адиабатным процессом.
Повышение температуры при адиабатном сжатии наблюдается в дизельных двигателях. В них отсутствует система зажигания горючей смеси, необходимая для обычных карбюраторных двигателей внутреннего сгорания. В цилиндр засасывается не горючая смесь, а атмосферный воздух. К концу такта сжатия в цилиндр с помощью специальной форсунки впрыскивается жидкое топливо. К этому моменту температура воздуха так велика, что горючее воспламеняется.
Адиабатный процесс может быть реализован и при отсутствии теплоизоляции. Если процесс расширения или сжатия газа происходит настолько быстро, что за время процесса не успевает произойти теплообмен с внешней средой, то такой процесс также можно считать адиабатным.
Если обобщить ранее изложенное, то получим вот такую сводную таблицу:
ОТВЕТИТЬ НА ВОПРОСЫ:
А1. Идеальный газ получил количество теплоты, равное 300 Дж, и совершил работу, равную 100 Дж. Как изменилась при этом внутренняя энергия газа?
1) увеличилась на 400 Дж 3) уменьшилась на 400 Дж
2) увеличилась на 200 Дж 4) уменьшилась на 200 Дж
А2. Идеальный газ совершил работу, равную 300 Дж. При этом его внутренняя энергия увеличилась на 300 Дж. В этом процессе газ
1) отдал 600 Дж 3) получил 600 Дж
2) отдал 300 Дж 4) получил 300 Дж
А3. В процессе эксперимента внутренняя энергия газа уменьшилась на 60 кДж, и он совершил работу 45 кДж. Следовательно, в результате теплообмена газ отдал окружающей среде количество теплоты, равное
1) 15 кДж 2) 45 кДж 3) 60 кДж 4) 105 кДж
А4. В процессе эксперимента газ получил от нагревателя количество теплоты, равное 3 кДж. При этом внутренняя энергия газа уменьшилась на 13 кДж. Следовательно, газ расширился, совершив работу
1) 3 кДж 2) 10 кДж 3) 13 кДж 4) 16 кДж
А5. Идеальный газ получил количество теплоты 100 Дж, и при этом внутренняя энергия газа уменьшилась на 100 Дж. Чему равна работа, совершённая внешними силами над газом?
1) 100 Дж 2) 200 Дж 3) -200 Дж 4) 0
УРОК № 34
20.12.2022г. ГРУППА 508. ФИЗИКА. ТЕМА «ВНУТРЕННЯЯ ЭНЕРГИЯ И СПОСОБЫ ЕЁ ИЗМЕНЕНИЯ»
Вспомним сначала определение внутренней энергии.
Определение. Кинетическая энергия движения частиц и потенциальная энергия их взаимодействия составляют внутреннюю энергию тела.
Внутренняя энергия тела не является постоянной величиной и связана с изменением температуры тела
2) при понижении температуры внутренняя энергия тела уменьшается, т. к. молекулы тела начинают двигаться менее активно, расстояние между ними уменьшается и понижается их кинетическая и потенциальная энергия,
Рис. 1. Зависимость внутренней энергии тела от температуры
Таким образом, температура – это главная характеристика внутренней энергии тела.
.Изменение внутренней энергии вследствие совершения работы
Сначала обсудим изменение внутренней энергии благодаря совершению работы. Вы уже знакомы с понятием «механическая работа тела», она связана с перемещением тела при приложении к нему определенной силы. Если совершается механическая работа, то меняется энергия тела . Аналогичное можно утверждать и о внутренней энергии тела.
В механике работа определяется как произведение модуля силы, модуля перемещения точки её приложения и косинуса угла между векторами силы и перемещения.
A = F∙ S cos ḁ
При действии силы на движущееся тело работа этой силы равна изменению его кинетической энергии.
Работа в термодинамике определяется так же, как и в механике, но она равна не изменению кинетической энергии, а изменению её внутренней энергии.
1. Изменение внутренней энергии совершением работы над телом.
Опыт №2. Потереть монетку о деревянную линейку, ладони рук друг о друга. Учащиеся делают вывод: внутренняя энергия тела увеличилась.
Опыт №3. Взять воздушное огниво. При быстром сжатии воздух нагревается столь значительно, что пары эфира, находящиеся в цилиндре под поршнем, воспламеняются. Учащиеся делают вывод: внутренняя энергия тела увеличилась.
2. Изменение внутренней энергии при совершении работы самим телом.
Опыт №4. В толстостенный стеклянный сосуд, закрытый пробкой, накачиваем воздух насосом через специальное отверстие в ней. Через некоторое время пробка вылетит из сосуда. В момент, когда пробка вылетает из сосуда, необходимо обратить внимание учащихся на образование тумана в стеклянном сосуде, что свидетельствует о понижении температуры находящихся в нем воздуха и водяного пара. Учащиеся делают вывод: внутренняя энергия тела уменьшилась.
Таким образом, работа является мерой изменения внутренней энергии при превращении механической энергии во внутреннюю или внутренней энергии в механическую.
Изменение внутренней энергии вследствие теплопередачи
Второй способ изменения внутренней энергии тела мы можем легко наблюдать каждый день в повседневной жизни, и он был давно всем известен – это теплопередача.
Определение. Теплопередача – это процесс изменения внутренней энергии без совершения работы над телом или самим телом.
Примеров процесса теплопередачи множество – это и нагревание чайника на плите, и охлаждение комнаты с помощью кондиционера, и нагревание оконного подоконника в солнечный день, и т. п.
Указанные процессы делятся на три вида: теплопроводность, конвекция и излучение
Рис. 9. Виды теплопередачи
ТЕПЛОПРОВОДНОСТЬ – это процесс передачи энергии от одного тела другому без совершения работы.
Количественную меру изменения внутренней энергии при теплообмене называют
КОНВЕНЦИЯ – это перенос энергии струями жидкости или газа.
Понятие об излучении, как одном из способов передачи тепла, можно начать с постановки вопроса: «Может ли энергия Солнца передаваться Земле теплопроводностью? Конвекцией?»
ЗАПОМНИТЕ! Теплопередача всегда происходит в определенном направлении: от тела с более высокой температурой к телу с более низкой температурой.
ЗАДАНИЕ:
1. Ответьте на вопросы теста.
Тест. Внутренняя энергия тела и способы её изменения
1. Внутренняя энергия - это
- сумма кинетической энергии теплового движения частиц, из которых состоит тело, и потенциальной энергии их взаимодействия.
- разность между кинетической энергии теплового движения частиц, из которых состоит тело, и потенциальной энергии их взаимодействия.
- сумма кинетической энергии тела и его потенциальной энергии.
- такой энергии не существует
2. Внутренняя энергия тела зависит от
температуры тела
агрегатного состояния вещества
массы тела
расположения молекул в теле
скорости движения тела
3. Внутренняя энергия тела не зависит:
- от его механического движения.
- от его взаимодействия с другими телами.
- от температуры тела.
- от скорости движения молекул в теле.
4. Может ли у тела отсутствовать внутренняя энергия?
5. Сопоставьте утверждения и их истинность.
- внутренняя энергия тела не изменяется при совершении работы;
- если тело совершает работу, то его внутренняя энергия уменьшается;
- если тело совершает работу, то его внутренняя энергия увеличивается;
- если над телом совершается работа, то его внутренняя энергия увеличивается.
6. Это способ изменения внутренней энергии тела, при котором энергия передаётся от одной части тела к другой или от одного тела к другому без совершения работы.
7. Укажите истинность или ложность высказываний.
- Процесс теплопередачи происходит в определённом направлении - от более нагретых тел к менее нагретым.
- Процесс теплопередачи происходит в неопределённом направлении.
- При выравнивании температуры тел теплопередача прекращается.
- При выравнивании температуры тел теплопередача продолжается в обратном направлении.
8. Единица измерения внутренней энергии в системе СИ.
- Джоуль
- Ньютон
- Ватт
- метр в секунду
9. Изменить внутреннюю энергию тела можно...
- путём совершения механической работы.
- теплопередачей.
- среди ответов нет правильного.
УРОК № 33
20.12.2022г. ФИЗИКА. ТЕМА. «СВОЙСТВА ГАЗОВ, ЖИДКОСТЕЙ И ТВЁРДЫХ ТЕЛ»
Главное по теме «Свойства газов, жидкостей и твердых тел»
Молекулярная физика объясняет разные физические явления, основываясь на атомно-молекулярных представлениях о строении вещества. В частности, это касается объяснения свойств газов, жидкостей и твердых тел при переходе вещества из одного агрегатного состояния в другое
Испарение или парообразование сопровождается поглощением теплоты, и в зависимости от условий существования пар может быть насыщенным, т. е. таким, который находится в динамическом равновесии с собственной жидкостью, и ненасыщенным. Насыщенный и ненасыщенный пар имеют различные свойства.
Степень насыщения атмосферного воздуха водяным паром характеризуется относительной влажностью:
φ = (p / pн) • 100%.
Кипение жидкости является разновидностью парообразования, которое происходит при определенной температуре во всем объеме жидкости. Температура кипения жидкости зависит от внешнего давления: чем оно больше, тем выше будет температура кипения.
Взаимодействием молекул жидкостей с твердым телом объясняются некоторые их свойства, которые обнаруживаются на границе между ними. Если при контакте с твердыми телами молекулы жидкостей имеют слабое взаимодействие, то наблюдается несмачивание жидкостью поверхности твердого тела, и наоборот, при значительном их взаимодействии происходит смачивание. Смачивание и несмачивание жидкостями проявляется, в частности, в капиллярных явлениях.
На границе с газами жидкости образовывают свободную поверхность, которая по своим свойствам напоминает пленку, вдоль поверхности которой действуют силы поверхностного натяжения, стремящиеся уменьшить площадь поверхности. Поверхностный слой жидкостей имеет излишек потенциальной энергии, который характеризует величина поверхностного натяжения:
σ = Uп / S.
Твердые тела в зависимости от внутреннего строения разделяют на кристаллические и аморфные. Кристаллические тела имеют фиксированную температуру плавления, характеризуются анизотропией (для монокристаллов) и полиморфизмом.
Механические свойства твердых тел (упругость, пластичность, твердость и т. п.) характеризуются разновидностью кристаллической решетки, которую образовывают микрочастицы вещества (атомы, молекулы, ионы), и силой взаимодействия между ними. Под действием внешних сил твердые тела деформируются. В определенных пределах соблюдается условие пропорциональности силы упругости, которая возникает при этом, и деформации (закон Гука):
F ~ ε.
Свойства твердых тел, газов и жидкостей в значительной степени определяются особенностями внутреннего строения тела и взаимодействием микрочастиц, из которых оно состоит.
Тестовое задание «Твердые тела»
1. Монокристалл – это:
А) элементарная ячейка;
Б) одиночный кристалл;
В) несколько сросшихся кристаллов.
2. Твердые тела, характеризуются дальним порядком в расположении частиц, - это:
А) аморфные тела;
Б) кристаллы.
3. Твердые тела, характеризующиеся ближним порядком в расположении частиц, - это:
А) аморфные тела;
Б) кристаллы.
4. Анизотропия – это:
А) зависимость физических свойств вещества от направления;
Б) независимость физических свойств от направления – свойства одинаковы по всем направлениям.
5. Явление анизотропии хорошо наблюдается в:
А) стекле;
Б) слюде.
6. Если в узле кристаллической решетки отсутствует один атом, то это:
А) точечный дефект;
Б) протяженный дефект (дислокация).
7. Тот факт, что кристалл слюды легко расслаивается только в одном направлении, можно объяснить:
А) наличием дефектов;
Б) анизотропией.
8. В поликристаллах анизотропия:
А) наблюдается;
Б) не наблюдается.
РЕШИТЕ ЗАДАЧИ:
1. Парциальное давление водяного пара в воздухе при 200 С равна 699 Па, а давление насыщенных паров при этой температуре равно 2330 Па. Чему равна относительная влажность воздуха?
2. На какую высоту подымется уровень спирта в капилляре радиусом 5 мм, если плотность спирта ρ= 80 кг/м3 ,а коэффициент поверхностного натяжения Ϭ= 22мН/м
УРОК № 32
19.12.2022г. ГРУППА 508. ФИЗИКА. ТЕМА «Кипение».
Кипение – это интенсивный переход вещества из жидкого состояния в газообразное, происходящее по всему объему жидкости (а не только с ее поверхности). (Конденсация – обратный процесс.)
По мере увеличения температуры жидкости интенсивность испарения увеличивается. Наконец, жидкость начинает кипеть. При кипении по всему объему жидкости образуются быстро растущие пузырьки пара, которые всплывают на поверхность жидкости, энергия расходуется Температура кипения жидкости остается постоянной. Это происходит потому, что вся подводимая к ней энергия идёт на превращение ее в пар. При каких условиях начинается кипение?
В жидкости всегда присутствуют растворенные газы, выделяющиеся на дне и стенках сосуда, а также на взвешенных в жидкости пылинках, которые являются центрами парообразования. Давление насыщенных паров возрастает и пузырьки увеличиваются. Пары жидкости, находящиеся внутри пузырьков, являются насыщенными. С увеличением температуры пузырьки увеличиваются в размерах. Под действием выталкивающей силы они всплывают вверх. Если верхние слои жидкости имеют более низкую температуру, то в этих слоях происходит конденсация пара в пузырьках.
Давление стремительно падает, и пузырьки захлопываются. Захлопывание происходит настолько быстро, что стенки пузырька, сталкиваясь, производят нечто вроде взрыва. Множество таких микровзрывов создает характерный шум. Когда жидкость достаточно прогреется, пузырьки перестанут захлопываться и всплывут на поверхность. Жидкость закипит. Понаблюдайте внимательно за чайником на плите. Вы обнаружите, что перед закипанием он почти перестает шуметь. Зависимость давления насыщенного пара от температуры объясняет, почему температура кипения жидкости зависит от давления на ее поверхность. Пузырек пара может расти, когда давление насыщенного пара внутри него немного превосходит давление в жидкости, которое складывается из давления воздуха на поверхность жидкости (внешнее давление) и гидростатического давления столба жидкости.
Кипение начинается при температуре, при которой давление насыщенного пара в пузырьках сравнивается с давлением в жидкости. Чем больше внешнее давление, тем выше температура кипения. И наоборот, уменьшая внешнее давление, мы тем самым понижаем температуру кипения. Откачивая насосом воздух и пары воды из колбы, можно заставить воду кипеть при комнатной температуре. У каждой жидкости своя температура кипения (которая остается постоянной, пока вся жидкость не выкипит), которая зависит от давления ее насыщенного пара. Чем выше давление насыщенного пара, тем ниже температура кипения жидкости.
Ответьте на вопросы:
1. Чем отличается кипение от испарения?
2. При каких условиях происходит кипение?
3. От чего зависит температура кипения? Где используют
Это свойство жидкостей?
УРОК №31
ЗАДАНИЕ: Определите влажность в комнате, если показания термометров в психрометре 20 и 17 градусов.
Лабораторная работа №4
Тема: «ИЗМЕРЕНИЕ ВЛАЖНОСТИ ВОЗДУХА»
Цель: освоить прием определения относительной влажности воздуха, основанный на использовании психрометра.
Оборудование: 1. Психрометр; психрометрическая таблица.
Ход работы.
Задание 1. Измерить влажность воздуха с помощью психрометра.
Подготовили таблицу для записи результатов измерений и вычислений:
№ опыта | tсухого, 0С | tвлажного, 0С | Δt, 0С | φ, % |
1 | 24 | 21 | 3 | 77 |
Рассмотрели устройство психрометра.
Показания сухого термометра tсухого =240С.
Показания влажного термометра tвлажного =210С.
Разность показаний термометров:
Δt = tсухого - tвлажного
Δt = 240С - 210С=30С
По психрометрической таблице определяем влажность воздуха φ:
Психрометрическая таблица.
tсухого,0С | Разность показаний сухого и влажного термометров | |||||||||||
0 | 1 | 2 | 3 | 4 | 5 | 6 | 7 | 8 | 9 | 10 | 11 | |
21 | 100 | 91 | 83 | 75 | 67 | 60 | 52 | 46 | 39 | 32 | 26 | 20 |
22 | 100 | 92 | 83 | 76 | 68 | 61 | 54 | 47 | 40 | 34 | 28 | 22 |
23 | 100 | 92 | 84 | 76 | 69 | 61 | 55 | 48 | 42 | 36 | 30 | 24 |
24 | 100 | 92 | 84 | 77 | 69 | 62 | 56 | 49 | 43 | 37 | 31 | 26 |
25 | 100 | 92 | 84 | 77 | 70 | 63 | 57 | 50 | 44 | 38 | 33 | 27 |
26 | 100 | 92 | 85 | 78 | 71 | 64 | 58 | 51 | 45 | 40 | 34 | 29 |
φ=77%
Вывод: в ходе лабораторной работы определили относительную влажность воздуха в кабинете, она равна 77%. Это повышенная влажность воздуха.
Ответы на контрольные вопросы.
1. Почему при продувании воздуха через эфир, на полированной поверхности стенки камеры гигрометра появляется роса? В какой момент появляется роса?При продувании воздуха через эфир, он быстро испаряется и охлаждает стенки камеры гигрометра. Слой водяного пара, находящийся вблизи поверхности камеры,тоже охлаждается. При определенной температуре водяной пар, содержащийся в воздухе, становится насыщенным и начинает конденсироваться. На отполированной поверхности камеры гигрометра появляются капельки воды.
2. Почему показания «влажного» термометра меньше показаний «сухого» термометра?
Резервуар «влажного» термометра обернут марлей, опущенной в сосуд с водой. Вода смачивает марлю на резервуаре термометра и при её испарении он охлаждается.
3. Могут ли в ходе опытов температуры «сухого» и «влажного» термометров оказаться одинаковыми?
Да. В ходе опытов температуры «сухого» и «влажного» термометров могут оказаться одинаковыми при влажности 100%, т.к. в этом случае испарения с марли «влажного» термометра происходить не будет и он не будет охлаждаться.
4. При каком условии разности показаний термометров наибольшая?
Наибольшая разность показаний термометров будет при сухом воздухе (когда влажность воздуха близка к 0%)
5. Может ли температура «влажного» термометра оказаться выше температуры «сухого» термометра?
Температура «влажного» термометра никогда не может оказаться выше температуры «сухого» термометра, т.к. с марли на резервуаре «влажного» термометра испаряется вода и при её испарении он охлаждается
6. «Сухой» и «влажный» термометр психрометра показывают одну и ту же температуру. Какова относительная влажность воздуха?
Если «сухой» и «влажный» термометр психрометра показывают одну и ту же температуру, то влажность воздуха 100%
7. Каким может быть предельное значение относительной влажности воздуха?
Предельное значение относительной влажности воздуха 100%
ЗАДАНИЕ:
1. Сделайте сообщение о значении влажности для человека, промышленности,
УРОК №30
15.12.2022г. ГРУППА 508. ФИЗИКА. ТЕМА «ИСПАРЕНИЕ И КОНДЕНСАЦИЯ»
Испарение –это парообразование, которое происходит только со свободной поверхности жидкости, граничащей с газообразной средой или вакуумом.
Неравномерное распределение кинетической энергии теплового движения молекул приводит к тому, что при любой температуре кинетическая энергия некоторых молекул жидкости или твердого тела может превышать потенциальную энергию их связи с остальными молекулами.
Испарение — это процесс, при котором с поверхности жидкости или твердого тела вылетают молекулы, кинетическая энергия которых превышает потенциальную энергию взаимодействия молекул. Испарение сопровождается охлаждением жидкости.
Рассмотрим процесс испарения с точки зрения молекулярно-кинетической теории. Чтобы покинуть жидкость, молекулы должны выполнить работу за счет уменьшения своей кинетической энергии. Среди хаотически движущихся молекул жидкости в ее поверхностном слое всегда найдутся такие молекулы, которые стремятся вылететь из жидкости. Когда такая молекула выходит за поверхностный слой, то возникает сила, втягивающая молекулу обратно в жидкость. Поэтому вылетают из жидкости только те молекулы, у которых кинетическая энергия больше работы, необходимой для преодоления противодействия молекулярных сил.
Скорость испарения зависит:
а) от рода жидкости;
б) от площади ее свободной поверхности. Чем больше эта площадь, тем быстрее испаряется жидкость.
в) чем меньше плотность пара жидкости над ее поверхностью, тем больше скорость испарения. Поэтому откачка паров (ветер) с поверхности ускорит ее испарение.
г) с повышением температуры скорость испарения жидкости возрастает.
Парообразование- этопереход вещества из жидкого состояния в газообразное состояние.
Конденсация -это переход вещества из газообразного состояния в жидкое состояние.
При парообразовании внутренняя энергия вещества увеличивается, а при конденсации — уменьшается.
Теплота парообразования–этоколичество теплоты Q, необходимое для превращения жидкости в пар при неизменной температуре.
Удельная теплота парообразования L измеряется количеством теплоты, необходимым для превращения в пар единицы массы жидкости при неизменной температуре
Динамическое равновесие - это когда процесс испарения жидкости полностью компенсируется с конденсацией пара, т.е. сколько молекул вылетает из жидкости, столько же в нее возвращается.
Насыщенный пар – это пар, который находится в состоянии динамического равновесия со своей жидкостью. Давление и плотность насыщенного пара однозначно определяются его температурой.
Ненасыщенный пар – это пар, который находится над поверхностью жидкости, когда испарение преобладает над конденсацией, и пар при отсутствии жидкости. Его давление ниже давления насыщенного пара.
При сжатии насыщенного пара концентрация молекул пара увеличивается, равновесие между процессами испарения и конденсации нарушается и часть пара превращается в жидкость. При расширении насыщенного пара концентрация его молекул уменьшается и часть жидкости превращается в пар. Таким образом, концентрация насыщенного пара остается постоянной независимо от объема. Так как давление газа пропорционально концентрации и температуре давление насыщенного пара при постоянной температуре не зависит от объема.
ОТВЕТИТЬ НА ВОПРОСЫ ТЕСТА
Тест по физике Испарение .
1. Парообразование — это
1) нагревание жидкости до ее полного превращения в пар
2) переход жидкости в другое состояние
3) превращение жидкости в пар
2. Известны два вида парообразования
1) испарение и плавление
2) испарение и кипение
3) кипение и конденсация
3. Испарение –это парообразование, которое
1) происходит с поверхности жидкости
2) наступает при нагревании жидкости
3) наблюдается лишь у некоторых жидкостей
4. Какая жидкость — духи, вода, подсолнечное масло — испарится быстрее других?
1) Духи
2) Вода
3) Подсолнечное масло
4) Они испарятся одновременно
5. При какой температуре происходит испарение?
1) При определенной для каждой жидкости
2) Чем меньше плотность жидкости, тем при более низкой
3) При положительной
4) При любой
6. Какие факторы ускоряют испарение жидкости?
1) Повышение уровня жидкости
2) Подводные течения и ветры
3) Рост температуры, мутности и глубины
4) Увеличение температуры, площади поверхности и движения воздуха
7. Куски льда равной массы находятся при температуре -10 °С и имеют разную форму: шара, бруска, тонкой пластины. Какому из них потребуется на испарение наименьшее время?
1) Шару
2) Бруску
3) Пластине
4) Испарение не произойдет
8. В сосуды налита холодная, теплая и горячая вода. Из какого сосуда вода испаряется наименее интенсивно
Список ответов теста
1) №1
2) №2
3) №3
9. Динамическое равновесие между паром и жидкостью наступает
1) когда масса пара делается равной массе жидкости
2) когда число молекул, вылетающих из жидкости, становится равным числу молекул пара, возвращающихся в нее
3) когда число молекул пара становится столь большим, что испарение прекращается
10. Какое необходимо условие, чтобы в сосуде установилось динамическое равновесие пара и жидкости? Как называют пар, существующий над жидкостью при динамическом равновесии?
1) Сосуд должен быть открытым; насыщенным паром
2) Сосуд должен быть закрытым; ненасыщенным паром
3) Сосуд должен быть закрытым; насыщенным паром
4) Сосуд должен быть открытым; ненасыщенным паром
11. Как изменяется внутренняя энергия испаряющейся жидкости? В чем это проявляется?
1) Уменьшается; в понижении уровня жидкости
2) Уменьшается; в понижении температуры жидкости
3) Остается постоянной; в неизменности температуры жидкости
4) Среди ответов нет верного
12. Как и насколько изменяется внутренняя энергия вещества при конденсации его пара?
1) Она не изменяется
2) Увеличивается; насколько — не известно
3) Увеличивается; на столько, сколько энергии затрачено при его испарении
4) Уменьшается; насколько - зависит от быстроты проц
УРОК №29
15 .12.2022г. ГРУППА 508. ФИЗИКА. ТЕМА «ГАЗОВЫЕ ЗАКОНЫ»
Состояние какого газа описывает уравнение Менделеева—Клапейрона?. Можно ли универсальную газовую постоянную считать фундаментальной постоянной?
С помощью уравнения состояния идеального газа можно исследовать процессы, в которых масса газа и один из трёх параметров — давление, объём или температура — остаются неизменными.
Количественные зависимости между двумя параметрами газа при фиксированном значении третьего называют газовыми законами. Процессы, протекающие при неизменном значении одного из параметров, называют изопроцессами.
\Слово «изопроцесс» — сложное слово, первая часть которого происходит от греческого слова isos — равный, одинаковый.
Отметим, что в действительности ни один процесс не может протекать при строго фиксированном значении какого-либо параметра. Всегда имеются те или иные воздействия, нарушающие постоянство температуры, давления или объёма. Лишь в лабораторных условиях удаётся поддерживать постоянство того или иного параметра с высокой точностью, но в действующих технических устройствах и в природе это практически неосуществимо.
Изопроцесс — это идеализированная модель реального процесса, которая только приближённо отражает действительность
Изотермический процесс. Процесс изменения состояния системы макроскопических тел (термодинамической системы) при постоянной температуре называют изотермическим. Слово «изотермический» происходит от греческих слов isos — равный, одинаковый и therme — теплота. Для поддержания температуры газа постоянной необходимо, чтобы он мог обмениваться теплом с большой системой — термостатом. Иначе при сжатии или расширении температура газа будет меняться.
Термостатом может служить атмосферный воздух, если температура его заметно не меняется на протяжении всего процесса. Согласно уравнению состояния идеального газа (10.4), если масса газа не изменяется, в любом состоянии с неизменной температурой произведение давления газа на его объём остаётся постоянным: pV = const при Т = const. (10.6)
Этот вывод был сделан английским учёным Р. Бойлем (1627—1691) и несколько позже французским учёным Э. Мариоттом (1620—1684) на основе эксперимента. Поэтому он носит название закона Бойля—Mapuoттa:
Для газа данной массы произведение давления газа на его объём постоянно.
Закон Бойля—Мариотта справедлив обычно для любых газов, а также и для их смесей, например для воздуха. Лишь при давлениях, в несколько сотен раз больших атмосферного, отклонения от этого закона становятся существенными. Кривую, изображающую зависимость давления газа от объёма при постоянной температуре, называют изотермой. Изотерма газа изображает обратно пропорциональную зависимость между давлением и объёмом. Кривую такого рода в математике называют гиперболой
Различным постоянным температурам соответствуют различные изотермы. При повышении температуры газа давление согласно уравнению состояния увеличивается, если V = const. Поэтому изотерма, соответствующая более высокой температуре Т2, лежит выше изотермы, соответствующей более низкой температуре Т. Для того чтобы процесс происходил при постоянной температуре, сжатие или расширение газа должно происходить очень медленно. Дело в том, что, например, при сжатии газ нагревается, так как при движении поршня в сосуде скорость и соответственно кинетическая энергия молекул после ударов о поршень увеличиваются, а следовательно, увеличивается и температура газа. Именно поэтому для реализации изотермического процесса надо после небольшого смещения поршня подождать, когда температура газа в сосуде опять станет равной температуре окружающего воздуха. Кроме этого, отметим, что при быстром сжатии давление под поршнем сразу становится больше, чем во всём сосуде. Если значения давления и температуры в различных точках объёма разные, то в этом случае газ находится в неравновесном состоянии и мы не можем назвать значения температуры и давления, определяющие в данный момент состояние системы. Если систему предоставить самой себе, то температура и давление постепенно выравниваются, система приходит в равновесное состояние.
Равновесное состояние — это состояние, при котором температура и давление во всех точках объёма одинаковы. Параметры состояния газа могут быть определены, если он находится в равновесном состоянии. Процесс, при котором все промежуточные состояния газа являются равновесными, называют равновесным процессом. Очевидно, что на графиках зависимости одного параметра от другого мы можем изображать только равновесные процессы.
Изобарный процесс. Процесс изменения состояния термодинамической системы при постоянном давлении называют изобарным.
Слово «изобарный» происходит от греческих слов isos — равный, одинаковый и baros — вес, тяжесть. Согласно уравнению (10.4) в любом состоянии газа с неизменным давлением отношение объёма газа к его температуре остаётся постоянным: Этот закон был установлен экспериментально в 1802 г. французским учёным Ж. Гей-Люссаком (1778—1850) и носит название закона Гей-Люссака.
Закон Гей-Люссака: Для газа данной массы при постоянном давлении отношение объёма к абсолютной температуре постоянно.
Согласно уравнению () объём газа при постоянном давлении пропорционален температуре: V = const • Т. Прямую, изображающую зависимость объёма газа от температуры при постоянном давлении, называют изобарой. Разным давлениям соответствуют разные изобар. Проведём на рисунке произвольную изотерму. С ростом давления объём газа при постоянной температуре согласно закону Бойля— Мариотта уменьшается. Поэтому изобара, соответствующая более высокому давлению p2, лежит ниже изобары, соответствующей более низкому давлению p1. В области низких температур все изобары идеального газа сходятся в точке Т = 0. Но это не означает, что объём реального газа обращается в нуль. Все газы при сильном охлаждении превращаются в жидкости, а к жидкостям уравнение состояния (10.4) неприменимо. Именно поэтому, начиная с некоторого значения температуры, зависимость объёма от температуры проводится на графике штриховой линией. В действительности таких значений температуры и давления у вещества в газообразном состоянии быть не может
. Изобарным можно считать расширение газа при нагревании его в цилиндре с подвижным поршнем, если внешнее давление постоянно. Давление в цилиндре постоянно и равно сумме атмосферного давления и давления mпg/S поршня.
Изохорный процесс Процесс изменения состояния термодинамической системы при постоянном объёме называют изохорным. Слово «изохорный» происходит от греческих слов isos — равный, одинаковый и chora — место, пространство, занимаемое чем-нибудь. Из уравнения состояния (10.4) вытекает, что в любом состоянии газа с неизменным объёмом отношение давления газа к его температуре остаётся постоянным: Этот газовый закон был установлен в 1787 г. французским физиком Ж. Шарлем (1746—1823) и носит название закона Шарля.
Для газа данной массы отношение давления к абсолютной температуре постоянно, если объём не меняется. Согласно уравнению (10.9) давление газа при постоянном объёме пропорционально температуре: р = const • Т. (10.10) Прямую, изображающую зависимость давления газа от температуры при постоянном объёме, называют изохорой. Разным объёмам соответствуют разные изохоры. Также проведём на рисунке произвольную изотер. С ростом объёма газа при постоянной температуре давление его, согласно закону Бойля— Мариотта, падает. Поэтому изохора, соответствующая большему объёму V2, лежит ниже изохоры, соответствующей меньшему объёму V1. В соответствии с уравнение) все изохоры идеального газа начинаются в точке Т = 0. Значит, давление идеального газа при абсолютном нуле равно нулю. Увеличение давления газа в любом сосуде или в электрической лампочке при нагревании можно считать изохорным процессом. Изохорный процесс используется в газовых термометрах постоянного объёма.
В заключение составим опорную схему и покажем логические переходы, связывающие различные законы и уравнения.
ЗАДАНИЕ:
Тест по теме: «Газовые законы». Вариант 1
1. Процесс, протекающий при неизменном значении одного из параметров называют …
А. Плавление Б. Испарение В. Изопроцесс Г. Нагревание
2. Процесс изменения состояния термодинамической системы при постоянной температуре называют …
А. Адиабатный Б. Изотермический В. Изобарный Г. Изохорный
3. Процесс изменения состояния термодинамической системы при постоянном давлении называют …
А. Адиабатный Б. Изотермический В. Изобарный Г. Изохорный
4. Процесс изменения состояния термодинамической системы при постоянном объеме называют …
А. Адиабатный Б. Изотермический В. Изобарный Г. Изохорный
5. Объем газа при постоянной температуре …
А. не зависит от давления Б. прямо пропорционален давлению
В. обратно пропорционален давлению
6. Объем газа при постоянном давлении …
А. не зависит от температуры Б. линейно зависит от температуры
В. обратно пропорционален температуре
7. Давление газа при постоянном объеме …
А. не зависит от температуры Б. линейно зависит от температуры
В. обратно пропорционально его температуре
8. Каким законом описывается изотермический процесс?
А. Гей – Люссака Б. Шарля В. Бойля – Мариотта Г. Клапейрона
9. Каким законом описывается изобарный процесс?
А. Гей – Люссака Б. Шарля В. Бойля – Мариотта Г. Клапейрона
10. Каким законом описывается изохорный процесс?
А. Гей – Люссака Б. Шарля В. Бойля – Мариотта Г. Клапейрона
11. Как изменится давление в закрытом сосуде при возрастании температуры от 273 К до 546 К:
А. Увеличится вдвое Б. Останется неизменным
В. Уменьшится Г. Уменьшится вдвое
Вариант 2
1. Процесс изменения состояния термодинамической системы при постоянном давлении называют …
А. Адиабатный Б. Изотермический В. Изобарный Г. Изохорный
2. Процесс изменения состояния термодинамической системы при постоянном объеме называют …
А. Адиабатный Б. Изотермический В. Изобарный Г. Изохорный
3. Процесс, протекающий при неизменном значении одного из параметров называют …
А. Плавление Б. Испарение В. Изопроцесс Г. Нагревание
4. Процесс изменения состояния термодинамической системы при постоянной температуре называют …
А. Адиабатный Б. Изотермический В. Изобарный Г. Изохорный
5. Объем газа при постоянной температуре …
А. не зависит от давления Б. прямо пропорционален давлению
В. обратно пропорционален давлению
6. Каким законом описывается изотермический процесс?
А. Гей – Люссака Б. Шарля В. Бойля – Мариотта Г. Клапейрона
7. Давление газа при постоянном объеме …
А. не зависит от температуры Б. линейно зависит от температуры
В. обратно пропорционально его температуре
8. Объем газа при постоянном давлении …
А. не зависит от температуры Б. линейно зависит от температуры
В. обратно пропорционален температуре
9. Каким законом описывается изохорный процесс?
А. Гей – Люссака Б. Шарля В. Бойля – Мариотта Г. Клапейрона
10. Каким законом описывается изобарный процесс?
А. Гей – Люссака Б. Шарля В. Бойля – Мариотта Г. Клапейрона
11. Как изменится давление в закрытом сосуде при убывании температуры от 546 К до273 К:
А. Увеличится вдвое Б. Останется неизменным
УРОК №28
08.12.2022г. ГРУППА 508. ФИЗИКА. ТЕМА "Уравнение состояния идеального газа. Решение задач на применение уравнения состояния идеального газа"
Уравнение, связывающее три макроскопических параметра р, V и Т, называют уравнением состояния идеального газа.
уравнение состояния идеального газа произвольной массы
уравнение Менделеева—Клапейрона.
Запомни: Произведение постоянной Больцмана k и постоянной Авогадро NA называют универсальной (молярной) газовой постоянной и обозначают буквой R: |
Из уравнения состояния вытекает связь между давлением, объёмом и температурой идеального газа, который может находиться в двух любых состояниях.
Единственная величина в этом уравнении, зависящая от рода газа, — это его молярная масса.
Если индексом 1 обозначить параметры, относящиеся к первому состоянию, а индексом 2 — параметры, относящиеся ко второму состоянию, то согласно уравнению (10.4) для газа данной массы
Правые части этих уравнений одинаковы, следовательно, должны быть равны и их левые части:
Известно, что один моль любого газа при нормальных условиях (р0 = 1 атм = 1,013 • 105 Па, t = 0 °С или Т = 273 К) занимает объём 22,4 л. Для одного моля газа, согласно соотношению (10.5), запишем:
Мы получили значение универсальной газовой постоянной R.
Таким образом, для одного моля любого газа
Уравнение состояния не надо выводить каждый раз, его надо запомнить. Неплохо было бы помнить и значение универсальной газовой постоянной: R = 8,31 Дж/(моль • К).
Для смеси газов справедлив закон Дальтона.
Давление смеси химически невзаимодействующих газов равно сумме их парциальных давлений:
p = p1 + p2 + ... + pi + ... .
где рi — парциальное давление i-й компоненты смеси.
Попробуем решить задачи.
При решении задач по данной теме надо чётко представлять себе начальное состояние системы и какой процесс переводит её в конечное состояние. Одна из типичных задач на использование уравнения состояния идеального газа: требуется определить параметры системы в конечном состоянии по известным макроскопическим параметрам в её начальном состоянии.
Примеры решения задач
Задача1. Воздух состоит из смеси газов (азота, кислорода и т. д.). Плотность воздуха ρ0 при нормальных условиях (температура t0 = 0 °С и атмосферное давление р0 = 101 325 Па) равна 1,29 кг/м3. Определите среднюю (эффективную) молярную массу М воздуха.
Р е ш е н и е.
Уравнение состояния идеального газа при нормальных условиях имеет вид
Здесь R = 8,31 Дж/(моль • К) и Т0 = 0 °С + 273 °С = 273 К, М — эффективная молярная масса воздуха. Эффективная молярная масса смеси газов — это молярная масса такого воображаемого газа, который в том же объёме и при той же температуре оказывает на стенки сосуда то же давление, что и смесь газов, в данном случае воздух. Отсюда
Задача2. Определите температуру кислорода массой 64 г, находящегося в сосуде объёмом 1 л при давлении 5 • 106 Па. Молярная масса кислорода М = 0,032 кг/моль.
Р е ш е н и е.
Согласно уравнению Менделеева—Клапейрона
Отсюда температура кислорода
Задача3. Определите плотность азота при температуре 300 К и давлении 2 атм. Молярная масса азота М = 0,028 кг/моль.
Р е ш е н и е.
Запишем уравнение Менделеева—Клапейрона:
Разделив на объём левую и правую части равенства, получим
Задача4. Определите, на сколько масса воздуха в комнате объёмом 60 м3 зимой при температуре 290 К больше, чем летом при температуре 27 °С. Давление зимой и летом равно 105 Па.
Р е ш е н и е.
Запишем уравнение Менделеева—Клапейрона:
Из этого уравнения выразим массу газа:
Таким образом,
РЕШИТЕ САМОСТОЯТЕЛЬНО
1. При температуре 240 К и давлении 166 кПа плотность газа равна 2 кг/м3. Чему равна молярная масса этого газа?
2. Плотность идеального газа меняется с течением времени так, как показано на рисунке. Температура газа при этом постоянна. Во сколько раз давление газа при максимальной плотности больше, чем при минимальной?
3. На рисунке показан график зависимости давления газа в запаянном сосуде от его температуры. Объём сосуда равен 0,4 м3. Сколько молей газа содержится в этом сосуде?
УРОК №27
08.12.2022г. ГРУППА 508. ФИЗИКА. ТЕМА «Температура. Тепловое равновесие»
Температура характеризует состояние теплового равновесия термодинамической системы. Все тела, находящиеся друг с другом в состоянии теплового равновесия, имеют одну и ту же температуру.
Температура – степень нагретости тела. Измерение температуры термометрами основано на изменении какого-либо физического параметра при нагревании, например, расширении тел при нагревании или изменении электрического сопротивления.
Все тела при нагревании расширяются, это свойство можно использовать при создании термометров, термометрическим веществом которых является не только жидкость, но и
Газ и твёрдое тело.
Поплавки по-разному наполнены жидкостью таким образом, что их средняя плотность различна: самая маленькая плотность у верхнего, самая большая — у нижнего, но у всех близка к плотности воды, отличаясь от неё незначительно. С понижением температуры воздуха в помещении соответственно понижается температура воды в сосуде, вода сжимается, и плотность её становится больше.
Шкалы температур
Шкала Реомюра Предложена в 1730 году Р. А. Реомюром, который описал изобретённый им спиртовой термометр. Единица — градус Реомюра (°R), 1 °R равен 1/80 части температурного интервала между опорными точками — температурой таяния льда (0 °R) и кипения воды (80 °R) 1 °R = 1,25 °C. Шкала Фаренгейта В этой шкале на 100 градусов раздёлен интервал от температуры самой холодной зимы в городе, где жил Фаренгейт в Голландии, до температуры человеческого тела. Ноль градусов Цельсия — это 32 градуса Фаренгейта, а градус Фаренгейта равен 5/9 градуса Цельсия. Температура по шкале Фаренгейта связана с температурой по шкале Цельсия (t °С) соотношением t °С = 5/9 (t °F - 32), 1 °F = 5/9 °С. Предложена Г. Фаренгейтом в 1724. Шкала Цельсия В быту используется шкала Цельсия, в которой за 0 принимают точку замерзания воды, а за 100° точку кипения воды при атмосферном давлении. Поскольку температура замерзания и кипения воды недостаточно хорошо определена, в настоящее время шкалу Цельсия определяют через шкалу Кельвина: градус Цельсия равен кельвину, абсолютный ноль принимается за −273,15 °C. Шкала Кельвина В термодинамике используется шкала Кельвина, в которой температура отсчитывается от абсолютного нуля (состояние, соответствующее минимальной теоретически возможной внутренней энергии тела), а один кельвин равен 1/273.16 расстояния от абсолютного нуля до тройной точки воды (0,01 °С, состояния, при котором лёд, вода и водяной пар находятся в равновесии). T = t0C + 273 | |
Температура характеризует скорость движения молекул, а значит, и создаваемое ими давление. При понижении температуры скорость теплового движения молекул уменьшается. Существует такое значение температуры, при котором всякое тепловое движение прекращается. Эта температура называется абсолютный ноль или точка нулевого давления.
Тепловое равновесие – состояние термодинамической системы, при котором все макроскопические параметры сколь угодно долго остаются неизменными.
Температура является мерой кинетической энергии хаотического движения молекул в макроскопических телах.
Энергетическая температура
Если провести опыт, положив несколько сосудов с разными газами в лед, то можно заметить, что хотя разные характеристики каждого газа, но их отношение одинаково:
Поскольку данное соотношение зависит только от температуры и имеет размерность энергии, его называют энергетической температурой:
k - коэффициент пропорциональности между энергетической и абсолютной температурой,
Из закона Авогадро вытекает важное следствие: моль любого газа при нормальных условиях (0ºС (273 К) и давлении 101,3 кПа) занимает объем, равный 22,4 л. В этом объеме содержится 6,02·1023 молекул газа (число Авогадро).
Опыт Штерна по определению скоростей теплового движения атомов, проведённый немецким физиком Отто Штерном в 1920 году. Опыт являлся одним из первых практических доказательств состоятельности молекулярно-кинетической теории строения вещества. В нём были непосредственно измерены скорости теплового движения молекул и подтверждено наличие распределения молекул газов по скоростям.
Среднеквадратичная скорость теплового движения атомов (молекул

ЗАДАНИЕ:
Что вы понимаете под микроскопическими телами?
- Какие параметры – макроскопическими?
- В чем физический смысл температуры?
- Какое состояние назывыается тепловым равновесием?
- Какая величина является его характеристикой?
- Какая температура – абсолютным 0 температуры?
2. Выразите в К: 27С, -175С, 100С, 0С
Выразите в С: 4К, 180К, 310К, 420К.
УРОК №26
01.12.2022 ГРУППА 508. ФИЗИКА. ТЕМА. СТРОЕНИЕ ТВЁРДЫХ ТЕЛ, ЖИДКОСТЕЙ И ГАЗОВ»
Силы взаимодействия молекул
Все молекулы вещества взаимодействуют между собой силами притяжения и отталкивания. Доказательство взаимодействия молекул: явление смачивания, сопротивление сжатию и растяжению, малая сжимаемость твердых тел и газов и др.
Причина взаимодействия молекул - это электромагнитные взаимодействия заряженных частиц в веществе. Как это объяснить? Атом состоит из положительно заряженного ядра и отрицательно заряженной электронной оболочки. Заряд ядра равен суммарному заряду всех электронов, поэтому в целом атом электрически нейтрален. Молекула, состоящая из одного или нескольких атомов, тоже электрически нейтральна.
Рассмотрим взаимодействие между молекулами на примере двух неподвижных молекул. Между телами в природе могут существовать гравитационные и электромагнитные силы. Так как массы молекул крайне малы, ничтожно малые силы гравитационного взаимодействия между молекулами можно не рассматривать. На очень больших расстояниях электромагнитного взаимодействия между молекулами тоже нет. Но, при уменьшении расстояния между молекулами молекулы начинают ориентироваться так, что их обращенные друг к другу стороны будут иметь разные по знаку заряды (в целом молекулы остаются нейтральными), и между молекулами возникают силы притяжения. При еще большем уменьшении расстояния между молекулами возникают силы отталкивания, как результат взаимодействия отрицательно заряженных электронных оболочек атомов молекул. В итоге на молекулу действует сумма сил притяжения и отталкивания.
Строение и свойства твердых, жидких и газообразных тел
Строение тел объясняется взаимодействием частиц тела и характером их теплового движения.
Твердое тело
Твердые тела имеют постоянную форму и объем, практически несжимаемы. Минимальная потенциальная энергия взаимодействия молекул больше кинетической энергии молекул. Сильное взаимодействие частиц. Тепловое движение молекул в твердом теле выражается только лишь колебаниями частиц (атомов, молекул) около положения устойчивого равновесия. Из-за больших сил притяжения молекулы практически не могут менять свое положение в веществе, этим и объясняется неизменность объема и формы твердых тел
Жидкость
Жидкости имеют определенный объем, но не имеют своей формы, они принимают форму сосуда, в которой находятся. Минимальная потенциальная энергия взаимодействия молекул сравнима с кинетической энергией молекул. Слабое взаимодействие частиц. Тепловое движение молекул в жидкости выражено колебаниями около положения устойчивого равновесия внутри объема, предоставленного молекуле ее соседями. Молекулы не могут свободно перемещаться по всему объему вещества, но возможны переходы молекул на соседние места. Этим объясняется текучесть жидкости, способность менять свою форму.
В жидкостях молекулы достаточно прочно связаны друг с другом силами притяжения, что объясняет неизменность объема жидкости. В жидкости расстояние между молекулами равно приблизительно диаметру молекулы. При уменьшении расстояния между молекулами (сжимании жидкости) резко увеличиваются силы отталкивания, поэтому жидкости несжимаемы. По своему строению и характеру теплового движения жидкости занимают промежуточное положение между твердыми телами и газами. Хотя разница между жидкостью и газом значительно больше, чем между жидкостью и твердым телом. Например, при плавлении или кристаллизации объем тела изменяется во много раз меньше, чем при испарении или конденсации.
Газ
Газы не имеют постоянного объема и занимают весь объем сосуда, в котором они находятся.
ВЫПОЛНИТЕ ТЕСТ
Вариант 3
1. Имеется два экспериментальных факта:
I. Если стеклянную бутылку с водой выставить на мороз, то бутылка лопнет.
II. Молоко долго не закисает, если его хранить в холодильнике.
В каком из этих случаев причиной наблюдаемого явления служит охлаждение?
1) только в I
2) только во II
3) и в I, и во II
4) ни в I, ни во II
2. Различие между твердым и жидким состоянием вещества проявляется в том, что, в отличие от жидкого, твердое тело при небольших воздействиях на него … .
1) не сохраняет ни форму, ни объем
2) не сохраняет форму, но сохраняет объем
3) не сохраняет объем, но сохраняет форму
4) сохраняет и форму, и объем
3. В начале опыта в сосуде снизу находится концентрированный раствор медного купороса, над ним — вода (рис. А). Как будет выглядеть содержимое сосуда через 2 часа, правильно показано на рисунке … .
1) А
2) Б
3) В
4) Г
4. Фарфоровая чашка с водой и металлическая ложка находятся рядом на столе в комнате длительное время. Ложку опускают в чашку с водой. В какой момент времени скорость беспорядочного движения атомов металла в ложке минимальна?
1) когда ложка находится на столе
2) в момент вхождения ложки в жидкость
3) когда ложка коснется дна чашки
4) скорость хаотического движения атомов металла одинакова везде
5. Вода смачивает стекло, но не смачивает парафин. Это различие объясняется так: между молекулами воды и стекла существуют силы притяжения, в то же время между молекулами воды и парафина … .
1) отсутствует всякое взаимодействие
2) существуют силы отталкивания
3) существуют силы притяжения, но они сильнее, чем силы притяжения между молекулами воды
4) существуют силы притяжения, но они слабее, чем силы притяжения между молекулами воды
6. На рисунке изображен опыт, в котором гладко отшлифованные пластинки свинца и золота кладут одна на другую и ставят на них дополнительный груз. Через несколько лет вблизи границы соприкосновения металлов обнаруживается слой, содержащий и золото, и свинец. Это объясняется тем, что происходит … .
1) превращение атомов свинца в атомы золота
2) превращение атомов золота в атомы свинца
3) взаимное проникновение атомов одного вещества между атомами другого
4) отталкивание атомов свинца и золота друг от друга
УРОК № 25
01.12.2022г. ГРУППА 508. Физика. ТЕМА "ОСНОВНЫЕ ПОЛОЖЕНИЯ МОЛЕКУЛЯРНО- КИНЕТИЧЕСКОЙ ТЕОРИИ"
Задолго до нашей эры народы Древнего Востока накопили множество естественнонаучных и технических знаний. В связи с необходимостью строить здания, храмы, пирамиды, потребностями измерения земельных участков и т.д. накапливались первоначальные сведения о свойствах различных материалов, о технике математических вычислений, о движении небесных светил.
Сейчас мало осталось людей, для которых реальность существования атомов менее очевидна, чем движение Земли вокруг Солнца. Почти у каждого с этим понятием связано представление о чем-то маленьком неделимом.
Основателем идеи атома принято считать Демокрита, хотя в истории упоминаются также его учитель Левкипп, и древнеиндийский философ Канаду.
Легенда рассказывает, что Демокрит сидел на камне у моря, держал в руке яблоко и размышлял. “Если я сейчас это яблоко разрежу пополам, то у меня останется половина, если я эту половину снова разрежу на две – останется четверть. Но если и дальше продолжать, всегда ли у меня в руке будет оставаться часть яблока? Или же в какой-то момент оставшаяся часть уже не будет обладать свойствами яблока?” философ пришел к выводу, что деление такое бесконечно не существует и назвал эту последнюю, уже неделимую частицу атомом.
Все вы на уроках физики изучали физические явления, такие как механические, электрические и оптические, но кроме этих явлений в окружающем нас мире столь же распространены – тепловые явления. Тепловые явления изучает молекулярная физика. Кроме того, до сегодняшнего дня мы изучали физику так называемых «макроскопических» тел (от греч. – «макрос» - большой). Теперь нас будет интересовать и то, что происходит внутри тел. Таким образом, мы приступаем к изучению молекулярной физики – будем рассматривать строения и свойства вещества на основе МКТ (молекулярно - кинетической теории).
Согласитесь! Мир удивителен и многообразен. Еще с древних времен люди пытались представить его в воображении, на основании фактов, полученных в результате наблюдений или опытов. Сегодня мы с вами вслед за учеными сделаем попытку заглянуть в него.
В России развитие идей древних ученых о строении вещества продолжил М.В. Ломоносов. Многие идеи Ломоносова более чем на 100 лет опередили науку того времени. Он считал, что наименьшие неделимые частицы – атомы – входят в состав более крупных частиц – молекул. Разнообразие тел зависит от того, какие атомы, в каком количестве и каким образом соединены в молекулы.
Изучая строение вещества, М.В. Ломоносовым была создана молекулярно-кинетическая теория, которой успешно пользуются как физики, так и химики.
С основными положениями этой теории мы сегодня с вами и познакомимся.
В основе МКТ строения вещества лежат три основных положения.
I положение МКТ (Все тела состоят из вещества)
- В каких агрегатных состояниях могут находиться вещества?
- Приведите примеры.
- Из чего состоит вещество?
( Вещество состоит из частиц)
Вот мы и сформулировали I положение МКТ
Все вещества состоят из частиц(I).
- Из чего состоят частицы?
- Мы сформулировали I положение, но все предположения должны быть доказаны.
Доказательства:
1.Механическое дробление (мел) (демонстрация опыта)
2.Растворение вещества (марганцовка, сахар)
3.Ну, и прямое доказательства – электронные и ионные микроскопы
II положение МКТ
Получим II положение МКТ.
1) Проделайте опыт. Насыплем немного марганцовки в колбу с водой. Что мы наблюдаем? (вода постепенно окрашивается)![]()
- Почему вода окрасилась?
2) Что произойдет через некоторое время, если открыть пузырек с пахучим веществом?
- Почувствуем запах.
Вывод: Запах пахучего вещества распространится по всей комнате и перемешается с воздухом.
- Как называется это явление?
- Диффузия
Определение: Диффузия – процесс взаимного проникновения различных веществ, обусловленный тепловым движением молекул.
- В каких телах возникает диффузия?
- Диффузия возникает в газах, жидкостях и твердых телах.
- Приведите примеры диффузии ().
- У каких тел скорость движения молекул будет самой наибольшей? Наименьшей?
-Vгаз>Vжид>Vтв.телах.
Однажды, в 1827г., английский ученый- ботаник Роберт Броун рассматривал в микроскоп взвешенные в воде споры плауна и обнаружил необычное явление: споры плауна без видимых на то причин скачкообразно двигались. Броун наблюдал это движение несколько дней, однако так и не смог дождаться его прекращения. Впоследствии это движение было названо броуновским. (Примеры: муравьи в блюде, игра “Пушбол”, частички пыли и дыма в газе).
Попробуем объяснить это движение. Как вы думаете, в чем причина движения «неживых» частичек?
Объяснить это явление можно, если предположить, что молекулы воды находятся в постоянном, никогда не прекращающемся движении. Они беспорядочно сталкиваются друг с другом. Наталкиваясь на споры, молекулы вызывает их скачкообразные перемещение. Количество ударов молекул о спору с разных сторон не всегда одинаково. Под действием «перевеса» удара с какой– нибудь стороны, спора будет перескакивать с места на место.
Определение: Броуновское движение – тепловое движение взвешенных в жидкости или газе частиц.
Причина движения: удары молекул о частицу не компенсируют друг друга.
II положение МКТ – частицы вещества непрерывно и беспорядочно (хаотически) движутся.
Доказательства:
- Диффузия.
- Броуновское движение.
III положение МКТ
Проведите опыт. В одну мензурку налейте 100 мл воды, а в другую – 100 мл подкрашенного спирта. Перельем жидкости из этих мензурок в третью. Удивительно, но объем смеси получится не 200 мл, а меньше: около 190 мл. Почему же так происходит?
Ученые установили, что вода и спирт состоят из мельчайших частиц, называемых молекулами. Они настолько малы, что не видны даже в микроскоп. Тем не менее, известно, что молекулы спирта в 2-3 раза крупнее молекул воды. Поэтому при сливании жидкостей их частицы перемешиваются, и более мелкие частицы воды размещаются в промежутках между более крупными частицами спирта. Заполнение этих промежутков и способствует уменьшению общего объема веществ.
Т.е. между частицами вещества имеются промежутки.
- Скажите пожалуйста, можем ли мы на примере явления диффузии доказать, что между частицами имеются промежутки?
Итак, III положение МКТ – между частицами вещества имеются промежутки
IV положение МКТ
Мы знаем, что тела и вещества состоят из отдельных частиц, между которыми есть промежутки. Почему же тогда тела не рассыпаются на отдельные частицы, подобно гороху в разорвавшемся пакете?
Проделаем опыт. Возьмем два свинцовых цилиндрика. Ножом или лезвием зачистим их торцы до блеска и плотно прижмем друг к другу. Мы обнаружим, что цилиндрики "сцепятся". Сила их сцепления настолько велика, что удачном проведении опыта цилиндрики выдерживают тяжесть гири в 5 кг.
Из опыта следует вывод: частицы веществ способны притягиваться друг к другу. Однако это притяжение возникает лишь тогда, когда поверхности тел очень гладкие (для этого и понадобилась зачистка лезвием) и, кроме того, плотно прижаты друг к другу.
Опыт. Смочите две стеклянные пластинки и прижмите их друг к другу. После попытайтесь их отсоединить, как видите, для этого нужно приллжить некоторые усилия.
Частицы веществ способны отталкиваться друг от друга. Это подтверждается тем, что жидкие, а особенно твердые тела очень трудно сжать. Например, чтобы сдавить резиновый ластик, требуется значительная сила! Ластик гораздо легче изогнуть, чем сдавить.
Притяжение или отталкивание частиц веществ возникает лишь в том случае, если они находятся в непосредственной близости. На расстояниях, чуть больших размеров самих частиц, они притягиваются. На расстояниях, меньших размеров частиц, они отталкиваются. Если же поверхности тел удалены на расстояние, заметно большее, чем размер частиц, то взаимодействие между ними не проявляется никак. Например, нельзя заметить никакого притяжения между свинцовыми цилиндриками, если их сначала не сжать, то есть не сблизить их частицы.
Возникновение силы упругости. Сжимая или растягивая, изгибая или скручивая тело, мы сближаем или удаляем его частицы. Поэтому между ними возникают силы притяжения-отталкивания, которые мы и объединяем термином "сила упругости".
Вывод: Частицы притягиваются и отталкиваются.
- Сформулируйте IV положение МКТ
Частицы, взаимодействуют друг с другом, притягиваются и отталкиваются
Опытные обоснования:
- склеивание;
- смачивание;
- твердые тела и жидкости трудно сжать, деформация.
Если бы между молекулами не существовало сил притяжения, то вещество бы при любых условиях находилось в газообразном состоянии, только благодаря силам притяжения молекулы могут удерживаться около друг друга и образовывать жидкости и твердые тела.
Если бы не было сил отталкивания, то мы свободно могли бы проткнуть пальцем толстую стальную плиту. Более того, без проявления сил отталкивания вещество не могло бы существовать. Молекулы проникли бы друг в друга и сжались бы до объема одной молекулы.
Вывод:
1.силы притяжения и отталкивания действуют одновременно;
2.силы имеют электромагнитную природу.
ЗАДАНИЕ. 1. Запишите в тетрадь ответы на вопросы.
- Сформулируйте основные положения МКТ.
- Какие опытные факты подтверждают I положение МКТ?
- Какие опытные факты подтверждают II положение МКТ?
- Какие опытные факты подтверждают III положение МКТ?
- Какие опытные факты подтверждают IV положение МКТ?
2. Выпишите определения: диффузия, броуновское движение.
3. Решите качественные задачи.
1.На каком физическом явлении основан процесс засолки овощей, консервирования фруктов?
2.В каком случае процесс происходит быстрее – если рассол холодный или горячий?
3.Почему сладкий сироп приобретает со временем вкус фруктов?
4.Почему сахар и другие пористые продукты нельзя хранить вблизи пахучих веществ?
5.Как можно объяснить исчезновение дыма в воздухе?
6.Почему стол, стул не совершают броуновского движения?
7.Почему из осколков разбитого стакана невозможно собрать целый стакан, а хорошо отшлифованные цилиндры плотно прилипают друг к другу?
УРОК № 24
24.11.2022г. ГРУППА 508. Контрольная работа по теме: «Законы сохранения в механике"
Для решения этой контрольной необходимо вспомнить законы сохранения импульса, энергии .
Вариант 1
А1. Определите силу (в Н), под действием которой перемещается груз, если на каждые 5 м пути затрачивается 2150 Дж энергии. Cила действует под углом 600 к направлению движения.
А2. Какой кинетической энергией обладает свободно падающее тело массой 0,1 кг через 5 с после начала падения?
А3. Тело массой 2 кг брошено под углом к горизонту с начальной скоростью 20 м/с. Максимальная высота подъема тела 5 м. Определить кинетическую энергию тела в высшей точке подъема.
А4. с×м×Тело имеет кинетическую энергию 100 Дж и импульс 40 кг-1. Определить массу тела.
А5. Два тела массами m1 и m2 двигались навстречу друг другу со скоростями соответственно 4 м/с и 20 м/с и в результате абсолютно упругого удара обменялись скоростями. Найти отношение масс этих тел m1/m2.
Часть В
Тело массой 1 кг, брошенное с вышки в горизонтальном направлении со скоростью 20 м/с, через 3 с упало на землю. Кинетическая энергия тела в момент удара о землю равна …Дж.
Часть С
От удара копра массой 450 кг, падающего с высоты 5 м, свая массой 150 кг погружается в грунт. Определить скорость, которую приобретет свая в результате удара, считая его абсолютно упругим. Изменением потенциальной энергии сваи пренебречь.
Вариант 2
А1. Определите коэффициент жесткости пружины (в Н/м), если при ее сжатии на 24 см, она обладает энергией 1,44 Дж.
А2. Какую работу нужно совершить чтобы лежащий на полу однородный стержень длиной 1 м и массой 10 кг поставить вертикально?
А3. Тело, брошенное вертикально вниз с высоты 75 м с начальной скоростью 10м/с, в момент удара о поверхность земли имело кинетическую энергию 1600 Дж. Определить массу тела.
А4. Из ружья массой 5 кг вылетает пуля массой 5 г со скоростью 600 м/с. Определить скорость (в см/с) отдачи ружья.
А5. На вагонетку массой m, движущуюся по горизонтальным рельсам со скоростью v, сверху вертикально опускают груз, масса которого равна половине массы вагонетки. Чему будет равна скорость вагонетки с грузом?
Часть В
Между шаром массой 2 кг, кинетическая энергия которого 1 Дж, и шаром массой 1 кг, находящимся в покое произошло абсолютно неупругое центральное соударение. Изменение импульса первого шара в результате удара равно . . м/с.×кг
Часть С
Пуля массой 20 г, имеющая горизонтальную скорость 860 м/с, попадает в деревянный брусок массой 5 кг, лежащий на полу, и пробивает его. Определить среднюю силу сопротивления движению пули в бруске, если пуля вылетает из него со скоростью 510 м/с. Толщина бруска 25 см. Трением бруска о пол пренебречь.
Вариант 3
А1. Пуля массой m, летящая со скоростью v, пробивает доску толщиной d и теряет при этом половину своей скорости. Чему равна сила сопротивления доски движению пули?
А2. Найдите кинетическую энергию тела через 2 с после броска, если оно брошено вертикально вверх со скоростью 30 м/с. Масса тела 0,2 кг.
А3. Горнолыжник спустился с горы с перепадом высот 350 м. Определите кинетическую энергию (в кДж), которую он приобрел в конце спуска. Масса горнолыжника 60 кг.
А4. Два шарика одинакового объема, стальной и алюминиевый, падают с одной и той же высота. Сравните их импульсы в момент соприкосновения с землей без учета сил сопротивления.
А5. Свинцовый шар массой m1, движущийся со скоростью v1, ударяет о неподвижный шар из воска массой m2, после чего оба шара движутся вместе. Кинетическая энергия шаров после соударения равна
Часть В
Шар массой 4 кг, движущийся со скоростью 4 м/с, сталкивается с шаром массой 2 кг, движущимся в ту же сторону со скоростью 2 м/с. Найти изменение кинетической энергии (в Дж) второго шара в результате столкновения, если столкновение шаров абсолютно неупругое.
УРОК№ 20-22
10-17.11.2022. ГРУППА 508. ФИЗИКА. ЭНЕРГИЯ. ВИДЫ ЭНЕРГИИ. ЗАКОН СОХРАНЕНИЯ ЭНЕРГИИ
Механическая работа есть мера изменения энергии в различных процессах А = ΔЕ.
Различают два вида механической энергии – кинетическая Ек и потенциальная Еp энергия.
Полная механическая энергия тела равна сумме его кинетической и потенциальной энергий
Е = Ек + Еp
Кинетическая энергия – это энергия тела, обусловленная его движением.
Физическая величина, равная половине произведения массы тела на квадрат его скорости, называется кинетической энергией тела:
Потенциальная энергия – энергия тела, обусловленная взаимным расположением взаимодействующих между собой тел или частей одного тела.
Понятие потенциальной энергии можно ввести только для сил, работа которых не зависит от траектории движения тела и определяется только начальным и конечным положениями. Такие силы называются консервативными. Работа консервативных сил на замкнутой траектории равна нулю.
Свойством консервативности обладают сила тяжести и сила упругости. Для этих сил можно ввести понятие потенциальной энергии.
Потенциальная энергия тела в поле силы тяжести (потенциальная энергия тела, поднятого над землёй):
Ep = mgh
Она равна работе, которую совершает сила тяжести при опускании тела на нулевой уровень.
Понятие потенциальной энергии можно ввести и для упругой силы. Эта сила также обладает свойством консервативности. Растягивая (или сжимая) пружину, мы можем делать это различными способами.
Можно просто удлинить пружину на величину x, или сначала удлинить ее на 2x, а затем уменьшить удлинение до значения x и т. д. Во всех этих случаях упругая сила совершает одну и ту же работу, которая зависит только от удлинения пружины x в конечном состоянии, если первоначально пружина была не деформирована. Эта работа равна работе внешней силы A, взятой с противоположным знаком :
где k – жесткость пружины.
Растянутая (или сжатая) пружина способна привести в движение прикрепленное к ней тело, то есть сообщить этому телу кинетическую энергию. Следовательно, такая пружина обладает запасом энергии. Потенциальной энергией пружины (или любого упруго деформированного тела) называют величину
Если в начальном состоянии пружина уже была деформирована, а ее удлинение было равно x1, тогда при переходе в новое состояние с удлинением x2 сила упругости совершит работу, равную изменению потенциальной энергии, взятому с противоположным знаком:
Если тела, составляющие замкнутую механическую систему, взаимодействуют между собой только силами тяготения и упругости, то работа этих сил равна изменению потенциальной энергии тел, взятому с противоположным знаком:
A = –(Ep2 – Ep1).
По теореме о кинетической энергии эта работа равна изменению кинетической энергии тел:
A = Eк1 – Eк2
Следовательно Ek1 + Ep1 = Ek2 + Ep2.
Сумма кинетической и потенциальной энергии тел, составляющих замкнутую систему и взаимодействующих между собой силами тяготения и силами упругости, остается неизменной.
Это утверждение выражает закон сохранения энергии в механических процессах. Он является следствием законов Ньютона.
Сумму E = Ek + Ep называют полной механической энергией.
Полная механическая энергия замкнутой системы тел, взаимодействующих между собой только консервативными силами, при любых движениях этих тел не изменяется. Происходят лишь взаимные превращения потенциальной энергии тел в их кинетическую энергию, и наоборот, или переход энергии от одного тела к другому.
Е = Ек + Еp = const
Закон сохранения механической энергии выполняется только тогда, когда тела в замкнутой системе взаимодействуют между собой консервативными силами, то есть силами, для которых можно ввести понятие потенциальной энергии.
В реальных условиях практически всегда на движущиеся тела наряду с силами тяготения, силами упругости и другими консервативными силами действуют силы трения или силы сопротивления среды.
Сила трения не является консервативной. Работа силы трения зависит от длины пути.
Если между телами, составляющими замкнутую систему, действуют силы трения, то механическая энергия не сохраняется. Часть механической энергии превращается во внутреннюю энергию тел (нагревание).
1. ВЫПОЛНИТЬ ТЕСТ:
1. Энергия — это физическая величина, показывающая
А) как велика совершенная работа
Б) как мала совершенная работа
В) какую работу может совершить тело
2. Какие тела обладают потенциальной энергией?
А) все тела, которые могут совершить работу
Б) поднятые над какой-нибудь поверхностью тела
В) тела, которые движутся
3. По какой формуле можно рассчитать потенциальную энергию поднятого над землёй тела?
А) M=F*L
Б) E= m*g*h
В) E= m*v/h
4. От каких величин зависит кинетическая энергия тел?
А) от времени движения
Б) от массы и скорости тела
В) от пройденного им пути
5. Определите кинетическую энергию шара массой 0,5 кг, катящегося по траве со скоростью 10 м/с.
А) 5Дж
Б) 1000Дж
В) 25Дж
6. По какой формуле вычисляют кинетическую энергию тел?
А) E=mV2/2
Б) E= 2MV2
В) A=N*T
7. При падении тела ...энергия переходит в ... энергию.
В) Кинетическая; потенциальную
Б) потенциальная; Кинетическую;
В) Кинетическая;Кинетическую;
8. Тетрадь лежит на столе. Какой механической энергией она обладает относительно стола?
А)Потенциальной
Б) Кинетической
В) не обладает энергией
УРОК №19
03.11.2022г. Группа 508. ФИЗИКА
ТЕМА. Импульс. Закон сохранения импульса.
Сегодня мы приступаем к изучению новой темы "ЗАКОНЫ СОХРАНЕНИЯ В МЕХАНИКЕ"
1) импульс тела, импульс силы, замкнутая система;
2) абсолютно упругий, абсолютно неупругий удар;
3) закон сохранения импульса;
4) границы применимости закона;
5) проявление закона сохранения импульса в технике и природе.
Импульс тела (материальной точки) - векторная величина, равная произведению массы тела на скорость тела.
Импульс силы - произведение силы на время её действия.
Импульс тела равен сумме импульсов отдельных его элементов.
Импульс системы тел равен векторной сумме импульсов каждого из тел системы.
Внутренние силы - это силы, с которыми взаимодействуют тела системы между собой.
Внешние силы - это силы, создаваемые телами, которые не принадлежат к данной системе.
Замкнутая система - это система, в которой внешние силы не действуют или сумма внешних сил равна нулю.
Абсолютно неупругий удар - это столкновение двух тел, которые объединяются и движутся дальше как одно целое.
Абсолютно упругий удар - столкновение тел, при котором тела не соединяются и их внутренние энергии остаются неизменными.
Закон сохранения импульса: векторная сумма импульсов тел, образующих замкнутую систему, не меняется при любых взаимодействиях между телами систе
Импульс тела (материальной точки) представляет собой векторную величину, равную произведению массы тела на скорость тела:
p =m∙v
Направление импульса всегда совпадает с направлением скорости.
Любое движущееся тела имеет импульс.
Единица измерения импульса: кг∙м/с
Произведение силы на время её действия называется импульсом силы.
p = F ∆ t
Второй закон Ньютона в импульсной форме. F = p ∆t
Изменение импульса тела (материальной точки) равно импульсу действующей на него силы:
Импульс тела равен сумме импульсов отдельных его элементов:
p = p1 + p2 +p3 …
Импульс системы тела равен векторной сумме импульсов каждого из тел системы:
Импульс обладает интересным свойством сохраняться, которое есть только у нескольких физических величинах.
Силы, с которыми взаимодействуют тела системы друг с другом, называются внутренними, а силы, создаваемые телами, которые не принадлежат этой системе, являются внешними силами.
Система, в которой внешние силы не действуют или сумма внешних сил равна нулю, называется замкнутой.
Полный импульс тел сохраняется, в замкнутой системе тела могут только обмениваться импульсами.
Столкновение тел представляет собой взаимодействие тел при их относительном перемещении. Абсолютно неупругий удар - это столкновение двух тел, которые объединяются и движутся дальше как одно целое.
Закон сохранения импульса при неупругом ударе:
M1 v1 + m2 v2 = v (m1 + m2)![]()
Абсолютно упругий удар - столкновение тел, при котором тела не соединяются в одно целое и их внутренние энергии остаются неизменными.
Закон сохранения импульса при упругом ударе:
m1 v1+ m2 v2 =m1 v11 +m2 v22
Закон сохранения импульса.
Если внешние силы на систему не действуют или их сумма равна нулю, то импульс системы остается неизменным:
Закон сохранения импульса является одним из основных законов физики.
Границы применимости закона сохранения импульса: замкнутая система.
Закон сохранения импульса с честью выдержал испытание временем и до сих пор он продолжает свое триумфальное шествие.
Он дал неоценимый инструмент для исследования ученым, как один из фундаментальных законов физики, ставя запрет одним процессам и открывая дорогу другим.
Действие этого закона проявляется в науке, в технике, в природе и в повседневной жизни. Всюду этот закон работает отлично - реактивное движение, атомные и ядерные превращения, взрыв и т.д.
Во многих повседневных ситуациях помогает разобраться понятие импульса.
Рене Декарт попытался использовать термин «импульс» вместо силы. Это связано с тем, что силу трудно измерить, а массу и скорость измерить несложно. Поэтому вместо импульса часто говорят количество движения (Именно Ньютон первым назвал произведение массы тела на скорость количеством движения).
Декарт понимал большое значение понятия количества движения — или импульса тела — как произведения массы тела на скорость. Но он совершил ошибку, не рассматривая количество движения как векторную величину. Ошибка эта была исправлена в начале XVIII века.
Используя закон сохранения импульса можно «найти» и невидимые объекты, например, электромагнитные волны, излучаемые открытым колебательным контуром, или антинейтрино – субатомные частицы, не оставляющие следов в детекторах.
Разбор тренировочных заданий
1. Тело свободно падает без начальной скорости. Изменение модуля импульса этого тела за промежуток времени 2 с равно 10 кг∙м/с. Чему равна масса тела?
Дано: ∆t =𝟤 c; g ≈ 𝟣0 м∕с2; ∆р =𝟣0 кг∙м ∕с.
Найти: m.
Решение:
т.к. тело свободно падает, Ззапишем второй закон Ньютона в импульсной форме:
∆р = F∆t,
F = mg – т.к. при свободном падении действует только сила тяжести,
тогда ∆р = mg∆t, откуда: m = ∆p / g ∆t
Ответ: m = 0,5 кг.
ЗАДАНИЕ.
1 Сделать конспект урока.
2. Решить задачу
Снаряд, летящий с некоторой скоростью, разрывается на два осколка. Первый массой 2кг летит со скоростью 50 м/с , а второй массой 0,5кг - со скоростью 100 м/с. Определить скорость снаряда.
3. Подготовить реферат на тему «Э.К. Циолковский. Идеи Циолковского (по его работам) и их реальное воплощение"
УРОК №18
03.11.2022г. ГРУППА 508. ФИЗИКА.
Контрольная работа №2 по теме «Динамика»
1 ВАРИАНТ 2 ВАРИАНТ
1. Какая физическая величина является мерой
ИНЕРТНОСТИ ТЕЛ ВЗАИМОДЕЙСТВИЕ ТЕЛ
А) энергия б) скорость в) масса г)сила д)ускорение
2. На тело действуют две силы 4 Н и 3 Н. Определите равнодействующую этих сил, если
УГОЛ МЕЖДУ НИМИ РАВЕН 900 РАВЕН 1800
А) 1 Н б) 2 Н в) 5 Н г) 7 Н д) 8 Н
3.В каком месте порвётся нитка, если за нижний конец
ТЯНУТЬ МЕДЛЕННО РЕЗКО ДЁРНУТЬ
А) разорвётся одновременно б) разорвётся в т.А в) разорвётся в т.В г) не разорвётся
4.Какую силу тяги должен развивать двигатель самолёта массой 60 т, чтобы достичь
УСКОРЕНИЯ 1,5 м/с 2 УСКОРЕНИЯ 2,5 м/с2
А) 20 кН б) 40 кН в)60 кН г)90 кН д) 150 кН
5.Определите массу тела, которое под действием силы 150 Н движется по закону
Х = 10 +5t + 0,5 t2 х = 20 – 5 t + 5 t2
а) 15 кг б) 50 кг в) 100 кг г) 120 кг д) 150 кг
6. Три стальные шарики размещены на равных расстояниях друг от друга. Между какими шариками сила тяжести
Наибольшая Наименьшая?
А) 1 и 2 Б) 1 и 3 В) В) 2 и 3 г) одинаковые
7.Как изменится сила гравитационного взаимодействия двух тел, если Расстояние между ними увеличится вдвое Масса одного из них уменьшится вдвое
А) увеличится вдвое; б) уменьшится вдвое; в) не изменится ; г)увеличится в 4раза;
8. Тело массой 100 кг находится в лифте. Найдите его вес, если лифт, имея ускорение 1 м/с2
Движется вниз движется вверх
А)100 Н б) 120 Н в) 800 Н г) 1000 Н д) 1200 Н
9. Установить соответствие между понятием математическим выражением:
А) второй закон динамики 1. F = ma
Б) третий закон динамики 2. P = m (g + а)
в) Вес 3. F = k x
г) Закон Гука 4. P = m g
УРОК №16
31.10.2022г ГРУППА. 508. ФИЗИКА. ТЕМА. «Закон Всемирного тяготения.»
Закон всемирного тяготения не объясняет причин тяготения, а только устанавливает количественные закономерности.
Закон всемирного тяготения (И. Ньютон, 1667 г.): Тела притягиваются друг к другу с силой, прямо пропорциональной произведению масс этих тел и обратно пропорциональной квадрату расстояния между ними:
F = G m1∙ m2 / r2
где F – сила тяготения, m1 и m2 – массы взаимодействующих тел, r – расстояние между телами (центрами масс), G – гравитационная постоянная
Закон справедлив для: 1) материальных точек; 2) однородных шаров и сфер; 3) концентрических тел.
Физический смысл гравитационной постоянной G: гравитационная постоянная G численно равна модулю силы тяготения, действующей между двумя точечными телами массой по 1 кг каждое, находящимися на расстоянии 1 м друг от друга.
Гравитационная постоянная G очень мала, и гравитационное взаимодействие существенно только при больших массах взаимодействующих тел. Её численное значение определил путём эксперимента английский учёный Г. Кавендиш.
G = 6,6720∙ 10-11 Н ∙м2 /кг2
Внимание! Силы притяжения – центральные.
Сила тяжести – частный случай силы всемирного тяготения. Рассмотрим взаимодействие планеты и тела (по сравнению с планетой тело можно считать материальной точкой).
F = mg
Формулу закона всемирного тяготения можно записать так: mg = = G∙ m∙ M / r2 , где m – масса тела, М – масса планеты, г –расстояние между телом и центром планеты, g – ускорение свободного падения. Тогда для ускорения свободного падения получаем: g = G∙ M / r2. Если обозначить через R радиус планеты, а через h –расстояние до тела от поверхности планеты, то F = G∙ M∙m/( R +h)2
Сила тяжести и ускорение свободного падения направлены к центру масс планеты (перпендикулярно сферической поверхности планеты в данной точке).
Cила тяжести, как и другие силы имеет абсолютное значение, точку приложения (центр масс тела) и направление (всегда направлена вертикально вниз, перпендикулярно к горизонтальной поверхности).
Ускорение, сообщаемое телу силой тяжести (ускорение свободного падения), зависит от:
- массы планеты;
- радиуса планеты;
- высоты над поверхностью планеты;
- географической широты (на Земле на полюсах g ~ 9,83 м/с2, на экваторе g ~ 9,79 м/с2);
- наличия полезных ископаемых.
Внимание! Ускорение силы тяжести (свободного падения) не зависит от массы и других параметров тела!
Внимание! При решении задач ускорение силы тяжести (свободного падения) принимается равным 10 м/с2.
При решении задач по физике часто используют понятие веса тела, т.е. силы, с которой тело действует на подставку или подвес вследствие притяжения Земли. Если тело в инерциальной системе отсчёта неподвижно или движется равномерно и прямолинейно, то его вес равен силе тяжести.
P = Fтяж. = mg
Запомните! Вес Р – это сила, поэтому её измеряют динамометром, но не весами!
При равноускоренном движении вверх или вниз с ускорением a вес тела изменяется на ma. При движении вниз вес уменьшается и равен Р = m(g-a), а при движении вверх вес увеличивается P = m (g + a). В случае свободного падения (a = g) тела находятся в состоянии невесомости, их вес равен нулю
(P = 0)
Задание:
1. Составить краткий конспект. Выпишите определения.
2. Решить задачи:
Задача 1
Расстояние между центрами двух шаров равно 1м, масса каждого шара 1 кг. Найти силу всемирного тяготения.
Задание2
К каким двум телам массами m1 и m2 на расстоянии друг от друга применим закон всемирного тяготения:
1) к любым телам при любых расстояниях между ними;
2) только к небесным телам при больших расстояниях между ними;
3) к любым телам с размерами, значительно меньшими расстояниями;
4) только к телам шарообразной формы.
Задание 3.
УРОК №15
31.10.2022г. ГРУППА 508. ФИЗИКА. ТЕМ А «Третий закон Ньютона»
В природе не бывает так, чтобы только одно тело действовало на другое, а это- другое не действовало на первое. Установим. Как тела действуют друг на друга. Как бы мы не растягивали пружины сцепленных динамометров, их показания остаются одинаковыми. Следовательно, сила с которой первый динамометр действует на второй равна силе, с который второй динамометр действует на первый. Эти силы направлены вдоль одной прямой. Этот закон является 3-им законом механики выдающегося Ньютона. «Был этот мир глубокой тьмой окутан. Да будет свет! И вот явился Ньютон!».
Ньютон был первым, кто попытался сформулировать элементарные законы, которые определяют временной ход широкого класса процессов в природе с высокой степенью полноты и точности» и «… оказал своими трудами глубокое и сильное влияние на всё мировоззрение в целом».
Я всегда видел дальше, чем другие, но это лишь потому, что я стоял на плечах Гигантов- И. Ньютон.
Пусть одно тело действует на второе тело. Тогда это второе тело будет в ответ действовать на первое.
Словами третий закона Ньютона можно сформулировать так:
Силы взаимного действия по модулю равны, а направлены противоположно. Они лежат на прямой, которая соединяет центры тел, действующих друг на друга.
Формула:
F1 2= -F21
F12(H) – сила, с которой первое тело действует на второе тело.
F21(H) – сила, с которой второе тело отвечает первому.
Пояснить формулу можно с помощью рисунка.
Рис. 1. Два шара притягиваются. Сила 12 принадлежит черному шару, а сила 21 – красному
Обратите внимание, что длины красного и черного векторов равны.
Не важно, перед каким из векторов находится знак «минус». Этот знак показывает, что векторы направлены в противоположные стороны. Поэтому, формулу третьего закона Ньютона можно записать и так:
-F12 = F21
Примечания:
1. Если перед каким-либо вектором записан знак «минус», то этот вектор развернут в противоположную от выбранной нами сторону.
2. Между векторами находится знак равенства. Это значит, что длины векторов одинаковые (векторы по модулю равны).
|F12→|=|F21→|
РЕШИТЕ САМОСТОЯТЕЛЬНО
Тест по физике Законы Ньютона
1 вариант
1. Равнодействующая всех сил, действующих на тело, равна нулю. Движется ли это тело или находится в состоянии покоя?
А. Тело движется равномерно и прямолинейно или находится в состоянии покоя
Б. Тело движется равномерно и прямолинейно
В. Тело находится в состоянии покоя
2. Как будет двигаться тело массой 5 кг под действием силы 10 Н?
А. Равномерно со скоростью 2 м/с
Б. Равноускоренно с ускорением 2 м/с2
В. Будет покоиться
3. На рисунке 17, а указаны направления векторов скорости и ускорения тела. Какой из векторов, изображенных на рисунке 17, б, указывает направление вектора равнодействующей всех сил, приложенных к телу?
4. На тело массой 1 кг действуют силы F1 = 9 Н и F2 = 12 Н, направленные на юг и запад соответственно. Чему равно ускорение тела?
А. 15 м/с2
Б. 30 м/с2
В. 5 м/с2
5. Ученик тянет за один крючок динамометр с силой 40 Н, другой крючок динамометра прикреплен к стене. Определите показания динамометра.
А. 80 Н
Б. 0
В. 40 Н
2 вариант
1. Равнодействующая всех сил, действующих на движущийся мяч относительно инерциальной системы отсчета, равна нулю. Какова траектория движения мяча?
А. Прямая
Б. Точка
В. Парабола
2. Как будет двигаться тело массой 2 кг под действием силы 2 Н?
А. Равномерно со скоростью 1 м/с
Б. Равноускоренно с ускорением 1 м/с2
В. Будет покоиться
3. На шар, движущийся со скоростью v, действует несколько сил. Их равнодействующая R изображена на рисунке 18, а. Укажите, какой из векторов, изображенных на рисунке 18, б, указывает направление вектора ускорения.
4. На тело массой 1 кг действуют силы F1 = 8 Н и F2 = 6 Н, направленные на север и восток соответственно. Чему равно ускорение тела?
А. 2 м/с2
Б. 5 м/с2
В. 10 м/с2
5. Два человека тянут веревку в противоположные стороны с силой 30 Н. Разорвется ли веревка, если она выдерживает нагрузку 40 Н?
А. Да
Б. Нет
УРОК №14
27.10.2022г. ГРУППА 508. ФИЗИКА.
ТЕМА «РЕШЕНИЕ задач на законы НЬЮТОНА»
II закон Ньютона говорит о движении тела с ускорением.
Если на тело действует постоянная сила (или несколько сил), то тело движется с постоянным ускорением. Причем ускорение тела прямо пропорционально равнодействующей сил, приложенных к телу, и обратно пропорционально его массе. Вектор ускорения сонаправлен с вектором равнодействующей сил.
При решении простых задач, где на тело действует только одна сила, можно применять формулу сразу. Если же на тело действует несколько сил, то нужно делать чертеж и геометрическим путем определять направление равнодействующей.
Формулы, используемые на уроках «Задачи на Законы Ньютона с решениями».
Название величины | Обозначение | Единица измерения | Формула |
Масса | m | кг | m = Fx / ax |
Ускорение (проекция на ось х) | ax | м/с2 | |
Сила (проекция на ось х) | Fx | Н | Fx = m ax |
ПРИМЕРЫ РЕШЕНИЯ ТИПОВЫХ ЗАД
РЕШИТЬ САМОСТОЯТЕЛЬНО:
1. Тело массой 2 кг приобретает под действием некоторой силы ускорение 2м/с2. Какое ускорение приобретёт под действием этой
УРОК № 13
27.10.2022г. ГРУППА 508. ФИЗИКА. ТЕМА. «ВТОРОЙ ЗАКОН НЬЮТОНА»
Основные законы классической механики Исаак Ньютон (1642-1727) собрал и опубликовал в 1687 году. Три знаменитых закона были включены в труд, который
Первый закон Ньютона
Первый закон Ньютона гласит:
Существуют такие системы отсчета, называемые инерциальными, в которых тела движутся равномерно и прямолинейно, если на них не действуют никакие силы или действие других сил скомпенсировано.
Проще говоря, суть первого закона Ньютона можно сформулировать так: если мы на абсолютно ровной дороге толкнем тележку и представим, что можно пренебречь силами трения колес и сопротивления воздуха, то она будет катиться с одинаковой скоростью бесконечно долго.
Инерция – это способность тела сохранять скорость как по направлению, так и по величине, при отсутствии воздействий на тело. Первый закон Ньютона еще называют законом инерции.
До Ньютона закон инерции был сформулирован в менее четкой форме Галилео Галилеем. Инерцию ученый называл «неистребимо запечатленным движением». Закон инерции Галилея гласит: при отсутствии внешних сил тело либо покоится, либо движется равномерно. Огромная заслуга Ньютона в том, что он сумел объединить принцип относительности Галилея, собственные труды и работы других ученых в своих "Математических началах натуральной философии".
Понятно, что таких систем, где тележку толкнули, а она покатилась без действия внешних сил, на самом деле не бывает. На тела всегда действуют силы, причем скомпенсировать действие этих сил полностью практически невозможно.
Например, все на Земле находится в постоянном поле силы тяжести. Когда мы передвигаемся (не важно, ходим пешком, ездим на машине или велосипеде), нам нужно преодолевать множество сил: силу трения качения и силу трения скольжения, силу тяжести, силу Кориолиса.
Второй закон Ньютона Помните пример про тележку? В этот момент мы приложили к ней силу! Интуитивно понятно, что тележка покатится и вскоре остановится. Это значит, ее скорость изменится.
В реальном мире скорость тела чаще всего изменяется, а не остается постоянной. Другими словами, тело движется с ускорением. Если скорость нарастает или убывает равномерно, то говорят, что движение равноускоренное.
Если рояль падает с крыши дома вниз, то он движется равноускоренно под действием постоянного ускорения свободного падения g. Причем любой дугой предмет, выброшенный из окна на нашей планете, будет двигаться с тем же ускорением свободного падения.
Второй закон Ньютона устанавливает связь между массой, ускорением и силой, действующей на тело. Приведем формулировку второго закона Ньютона:
Ускорение тела (материальной точки) в инерциальной системе отсчета прямо пропорционально приложенной к нему силе и обратно пропорционально массе.
a =F / m из этой формулы вытекает: F = am
Если на тело действует сразу несколько сил, то в данную формулу подставляется равнодействующая всех сил, то есть их векторная сумма.
В такой формулировке второй закон Ньютона применим только для движения со скоростью, много меньшей, чем скорость света.
Пример задачи на законы Ньютона
Вот типичная задачка на применение законов Ньютона. В ее решении используются первый и второй законы Ньютона.
Десантник раскрыл парашют и опускается вниз с постоянной скоростью. Какова сила сопротивления воздуха? Масса десантника – 100 килограмм.
Решение:
Движение парашютиста – равномерное и прямолинейное, поэтому, по первому закону Ньютона, действие сил на него скомпенсировано.
На десантника действуют сила тяжести и сила сопротивления воздуха. Силы направлены в противоположные стороны.
По второму закону Ньютона, сила тяжести равна ускорению свободного падения, умноженному на массу десантника.
F =m g
Ответ: Сила сопротивления воздуха равна силе тяжести по модулю и противоположна направлена.
ЭТО ИНТЕРЕСНО!
Исаак Ньютон: мифы и факты из жизни
На момент публикации своего основного труда Ньютону было 45 лет. За свою долгую жизнь ученый внес огромный вклад в науку, заложив фундамент современной физики и определив ее развитие на годы вперед.
Он занимался не только механикой, но и оптикой, химией и другими науками, неплохо рисовал и писал стихи. Неудивительно, что личность Ньютона окружена множеством легенд.
Ниже приведены некоторые факты и мифы из жизни И. Ньютона. Сразу уточним, что миф – это не достоверная информация. Однако мы допускаем, что мифы и легенды не появляются сами по себе и что-то из перечисленного вполне может оказаться правдой.
- Факт. Исаак Ньютон был очень скромным и застенчивым человеком. Он увековечил себя благодаря своим открытиям, однако сам никогда не стремился к славе и даже пытался ее избежать.
- Миф. Существует легенда, согласно которой Ньютона осенило, когда на наго в саду упало яблоко. Это было время чумной эпидемии (1665-1667), и ученый был вынужден покинуть Кембридж, где постоянно трудился. Точно неизвестно, действительно ли падение яблока было таким роковым для науки событием, так как первые упоминания об этом появляются только в биографиях ученого уже после его смерти, а данные разных биографов расходятся.
- Факт. Ньютон учился, а потом много работал в Кембридже. По долгу службы ему нужно было несколько часов в неделю вести занятия у студентов. Несмотря на признанные заслуги ученого, занятия Ньютона посещались плохо. Бывало, что на его лекции вообще никто не приходил. Скорее всего, это связано с тем, что ученый был полностью поглощен своими собственными исследованиями.
- Миф. В 1689 году Ньютон был избран членом Кембриджского парламента. Согласно легенде, более чем за год заседания в парламенте вечно поглощенный своими мыслями ученый взял слово для выступления всего один раз. Он попросил закрыть окно, так как был сквозняк.
- Факт. Неизвестно, как бы сложилась судьба ученого и всей современной науки, если бы он послушался матери и начал заниматься хозяйством на семейной ферме. Только благодаря уговорам учителей и своего дяди юный Исаак отправился учиться дальше вместо того, чтобы сажать свеклу, разбрасывать по полям навоз и по вечерам выпивать в местных пабах.
ЗАДАНИЕ НА ДОМ:
1. ЗАПИШИТЕ ОПРЕДЕЛЕНИЕ ПЕРВОГО И ВТОРОГО ЗАКОНОВ НЬЮТОНА С ФОРМУЛАМИ
2.РЕШИТЕ ЗАДАЧИ:
1.Тело массой 5 кг движется вертикально вверх с ускорением 2 м/с2 . Определить модуль и направление равнодействующей силы.
2. Автомобиль массой 500 кг разгоняется с места равноускоренно и достигает скорости 20 м/с за10 с. Равнодействующая всех сил, действующих на автомобиль равна
Дорогие друзья, помните - любую задачу можно решить! Если у вас возникли проблемы с решением задачи по физике, посмотрите на основные физические формулы. Возможно, ответ перед глазами, и его нужно просто рассмотреть
УРОК № 12
20.10.2022г. ГРУППА №508 ТЕМА:
"Инерциальные системы отсчета. Первый закон Ньютона"
В чём состоит главная задача механики?
- Зачем введено понятие материальной точки?
- Когда тело можно считать материальной точкой? Приведите пример.
- Что такое система отсчета? Для чего она вводится?
- Какие виды систем координат вы знаете?
- Почему тело изменяет свою скорость?
Кинематика (греч. "кинематос" – движение) – это раздел физики, в котором рассматриваются различные виды движения тел без учета влияния сил, действующих на эти тела.
Кинематика отвечает на вопрос:
"Как описать движение тела?"
В ещё одном разделе механики - динамике - рассматривается взаимное действие тел друг на друга, которое является причиной изменения движения тел, т.е. их скоростей.
Если кинематика отвечает на вопрос: «как движется тело?», то динамика выясняет, почему именно так.
В основе динамики лежат три закона Ньютона.
Если неподвижно лежащее на земле тело начинает двигаться, то всегда можно обнаружить предмет, который толкает это тело, тянет или действует на него на расстоянии (например, если к железному шарику поднесем магнит).
Эксперимент 1
Возьмем любое тело (металлический шарик, кусок мела или ластик) в руки и разожмем пальцы: шарик упадет на пол.
-Какое тело подействовало на мел? (Земля.)
Эти примеры говорят о том, что изменение скорости тела всегда вызывается воздействием на данное тело каких-либо других тел. Если на тело не действуют другие тела, то скорость тела никогда не меняется, т.е. тело будет покоиться или двигаться с постоянной скоростью.
Этот факт совсем не является само собой разумеющимся. Понадобился гений Галилея и Ньютона, чтобы его осознать.
Начиная с великого древнегреческого философа Аристотеля, на протяжении почти двадцати веков, все были убеждены: для поддержания постоянной скорости тела необходимо, чтобы что-то (или кто-то) действовало на него. Аристотель считал покой относительно Земли естественным состоянием тела, не требующим особой причины.
В действительности же свободное тело, т.е. тело, которое не взаимодействует с другими телами, может сохранять свою скорость постоянной сколь угодно долго или находиться в покое. Только действие со стороны других тел способно изменить его скорость. Если бы не было трения, то автомобиль при выключенном двигателе сохранял бы свою скорость постоянной.
Первый закон механики, или закон инерции, как его часто называют, был установлен еще Галилеем. Но строгую формулировку этого закона дал и включил его в число основных законов физики Ньютон. Закон инерции относится к самому простому случаю движения - движению тела, на которое не оказывают другие тела. Такие тела называют свободными телами.
Первый закон Ньютона формулируется так:
Существуют такие системы отсчета, относительно которых тела сохраняют свою скорость неизменной, если на них не действуют другие тела.
Такие системы отсчета называют инерциальными (ИСО).
Кроме того, нельзя поставить ни одного опыта, который бы в чистом виде показал, как движется тело, если на него не действуют другие тела (Почему?). Но имеется один выход: надо поставить тело в условия, при которых влияние внешних воздействий можно делать все меньше и меньше, и наблюдать, к чему это ведет.
Явление сохранения скорости тела при отсутствии действия на него других тел называется инерцией.
Системы отсчёта, в которых не выполняется первый закон Ньютона, называются неинерциальными. В неинерциальных системах отсчёта основное положение механики о том, что ускорение тела вызывается действием на него других тел, не выполняется
Вопросы для закрепления:
1.В чем состоит явление инерции?
2.В чем состоит I закон Ньютона?
3. При каких условиях тело может двигаться прямолинейно и равномерно?
4. Какие системы отсчета используются в механике?
5.Гребцы, пытающиеся заставить лодку двигаться против течения, не могут с этим справиться, и лодка остается в покое относительно берега. Действие каких тел при этом компенсируется?
6.Яблоко, лежащее на столике равномерно движущегося поезда, скатывается при резком торможении поезда. Укажите системы отсчета, в которых первый закон Ньютона: а) выполняется; б) нарушается. (В системе отсчета, связанной с Землей, первый закон Ньютона выполняется. В системе отсчета, связанной с вагонам, первый закон Ньютона не выполняется.)
7.Каким опытом внутри закрытой каюты корабля можно установить, движется ли корабль равномерно и прямолинейно или стоит неподвижно? (Никаким.)
8.Может ли шайба, брошенная хоккеистом, двигаться равномерно по
льду?
9. При каком условии пароход, плывущий против течения, будет иметь постоянную скорость?
10. Может ли тело в одно и то же время в одной системе отсчета сохранять свою скорость, а в другой - изменять? Приведите примеры, подтверждающие ваш ответ.
11. Строго говоря, связанная с Землей система отсчета не является инерциальной. Обусловлено ли это: а) тяготением Земли; б) вращением Земли вокруг своей оси; в) движением Земли вокруг Солнца?
УРОК № 11
20.10.2022г. ГРУППА 508. ФИЗИКА. ТЕМА «ВЗАИМОДЕЙСТВИЕ ТЕЛ. СИЛА»
Взаимодействием тел называют действие одного тела на другое. Во взаимодействии участвуют два тела.
Например: ракетка ударяет по шарику, он начинает двигаться.
Футболист ногой ударил по мячу. Мяч приходит в движение
Сталкиваются две тележки, которые начинают двигаться в противоположные стороны.
Сосуд с водой. На поверхности воды лежит кусочек пробки с иглой. Поднесем магнит. Иголка с пробкой начинают двигаться в сторону магнита. Мальчик прыгает с лодки на берег. Лодка движется в противоположенную сторону.
Взаимодействие имеет результат
Тела приобретают скорость. (Футболист ногой ударил по мячу. Мяч приходит в движение).
Тела изменяют скорость по величине. (Движется шайба по льду с какой-то скоростью. Хоккеист ударяет по шайбе с большей силой, скорость увеличивается).
Тела изменяют скорость по направлению. (Спортсмен бросил мяч в стену. Ударившись о нее, он изменяет направление).
Типы фундаментальных взаимодействий.
Попытки классификации взаимодействий привели к идее выделения минимального набора фундаментальных взаимодействий, при помощи которых можно объяснить все наблюдаемые явления. По мере развития естествознания этот набор менялся. В настоящее время принят набор из четырех типов фундаментальных взаимодействий: гравитационные, электромагнитные, сильное и слабые ядерные. Все остальные, известные на сегодняшний день, могут быть сведены к суперпозиции перечисленных.
Гравитационные взаимодействия обусловлены наличием у тел массы и являются самыми слабыми из фундаментального набора. Они доминируют на расстояниях космических масштабов (в мега-мире).
Электромагнитные взаимодействия обусловлены специфическим свойством ряда элементарных частиц, называемым электрическим зарядом. Играют доминирующую роль в макромире и микромире вплоть на расстояниях, превосходящих характерные размеры атомных ядер.
Ядерные взаимодействия играют доминирующую роль в ядерных процессах и проявляются лишь на расстояниях, сравнимых с размером ядра, где классическое описание заведомо неприменимо.
В повседневной жизни мы постоянно встречаемся с различными видами воздействий одних тел на другие. Чтобы открыть дверь, нужно «подействовать» на нее рукой, от воздействия ноги мяч летит в ворота, даже присаживаясь на стул, вы действуете на него. В то же время, открывая дверь, мы ощущаем ее воздействие на нашу руку, действие мяча на ногу особенно ощутимо, если вы играете в футбол босиком, а действие стула не позволяет нам упасть на пол. То есть действие всегда является взаимодействием: если одно тело действует на другое, то и другое тело действует на первое.
Эти примеры подтверждают вывод ученых о том, что в природе мы всегда имеем дело с взаимодействием, а не с односторонним действием.
Жизненный опыт показывает, что скорость тела меняется только в результате действия на него другого тела.
Действие тел друг на друга называют взаимодействием.
Если человек, сидящий в лодке, отталкивает от себя другую лодку, то происходит взаимодействие. Обе лодки приходят в движение.
Величину, характеризующую взаимодействие тел, называют сила.
Сила — физическая величина, которая определяет меру воздействия дного тела на другое.
F - обозначение силы
Сила – векторная величина; она характеризуется:
модулем (абсолютной величиной);
направлением;
точкой приложения.
Измеряется сила при помощи прибора «динамометр».
Единица измерения силы в Международной системе единиц (СИ) - Ньютон, обозначение [Н].
Если на тело одновременно действуют несколько сил (например,F1,F2 и F3) то под силой, действующей на тело, нужно понимать равнодействующую всех сил: F=F1+F2+F3
Принцип суперпозиции сил: если тело взаимодействует одновременно с несколькими телами, то результирующая сила, действующая на данное тело, равна векторной сумме сил, действующих на это тело со стороны всех других тел.
В басне Крылова "Лебедь, рак и щука" они не могли сдвинуть телегу, т.к. равнодействующая сил, приложенных к телеге была равна нулю.
Основные виды сил: сила тяжести, сила трения, сила упругости.
При соприкосновении двух движущихся тел возникает сила, направленная против движения и препятствующая движению - сила трения.
Сила трения - это сила, возникающая при движении одного тела по поверхности другого, приложенная к движущемуся телу и направлена против движения.
Сила трения - это сила электромагнитной природы.
Возникновение силы трения объясняется двумя причинами:
1) Шероховатостью поверхностей
2) Проявлением сил молекулярного взаимодействия.
Силы трения всегда направлены по касательной к соприкасающимся поверхностям и подразделяются на силы трения покоя, силы трения скольжения, силы трения качения.
.Сила упругости – сила, которая возникает при любом виде деформации тел и стремится вернуть тело в первоначальное состояние.
Сила упругости перпендикулярна поверхности взаимодействующих тел и направлена всегда против деформации.
Задание на дом:
Тест «Да – нет»
1. Сила – это векторная величина, которая характеризует механическое действие одного тела на другое и является мерой этого взаимодействия.
2. Сила – это скалярная величина
Улнца?
УРОК № 10
13.10.2022г. ГРУППА 508. ФИЗИКА. Контрольная работа по теме «Кинематика»
Для того, чтобы решить эту контрольную работу, нужно вспомнить формулы равномерного прямолинейного, равноускоренного движений, свободного падения и движения тела по окружности. Кроме того, не забывать переводить обозначения величин в систему СИ.
Ребята! Если для кого-то эти задания будут трудными, решите тест.
1 вариант
A1. Какое тело, из перечисленных ниже, оставляет видимую траекторию?
1) Камень, падающий в горах
2) Мяч во время игры
3) Лыжник, прокладывающий новую трассу
4) Легкоатлет, совершающий прыжок в высоту
А2. Материальная точка, двигаясь прямолинейно, переместилась из точки с координатами (-2; 3) в точку с координатами (1; 7). Определите проекции вектора перемещения на оси координат.
1) 3 м; 4 м
2) -3 м; 4 м
3) 3 м; -4 м
4) -3 м; -4 м
А3. Во время подъема в гору скорость велосипедиста, двигающегося прямолинейно и равноускоренно, изменилась за 8 с от 5 м/с до 3 м/с. При этом ускорение велосипедиста было равно
1) -0,25 м/с2
2) 0,25 м/с2
3) -0,9 м/с2
4) 0,9 м/с2
А4. При прямолинейном равноускоренном движении с начальной скоростью, равной нулю, путь, пройденный телом за три секунды от начала движения, больше пути, пройденного за первую секунду, в
1) 2 раза
2) 3 раза
3) 4 раза
4) 9 раз
А5. На графике изображена зависимость проекции скорости тела, движущегося вдоль оси ОХ, от времени.
Какое перемещение совершило тело к моменту времени t = 5 с?
1) 2 м
2) 6 м
3) 8 м
4) 10 м
B1. Вагон шириной 2,4 м, движущийся со скоростью 15 м/с, был пробит пулей, летевшей перпендикулярно к направлению движения вагона. Смещение отверстий в стенах вагона относительно друг друга 6 см. Найдите скорость пули.
В2. Два шкива разного радиуса соединены ременной передачей и приведены во вращательное движение (см. рис.).
Как изменяются перечисленные в первом столбце физические величины при переходе от точки А к точке В, если ремень не проскальзывает?
Физические величины
А) линейная скорость
Б) период вращения
В) угловая скорость
Их изменение
1) увеличится
2) уменьшится
3) не изменится
C1. В течение 20 с ракета поднимается с постоянным ускорением 8 м/с2, после чего двигатели ракеты выключаются. На какой максимальной высоте побывала ракета?
2 вариант
A1. Исследуется перемещение лошади и бабочки. Модель материальной точки может использоваться для описания движения
1) только лошади
2) только бабочки
3) и лошади, и бабочки
4) ни лошади, ни бабочки
А2. В трубопроводе с площадью поперечного сечения 100 см2 нефть движется со скоростью 1 м/с. Какой объем нефти проходит по трубопроводу в течение 10 мин?
1) 0,1 м3
2) 0,6 м3
3) 6 м3
4) 60 м3
А3. Автомобиль движется по шоссе с постоянной скоростью и начинает разгоняться. Проекция ускорения на ось, направленную по вектору начальной скорости автомобиля
1) отрицательна
2) положительна
3) равна нулю
4) может быть любой по знаку
А4. Каретка спускается по наклонной плоскости, длиной 15 см в течение 0,26 с. Определите ускорение каретки, если движение начинается из состояния покоя.
1) 1,7 м/с2
2) 2,2 м/с2
3) 4,4 м/с2
4) 6,2 м/с2
А5. На рисунке представлен график зависимости пути s велосипедиста от времени t. В каком интервале времени велосипедист не двигался?
1) От 0 с до 1 с
2) От 1 с до 3 с
3) От 3 с до 5 с
4) От 5 с и далее
B1. На пути 60 м скорость тела уменьшилась в три раза за 20 с. Определите скорость тела в конце пути, считая ускорение постоянным.
B2. На поверхность диска с центром в точке О нанесли две точки А и В (причем ОВ = ВА), и привели диск во вращение с постоянной линейной скоростью (см. рис.).
Как изменятся перечисленные в первом столбце физические величины при переходе от точки А к точке В?
Физические величины
А) угловая скорость
Б) период обращения по окружности
В) центростремительное ускорение
Их изменения
1) увеличится
2) уменьшится
3) не изменится
C1. Аэростат поднимается с Земли с ускорением 2 м/с2 вертикально вверх без начальной скорости. Через 20 с после начала движения из него выпал предмет. Определите, на какой наибольшей высоте относительно Земли побывал предмет.
ТЕСТ
Вопрос № 1
Материальная точка-это тело, размерами которого . . .
в данных условиях можно пренебречь
нельзя пренебречь
нет правильного ответа
Вопрос № 2
Длина траектории – это …
путь
перемещение
траектория
Вопрос № 3
Линия, вдоль которой движется тело, называется . . .
перемещением
путем
траекторией
Вопрос № 4
В каких единицах выражается угловая скорость?
рад/с
м/с
м/с2
Вопрос № 5
Вид механического движения, когда все точки тела движутся одинаково:
колебательное
вращательное
поступательное
Вопрос № 6
Вертолет равномерно поднимается вертикально вверх. Какова траектория движения точки на конце лопасти винта вертолета в системе отсчета, связанной с корпусом вертолета?
окружность
винтовая линия
прямая
Вопрос № 7
Какая единица времени принята основной в Международной системе СИ?
1 с
1 мин
1 год
1 ч
Вопрос № 8
Искусственный спутник обращается вокруг Земли по круговой орбите радиусом R с периодом обращения 1 сут. Каковы путь и перемещение спутника за 1 сут?
путь и перемещение одинаковы и равны 0
путь и перемещение одинаковы и равны 2пR
путь 2пR, перемещение 0
Вопрос № 9
Автомобиль начинает прямолинейное равноускоренное движение из состояния покоя. Какой путь пройдет автомобиль за 1 минуту при движении с ускорением 2 м/с2?
1м
120м
1800м
3600м
УРОК № 9
13.10.2022г. ГРУППА 508. ФИЗИКА. ТЕМА. «РЕШЕНИЕ ЗАДАЧ»
Задача этого урока - научиться решать задачи по теме "Кинематика". Для этого вам нужно повторить темы: равномерное прямолинейное движение, равноускоренное движение, свободное падение, движение тела по окружности. Кроме того, я вам предлагаю:
.В дополнение к стандартным рекомендациям по решению задач (краткая запись условия, чертеж, запись заданных и табличных величин в СИ и т.п.) предлагаю следующую схему решения задач данного раздела.
1.Классифицируем задачу (убеждаемся в том, что задача относится к разделу “Кинематика материальной точки”).
2.Классифицируем движение (прямолинейное равномерное, криволинейное с переменным ускорением и т.п.).
3.Выбираем способ описания движения (естественный или координатный).
4.Записываем условие задачи (по условию задачи составляем уравнение или систему уравнений – кинематические уравнения движения точки или несколько точек). Помимо уравнений движения часто в условии задачи (текстовом) содержится дополнительная информация. Для успешного решения задачи эта информация должна быть использована. Ее можно записать или как отдельные соотношения (уравнения), или же сразу вносить в основные кинематические уравнения движения.
5. Решаем полученное уравнение или систему уравнений - это уже математика, зачастую элементарная.
Задача 1.Между двумя пунктами, расположенными на реке на расстоянии s = 100 км один от другого, курсирует катер, который, идя по течению, проходит это расстояние за время t1 = 4 ч, а против течения, — за время t2 = 10 ч. Определить скорость течения реки u и скорость катера v относительно воды.
Решение:
Выразив расстояние s дважды, — для катера, идущего по течению, и катера, идущего против течения, — получим систему уравнений:
Решив эту систему, получим v = 17,5 км/ч, u = 7,5 км/ч
Задача №2. Автомобиль с первоначальной 90 км/ч и ускорением ах = -0,1 м/с2 движется в течение 1 мин. Определить расстояние, которое прошёл автомобиль?
3. Танк движется со скоростью 72 км/ч. С какой скоростью движутся относительно Земли: а) верхняя часть гусеницы; б) нижняя часть гусеницы; в) точка гусеницы, которая в данный момент движется вертикально по отношению к танку?
Ответ:
а) 40 м/с; б) 0 м/с; в) ≈28,2 м/с.
Решение:
Пусть v - скорость скорость танка относительно Земли. Тогда скорость любой точки гусеницы относительно танка также равна v. Скорость любой точки гусеницы относительно Земли есть сумма векторов скорости танка относительно Земли и скорости точки гусеницы относительно танка. Тогда для случая а) скорость будет равна 2v, для б) 0, а для в)
Задача 4. По графику зависим ости скорости от времени определить : начальную и конечную скорости движения, время, за которое тело остановилось, ускорение движения, скорость в момент торможения.
Задача 5. Автомобиль проехал первую половину пути со скоростью v1 = 40 км/ч, вторую — со скоростью v2 = 60 км/ч. Найти среднюю скорость на всем пройденном пути.
2. Автомобиль проехал половину пути со скоростью v1 = 60 км/ч, оставшуюся часть пути он половину времени шел со скоростью v2 = 15 км/ч, а последний участок — со скоростью v3 = 45 км/ч. Найти среднюю скорость автомобиля на всем пути.
Ответ и решение
Ответ:
1. vср=48 км/ч; 2. vср=40 км/ч.
Решение:
1. Пусть s - весь путь, t - время, затраченное на преодоление всего пути. Тогда средняя скорости на всем пути равна s/t. Время t состоит из суммы промежутков времени, затраченных на преодоление 1-й и 2-й половин пути:
Подставив это время в выражение для средней скорости, получим:
2. Решение этой задачи можно свести к решению (1.), если сначала определить среднюю скорость на второй половине пути. Обозначим эту скорость vср2, тогда можно записать
где t2 - время, затраченное на преодоление 2-й половины пути. Путь, пройденный за это время, состоит из пути, пройденного со скоростью v2, и пути, пройденного со скоростью v3:Подставив это в выражение для vср2, получим:
Далее, подставив это значение в (1) вместо v2, получим:
Решение
Сначала запишем формулу из кинематики для скорости. Как известно, в наивысшей точке траектории скорость стрелы равна нулю:
Ответ: 2,5 секунды, 46 метров.
Решить самостоятельно:
1. Автомобиль начальная скорость которого составляет 90 км/ч в течение 1 минуты замедляет движение. Определите перемещение которое он пройдёт.
2. Тело начинает движение из состояния покоя с ускорением мс
, какую скорость оно приобретет через 10 секунд
3. За какое время мотоциклист, двигаясь с ускорением a = 0,5 м/с2
увеличит свою скорость с 12 до 28 м/с ?
УРОК №8
13.10.2022г. ГРУППА 508 ФИЗИКА. ТЕМА «Равномерное движение тела по окружности".
1. Движением тела по окружности называют движение, траекторией которого является окружность. По окружности движутся, например, конец стрелки часов, точки лопасти вращающейся турбины, вращающегося вала двигателя и др.
При движении по окружности направление скорости непрерывно изменяется. При этом модуль скорости тела может изменяться, а может оставаться неизменным. Движение, при котором изменяется только направление скорости, а её модуль сохраняется постоянным, называется равномерным движением тела по окружности. Под телом в данном случае имеют в виду материальную точку.
2. Движение тела по окружности характеризуется определёнными величинами. К ним относятся, прежде всего, период и частота обращения. Период обращения тела по окружности T — время, в течение которого тело совершает один полный оборот. Единица периода — [T] = 1 с.
Частота обращения (n) — число полных оборотов тела за одну секунду: n=N/t. Единица частоты обращения — [n] = 1 с-1 = 1 Гц (герц). Один герц — это такая частота, при которой тело совершает один оборот за одну секунду.
Связь между частотой и периодом обращения выражается формулой: n=1/T.
Пусть некоторое тело, движущееся по окружности, за время tпереместилось из точки А в точку В. Радиус, соединяющий центр окружности с точкой А, называют радиусом-вектором. При перемещении тела из точки А в точку В радиус-вектор повернётся на угол φ.
Быстроту обращения тела характеризуют угловая и линейная скорости.
Угловая скорость ω — физическая величина, равная отношению угла поворота φ радиуса-вектора к промежутку времени, за которое этот поворот произошел: ω=φ/t. Единица угловой скорости — радиан в секунду, т.е. [ω] = 1 рад/с. За время, равное периоду обращения, угол поворота радиуса-вектора равен 2π. Поэтому ω=2π/T.
Линейная скорость тела v — скорость, с которой тело движется вдоль траектории. Линейная скорость при равномерном движении по окружности постоянна по модулю, меняется по направлению и направлена по касательной к траектории.
Линейная скорость равна отношению пути, пройденному телом вдоль траектории, ко времени, за которое этот путь пройден: v⃗ =l/t. За один оборот точка проходит путь, равный длине окружности. Поэтому v⃗ =2πR/T. Связь между линейной и угловой скоростью выражается формулой: v=ωR.
Из этого равенства следует, что чем дальше от центра окружности расположена точка вращающегося тела, тем больше её линейная скорость.
4. Ускорение тела равно отношению изменения его скорости ко времени, за которое оно произошло. При движении тела по окружности изменяется направление скорости, следовательно, разность скоростей не равна нулю, т.е. тело движется с ускорением.
Оно определяется по формуле: a⃗ =Δv⃗/ t и направлено так же, как вектор изменения скорости. Это ускорение называется центростремительным ускорением.
Центростремительное ускорение при равномерном движении тела по окружности — физическая величина, равная отношению квадрата линейной скорости к радиусу окружности: a= ύ 2 ∙ R. Так какv=ωR, то a=ω2 R.
При движении тела по окружности его центростремительное ускорение постоянно по модулю и направлено к центру окружности.
Задание. Выполнить тест.
1. При равномерном движении тела по окружности
1) изменяется только модуль его скорости
2) изменяется только направление его скорости
3) изменяются и модуль, и направление его скорости
4) не изменяется ни модуль, ни направление его скорости
2. Линейная скорость точки 1, находящейся на расстоянии R1 от центра вращающегося колеса, равна v1. Чему равна скорость v2 точки 2, находящейся от центра на расстоянии R2=4R1?
1) v2=v1
2) v2=2v1
3) v2=0,25v1
4) v2=4v1
3. Период обращения точки по окружности можно вычислить по формуле:
1) T=2πRv
2) T=2πR/v
3) T=2πv
4) T=2π/v
4. Угловая скорость вращения колеса автомобиля вычисляется по формуле:
1) ω= ḁ2R
2) ω=vR 2
3) ω=vR
4) ω=v/R
5. Угловая скорость вращения колеса велосипеда увеличилась в 2 раза. Как изменилась линейная скорость точек обода колеса?
1) увеличилась в 2 раза
2) уменьшилась в 2 раза
3) увеличилась в 4 раза
4) не изменилась
6. Линейная скорость точек лопасти винта вертолёта уменьшилась в 4 раза. Как изменилось их центростремительное ускорение?
1) не изменилось
2) уменьшилось в 16 раз
3) уменьшилось в 4 раза
4) уменьшилось в 2 раза
7. Радиус движения тела по окружности увеличили в 3 раза, не меняя его линейную скорость. Как изменилось центростремительное ускорение тела?
1) увеличилось в 9 раз
2) уменьшилось в 9 раз
3) уменьшилось в 3 раза
4) увеличилось в 3 раза
8. Чему равен период обращения коленчатого вала двигателя, если за 3 мин он совершил 600 000 оборотов?
1) 200 000 с
2) 3300 с
3) 3·10-4 с
4) 5·10-6 с
9. Чему равна частота вращения точки обода колеса, если период обращения составляет 0,05 с?
1) 0,05 Гц
2) 2 Гц
3) 20 Гц
4) 200 Гц
10. Линейная скорость точки обода велосипедного колеса радиусом 35 см равна 5 м/с. Чему равен период обращения колеса?
1) 14 с
2) 7 с
3) 0,07 с
4) 0,44 с
11. Установите соответствие между физическими величинами в левом столбце и формулами для их вычисления в правом столбце. В таблице под номером физической
величины левого столбца запишите соответствующий номер выбранной вами формулы из правого столбца.
ФИЗИЧЕСКАЯ ВЕЛИЧИНА
А) линейная скорость
Б) угловая скорость
В) частота обращения
ФОРМУЛА
1) 1/T
2) v2/R
3) v/R
4) ωR
5) 1/n
12. Период обращения колеса увеличился. Как изменились угловая и линейная скорости точки обода колеса и её центростремительное ускорение. Установите соответствие между физическими величинами в левом столбце и характером их изменения в правом столбце.
В таблице под номером физической величины левого столбца запишите соответствующий номер выбранного вами элемента правого столбца.
ФИЗИЧЕСКАЯ ВЕЛИЧИНА
A) угловая скорость
Б) линейная скорость
B) центростремительное ускорение
ХАРАКТЕР ИЗМЕНЕНИЯ ВЕЛИЧИНЫ
1) увеличилась
2) уменьшилась
3) не изменилась
УРОК № 7
06.10.2022г. ГРУППА 508
РЕБЯТА!! Пожалуйста, заведите тетрадь для лабораторных работ по физике и перепишите это сообщение полностью.
Лабораторная работа №1
Измерение ускорения тела при равноускоренном движении.
1. ЦЕЛЬ РАБОТЫ
- Изучение равноускоренного движения тела по наклонной плоскости.
- Определение ускорения шарика, движущегося по наклонному желобу.
2. ОБОРУДОВАНИЕ
- желоб;
- шарик;
- штатив с муфтами и лапкой;
- металлический цилиндр;
- линейка;
- секундомер.
3. ПОРЯДОК ВЫПОЛНЕНИЯ РАБОТЫ
3.1 Собрать установку.
3.3 Измерить длину перемещения S шарика.
3.4 Подставив значения S и, определите ускорение a, подставив в уравнение a =2 S / t2.
3.5 Не меняя угол наклона желоба повторить опыт еще 4 раза, определить для каждого опыта значение a.
3.6 Определить среднее значение ускорения: a.
3.7 Результаты измерений и вычислений записать в таблицу.
3.8 Оформить работу, сделать вывод, ответить на контрольные вопросы, решить задачу.
4. ТАБЛИЦА РЕЗУЛЬТАТОВ
|
№ опыта |
t , c |
S , м |
έ а, м/с2 |
|
1 |
6 |
0,5 |
0,028 |
|
2 |
5,5 |
0,5 |
0,033 |
|
3 |
5,0 |
0,49 |
0,039 |
|
Среднее |
5,7 |
0,5 |
0,33 |
ВЫЧИСЛЕНИЯ:
S = S1 + S2
+ S3 / 3
a1 = 2 ∙0,5 ∙62 = 0, 028 м/с2
a2 = 2∙ 0, 5∙ 5,52 = 0, 033 м/2
a3 = 2∙ 0,49∙ 52 = 0 ,039 м/с2
аср. = 0,028 + 0,033
+ 0,039 /3 = 0,033 м/с2
Вычисление относительной погрешности
έ =∆а/ аср. = ∆S/ Sср. + 2∆t/ tср
∆t1 =│t1 – tcр.│ =│6,0 – 5,7│ = 0,3 c
∆t2= │t2
–
tср.. │= │5,5 – 5,7│
=0,2c
∆t3= │t3 – tср.│
= │5,0 – 5,7│ =
0,7c
∆t = 0,3+0,2+0,7 /
3 = 0, 4c
∆S1 =│S1 – Sср│
=│0 5 – 0 5 │=0
∆S2 = │S2 – Sср. │ = 0
∆S3 = │S3- Sср. │ =│0, 49 – 0, 5 │ =0, 01 м
∆S = 0,01/3 =0,003м
Находим относительную погрешность:
έ
= ∆а/ аср. = ∆S/ Sср. + 2 ∆t/
tср. =0,003/0,5 + 2 ∙0,4/5,7 = 0,006 + 0,14
= 0,146
| ||||
7. КОНТРОЛЬНЫЕ ВОПРОСЫ
7.1 Что такое мгновенная скорость? Средняя скорость? Как определяются?
7.2 Написать уравнение равноускоренного движения и свободного падения тел.
7.3 Решить задачу:
Тело брошено вертикально вверх с начальной скоростью 30 м/с. Через сколько секунд оно будет на высоте 25 метров? (Смысл ответа пояснить).
УРОК №6
29.09.2022г ГРУППА 508. ФИЗИКА. ТЕМА «СВОБОДНОЕ ПАДЕНИЕ»
Одним из наиболее распространенных видов движения с постоянным ускорением - свободное падение тел.
Свободное падение - это движение тел только лишь под действием притяжения Земли ( под действием силы тяжести).
При падении тела на Землю из состояния покоя его скорость увеличивается. Земля сообщает телам ускорение, которое направлено вниз вертикально.
Долгое время считалось, что Земля сообщает разным телам различное ускорение. И опыт вроде бы говорит о том же. (Сравните падение листа бумаги, скомканного листа бумаги, птичьего пера и камня.) Камень падает быстрее. Так считал Аристотель: чем тяжелее тело, тем быстрее оно падает. И только Галилею впервые удалось опытным путем доказать, что это не так. Важно учитывать сопротивление воздуха, именно оно искажает картину. Галилей установил, что свободное падение является равноускоренным движением. Он догадался, что можно как бы «замедлить» свободное падение, изучая движение шаров по наклонному желобу. При этом он получил формулу. Галилей обнаружил, что шары одинакового диаметра, но изготовленные разного материала движутся по желобу с одинаковым ускорением.
Итак, ускорение свободно падающих тел не зависит от их массы. Для проверки этой гипотезы Галилей по преданию наблюдал падение со знаменитой Пизанской башни различных тел: пушечного ядра и мушкетной пули. Все тела достигали поверхности практически одновременно. Впоследствии были созданы вакуумные насосы, которые позволили осуществить в откачанных трубках действительно свободное падение тел.
Эксперимент 1
Трубка Ньютона: В стеклянной трубке помещается дробинка, кусочек пробки, пушинка и т.д. Если перевернуть трубку, то быстрее всего упадет дробинка, медленнее - пушинка. Если же выкачать из трубки воздух, то пушинка будет падать, не отставая от дробинки. - Почему во втором случае все тела падают одновременно? (Движение пушинки задерживалось сопротивлением воздуха, которое в меньшей степени сказывалось на движении дробинки.)
При свободном падении все тела вблизи поверхности Земли независимо от их массы приобретают одинаковое ускорение, называемое ускорением свободного падения.
Условное обозначение ускорения свободного падения - g.
На поверхности Земли ускорение свободного падения (g) меняется в пределах от 9,78 м/с2 на экваторе до 9,83 м/с2 на полюсе. При решении многих задач можно принимать g вблизи поверхности Земли равным 9,8 м/с2 или даже более грубо 10 м/с2. При падении тел в воздухе на их движение влияет сопротивление воздуха. Поэтому ускорение тел в этом случае уже не равно g. При больших скоростях сопротивление воздуха существенно и его влиянием нельзя пренебречь.
Ускорение свободного падения всегда направлено к центру Земли и приблизительно равно : g = 9,81м/с2.
Таким образом, в условиях Земли падение тел считается условно свободным, т.к. при падении тела в воздушной среде всегда возникает еще и сила сопротивления воздуха.
Идеальное свободное падение возможно лишь в вакууме, где нет силы сопротивления воздуха, и независимо от массы, плотности и формы все тела падают одинаково быстро, т. е. в любой момент времени тела имеют одинаковые мгновенные скорости и ускорения.
Движение тела по вертикали вниз
Движение тела по вертикали вверх
Составим таблицу
Равноускоренное движение
Свободное падение тел
Движение тела, брошенного вверх
υ= υ 0 + α t
υ= υ 0 + g t
υ= υ 0 - g t
υ х= υ 0х + α х t
υ у= υ 0 у+ g у t
υ у = υ 0 у - g у t
S= υ 0 t+ α t2/2
h= υ 0t + gt2/2
h= υ 0t + gt2/2
S х= υ 0 х t+ α хt2/2
h= υ 0уt + g уt2/2
h=υ 0уt - g уt2/2
х=х0 +υ 0 х t+ α хt2/2
У= У0+ υ 0уt + g уt2/2
У0=0
Вблизи поверхности Земли величина силы тяжести считается постоянной, поэтому свободное падение тела - это движение тела под действием постоянной силы. Следовательно, свободное падение - это равноускоренное движение.
Вектор силы тяжести и создаваемого ею ускорения свободного падения направлены всегда одинаково.
Все формулы для равноускоренного движения применимы для свободного падения тел. Величина скорости при свободном падении тела в любой момент врем
![]()
перемещение тела:
В этом случае вместо ускорения а, в формулы для равноускоренного движения вводится ускорение свободного падения g=9,8м/с2.
При идеальном свободном падении тело возвращается на Землю со скоростью, величина которой равна модулю начальной скорости.
Время падения тела равно времени движения вверх от момента броска до полной остановки в наивысшей точке полета.
ЗАДАНИЕ:
1. Ответьте на вопросы:
- Что называется свободным падением тел? При каких условиях падение тел можно считать свободным?
- Каким видом движения является свободное падение тел?
- Зависит ли ускорение свободного падения тел от массы?
- Как изменится ускорение падающего тела, если толкнем тело вниз, сообщив ему начальную скорость?
- Напишите формулы, описывающие свободное падение тел.
- С каким ускорением движется тело, брошенное вверх? Чему равно и как направлено это ускорение?
- Чем объясняется то, что все тела, независимо от их массы, движутся как при падении, так и при движении тела, брошенного вертикально вверх, с одинаковым ускорением?
- Учитывается ли сопротивление воздуха в полученных выше формулах, описывающих свободное падение и движение тела, брошенного вертикально вверх?
- Напишите формулы, описывающие движение тела, брошенного вертикально вверх.
2.Решите задачи
Задача 1 Тело падает с высоты 57,5 м. Сколько времени падает тело и какова его скорость при ударе о землю?
Задача 2 Стрела выпущена из лука вертикально вверх с начальной скоростью 30 м/с. На какую максимальную высоту поднимется стрела?
Задача 3 Тело свободно падает с высоты 20 м над землей. Какова скорость тела в момент удара о землю? На какой высоте его скорость вдвое меньше?
3. Поразмыслите:
1)Как можно с помощью пустой консервной банки и секундомера измерить высоту дома?
2)Сколько времени падало тело свободно, если в момент падения его скорость равна 50м/с?
3)Тело упало с высоты 245м .Какой путь оно прошло в последнюю секунду падения?
4)Брошенный вертикально вверх камень достиг верхней точки на высоте 20м.
а)С какой начальной скоростью он был брошен?
б)Сколько времени камень был в полёте?
5)С какой высоты упало тело, если в последнюю секунду падения прошло 50м?
6)На какой высоте скорость тела, брошенного вертикально вверх со скоростью U0, уменьшится в 5 раз?
УРОК № 5
29.09.2022. ГРУППА 508. ФИЗИКА. ТЕМА «УСКОРЕНИЕ. РАВНОУСКОРЕННОЕ ПРЯМОЛИНЕЙНОЕ ДВИЖЕНИЕ»
1. Реальное механическое движение — это движение с изменяющейся скоростью. Движение, скорость которого стечением времени изменяется, называют неравномерным движением.
. Одним из видов неравномерного движения является равноускоренное движение. Равноускоренным движением называют движение, при котором скорость тела за любые равные промежутки времени изменяется на одно и то же значение
Ускорение – физическая величина, показывающая быстроту изменения скорости. Ускорение равно отношению изменения скорости за промежуток времени к величине этого промежутка
Ускорение – векторная величина, оно имеет направление.
Если вектор ускорения направлен в ту же сторону, что и выбранная нами ось координат, то говорят, что проекция ускорения на ось положительная. Если же ускорение и выбранная ось направлены в разные стороны, то проекция ускорения отрицательная. Рис.1. Определение знаков проекций скорости и ускорения
Если ускорение и скорость тела направлены в одну сторону, то модуль скорости тела увеличивается, оно разгоняется.
Если ускорение и скорость тела направлены в разные стороны, то модуль скорости тела уменьшается, тело тормозит.
Ускорение в системе СИ измеряется в м/с2 (метрах, деленных на секунду в квадрате).
Равноускоренное прямолинейное движение — движение, при котором ускорение тела остается постоянным (a = const), а скорость за равные промежутки времени изменяется на одинаковую величину.
Так как ускорение при данном виде движения остается неизменным, то скорость является линейной функцией и вычисляется по формуле:
Для прямолинейного равноускоренного движения закон движения выглядит
В записанных уравнениях постановка знаков ± связана со знаками проекций величин скорости, ускорения и перемещения.
Рассмотрим основные графики величин для равноускоренного прямолинейного движения.
Так как модуль ускорения при равноускоренном движении со временем не изменяется, то его график будет представлен в виде прямой линии, параллельной оси времени.
Графики ускорения при равноускоренном прямолинейном движении
На левом рисунке проекция ускорения на ось ОХ, вдоль которой движется тело, положительная. Поэтому график ускорения лежит выше горизонтальной оси t. На правом рисунке ускорение направлено против оси ОХ, его проекция отрицательная. График лежит ниже оси t.
Так как величина скорости тела при данном виде движения рассчитывается по формуле
Рис.3.
Графики скорости при равноускоренном прямолинейном движении
На графике слева проекция скорости положительная (υ>0), проекция ускорения тоже положительная (a>0), т.к. скорость тела возрастает со временем. График лежит выше оси t.
На графике справа тело перемещается в направлении, обратном направлению оси ОХ, поэтому проекция скорости отрицательна. Проекция ускорения тоже отрицательна (a <0), график лежит ниже оси t, тело разгоняется в направлении, противоположном оси ОХ.
График перемещения тела представляет собой ветвь параболы, исходящей из начала координат. Такой вид графика образуется из того, что формула перемещения при данном виде движения является квадратным уравнением, зависящем от t.
Рис.4. Графики перемещения при равноускоренном прямолинейном движении
График координаты тела представляет собой график перемещения.
Рис.5. График координаты при равноускоренном прямолинейном движении
1.Сделать конспект, выписав определения, формулы.
УРОК №4
15.09.2022г. ГРУППА 508. ФИЗИКА. «Равномерное прямолинейное движение. Графики»
1. Равномерное прямолинейное движение — движение, при котором тело за любые равные промежутки времени совершает одинаковые перемещения. Слова «любые равные» означают, что за каждый час, за каждую минуту, за каждые 30 минут, за каждую секунду, за каждую долю секунды тело совершает одинаковые перемещения.
Равномерное движение — идеализация, поскольку практически невозможно создать такие условия, чтобы движение тела было равномерным в течение достаточно большого промежутка времени. Реальное движение может лишь приближаться к равномерному движению с той или иной степенью точности.
2. Изменение положения тела в пространстве при равномерном движении может происходить с разной быстротой. Это свойство движения — его «быстрота» характеризуется физической величиной, называемой скоростью.
Скоростью равномерного прямолинейного движения называют векторную физическую величину, равную отношению перемещения ко времени, за которое это перемещение произошло.
Если за время t тело совершило перемещение s⃗ , то скорость его движения v⃗ равна v⃗ =s⃗ t.
Единица скорости: [v]=[s][t]; [v]=1м1с=1мс. За единицу скорости принимается 1 м/с — скорость такого равномерного движения, при котором тело за 1 с совершает перемещение 1 м.
Зная скорость равномерного движения, можно найти перемещение за любой промежуток времени: s⃗ =v⃗ t. Вектор скорости и вектор перемещения направлены в одну сторону — в сторону движения тела.
3. Поскольку основной задачей механики является определение в любой момент времени положения тела, т.е. его координаты, необходимо записать уравнение зависимости координаты тела от времени при равномерном движении.
Пусть s⃗ — перемещение тела (рис. 11). Направим координатную ось ОХ по направлению перемещения. Найдем проекцию перемещения на координатную ось ОХ. На рисунке x0 — координата начальной точки перемещения, x — координата конечной точки перемещения. Проекция перемещения равна разности координат конечной и начальной точек: s⃗ x=x−x0. С другой стороны, проекция перемещения равна проекции скорости, умноженной на время, т.е. s⃗ x=v⃗ xt. Откуда x−x0=v хt или x=x0+vxt. Если начальная координата x0 = 0, то x=vх t.
Проекция скорости может быть как положительной, так и отрицательной. Проекция скорости положительна, если направление движения совпадает с положительным направлением оси ОХ (рис. 12). В этом случае x>x0. Проекция скорости отрицательна, если тело движется против положительного направления оси ОХ (рис. 12). В этом случае x<x0.
4. Зависимость координаты от времени можно представить графически.
Предположим, что тело движется из начала координат вдоль положительного направления оси ОХ с постоянной скоростью. Проекция скорости на ось ОХ равна 4 м/с. Уравнение движения в этом случае имеет вид: x = 4 м/с ·t. Зависимость координаты от времени — линейная. Графиком такой зависимости является прямая линия, проходящая через начало координат (рис. 13).
Если в начальный момент времени координата тела x0 = 2 м, а проекция его скорости vx = 4 м/с, то уравнение движения имеет вид: x = 2 м + 4 м/с · t. Это тоже линейная зависимость координаты от скорости, и её графиком является прямая линия, проходящая через точку, для которой t = 0, x = 2 м).
Таким образом, движение тела может быть описано аналитически, т.е. с помощью уравнения движения (уравнения зависимости координаты тела от времени), и графически, т.е. с помощью графика зависимости координаты тела от времени.
График зависимости проекции скорости равномерного прямолинейного движения от времени представлен на рисунке 16.
5. Ниже приведён пример решения основной задачи кинематики — определения положения тела в некоторый момент времени.
Задача. Два автомобиля движутся навстречу друг другу равномерно и прямолинейно: один со скоростью 15 м/с, другой — со скоростью 12 м/с. Определите время и место встречи автомобилей, если в начальный момент времени расстояние между ними равно 270 м.
При решении задачи целесообразно придерживаться следующей последовательности действий:
1. Кратко записать условие задачи.
2. Проанализировать ситуацию, описанную в условии задачи:
— выяснить, можно ли принять движущиеся тела за материальные точки;
— сделать рисунок, изобразив на нём векторы скорости;
— выбрать систему отсчёта — тело отсчёта, направления координатных осей, начало отсчёта координат, начало отсчёта времени; записать начальные условия (значения координат в начальный момент времени) для каждого тела.
3. Записать в общем виде уравнение движения в векторной форме и для проекций на координатные оси.
4. Записать уравнение движения для каждого тела с учётом начальных условий и знаков проекций скорости.
5. Решить задачу в общем виде.
6. Подставить в формулу значения величин и выполнить вычисления.
7. Проанализировать ответ.
Применим эту последовательность действий к приведённой выше задаче.
Дано: v1 = 15 м/с v2 = 12 м/с l = 270 м. Найти: t – ? x – ?
Автомобили можно считать материальными точками, поскольку расстояние между ними много больше их размеров и размерами автомобилей можно пренебречь. Система отсчёта связана с Землёй, ось Ox направлена в сторону движения первого тела, начало отсчёта координаты — т. O — положение первого тела в начальный момент времени.
Начальные условия: t = 0; x01 = 0; x02 = 270.
Уравнение в общем виде: s⃗ =v⃗ t; x=x0+vxt.
Уравнения для каждого тела с учётом начальных условий: x1=v1t; x2=l−v2t. В месте встречи тел x1=x2; следовательно: v1t=l−v2t. Откуда t=lv1+v2⋅t. Подставив значение времени в уравнение для координаты первого автомобиля, получим значение координаты места встречи автомобилей: x = 150 м.
ЗАДАНИЕ
1. Сделать конспект прочитанного, выписать определения: равномерное прямолинейное движение, скорость, формулу уравнения прямолинейного движения.
2. Построить графики равномерного прямолинейного равномерного движения.
3. Выполнить тест:
1. Чему равна проекция скорости равномерно движущегося автомобиля, если проекция его перемещения за 4 с равна 80 м?
1) 320 м/с
2) 80 м/с
3) 20 м/с
4) 0,05 м/с
2. Чему равен модуль перемещения мухи за 0,5 мин., если она летит со скоростью 5 м/с?
1) 0,25 м
2) 6 м
3) 10 м
4) 150 м
3. Автомобиль «Рено» проезжает за 1 мин. путь 1,2 км. Автомобиль «Пежо» проезжает за 20 с путь 0,2 км. Сравните значения скорости «Рено» — v1 и скорости «Пежо» — v2.
1) v1=v2
2) v1=2v2
3) 2v1=v2
4) 1,2v1=10v2
4. На рисунке приведена столбчатая диаграмма. На ней представлены значения пути, которые при равномерном движении пролетают за одно и то же время муха (1) и воробей (2). Сравните их скорости v1 и v2.
1)
3) 3v1=v2
4) 2v1=v2
5. На рисунке приведён график зависимости модуля скорости равномерного движения от времени. Модуль перемещения тела за 2 с равен
1) 20 м
2) 40 м
3 80 м
4) 160 м
6. На рисунке приведён график зависимости пути, пройденного телом при равномерном движении от времени. Модуль скорости тела равен
1) 0,1 м/с
2) 10 м/с
3) 20 м/с
4) 40 м/с
7. На рисунке приведены графики зависимости пути от времени для трёх тел. Сравните значения скорости v1, v2 и v3 движения этих тел.
1) v1=v2=v3
2) v1>v2>v3
3) v1<v2<v3
4) v1=v2, v3<v1
8. Какой из приведённых ниже графиков представляет собой график зависимости пути от времени при равномерном движении тела?
9. На рисунке приведён график зависимости координаты тела от времени. Чему равна координата тела в момент времени 6 с?
1) 9,8 м
2) 6 м
3) 4 м
4) 2 м
10. Уравнение движения тела, соответствующее приведённому в задаче 9 графику, имеет вид
1) x=1t(м)
2) x=2+3t (м)
3) x=2−1t (м)
4) x=4+2t (м)
11. Установите соответствие между величинами в левом столбце и зависимостью значения величины от выбора системы отсчёта в правом столбце. В таблице под номером элемента знаний левого столбца запишите соответствующий номер выбранного вами элемента правого столбца.
ВЕЛИЧИНА
A) перемещение
Б) время
B) скорость
ЗАВИСИМОСТЬ ОТ ВЫБОРА СИСТЕМЫ ОТСЧЁТА
1) зависит
2) не зависит
УКРОК "2 - 3
08.09.2022г. Группа 508.ФИЗИКА. ТЕМА. «МЕХАНИЧЕСКОЕ ДВИЖЕНИЕ И ЕГО ВИДЫ. ТРАЕКТОРИЯ, ПУТЬ, ПЕРЕМЕЩЕНИЕ»
Сегодня начнем урок с отрывка стихотворения А.С.Пушкина:
Движенья нет, сказал мудрец бородатый.
Другой смолчал и стал пред ним ходить.
Сильнее бы не мог он возразить;
Хвалили все ответ замысловатый…
В этом стихотворении описывается дискуссия двух ученых. Одним з них был древнегреческий ученый, философ Зенон (V век до н.э.), который утверждал, что движения в природе не существует вообще. Свои идеи он утверждал на примере задач-апорий (греч. «трудности»). Одна из известных апорий Зенона имеет название «стрела». Проследим за стрелой, которую выпустили из лука, говорил ученый. В какой-то момент времени она находится в данной точке, и в это время она неподвижна. В любой другой точке стрела также неподвижна! Получается, что стрела неподвижна в любой момент времени, а значит, вообще не движется. Таким образом, движения нет. В чем же ошибался Зенон? Что такое движение? На эти вопросы попробуем найти ответ во время урока.
. Изучение нового материала. Демонстрации.
.1. Механическое движение. Механическим движением называется изменение положения тела в пространстве относительно других тел с течением времени.
Примеры механического движения: движение звезд и планет, самолетов и автомобилей, артиллерийских снарядов и ракет.
Механическое движение часто является составной частью более сложных немеханических процессов, например тепловых. Изучением механического движения занимается раздел физики, называемый механикой.
2. Основная задача механики. Изучить движение тела – значит определить, как изменяется его положение с течением времени. Если это известно, то можно узнать положение тела в любой момент времени.
Основная задача механики состоит в том, чтобы определить положение тела в любой момент времени.
Частным случаем движения является покой, поэтому механика рассматривает также условия, при которых тела находятся в покое (эти условия называются условиями равновесия).
Одна из основных частей механики, которая называется кинематикой, рассматривает движение тел без выяснения причин этого движения. Кинематика отвечает на вопрос: как движется тело? Другой важной частью механики является динамика, которая рассматривает действие одних тел на другие как причину движения. Динамика отвечает на вопрос: «Почему тело движется именно так, а не иначе?»
Механика – одна из самых древних наук. Определенные познания в этой области были известны задолго до новой эры, со времен Аристотеля (IV век до н.э.), Архимеда (III в. до н.э.). Однако, качественная формулировка законов механики началась только в XVII веке н. э., когда Г. Галилей открыл кинематический закон сложения скоростей и установил законы свободного падения тел. Через несколько десятилетий после Галилея великий И. Ньютон (1643–1727) сформулировал основные законы динамики. В механике Ньютона движение тел рассматривается при скоростях на много меньших скорости света в вакууме. Ее называют классической или ньютоновской механикой в отличие от релятивистской механики, созданной в начале XX века главным образом благодаря работам А. Эйнштейна (1879–1956).В релятивистской механике движение тел рассматривается при скоростях, близких к скорости света. Классическая механика Ньютона является предельным случаем релятивистской при υ << c.
3. Что изучает кинематика. Чтобы сформулировать законы механики и научиться их применять, нужно сначала научиться описывать положение тела и его движение. Описание движения составляет содержание раздела механики, которое называется кинематикой.
При решении задач в кинематике чаще всего не рассматривается, что именно движется, где движется, почему именно так движется. Главное одно: как движется.
4. Материальная точка. При определении положения тела в пространстве возникают затруднения, связанные с тем, что тело имеет размеры. Тем не менее, при решении многих задач размерами тела можно пренебречь, рассматривая его как одну точку. При этом описание движения тела намного упрощается.
Тело, размерами которого в данной задаче можно пренебречь, называется материальной точкой.
Можно или нельзя считать тело материальной точкой, зависит не от размера тела (большое оно или маленькое), а от поставленной задачи.
5. Система отсчета. Далее следует перейти к выяснению вопроса, как определить положение тела в пространстве. Положение тела в пространстве всегда определяют относительно какого-то тела, которое называется телом отсчета. Тело отсчета присутствует в любой задаче о движении тел – даже тогда, когда оно явно не упоминается. Часто в качестве тела отсчета подразумевается Земля.
С телом отсчета связывают систему координат. Положение тела в пространстве задается тремя числами, которые называются координатами точки и обозначаются буквами x, y, z. Часто удается выбрать систему координат так, чтобы одна или координаты тела оставались неизменными во время всего движения. Тогда описать движение тела можно с помощью только одной или двух координат.
Связанная с телом отсчета система координат и выбранный способ измерения времени образуют систему отсчета.
Таким образом, система отсчета состоит из:
- тела отсчета;
- связанной с ним системой координат;
- часов.
Положение материальной точки в пространстве в любой момент времени (закон движения) можно определять либо с помощью зависимости координат от времени x = x (t), y = y (t), z = z (t) (координатный способ), либо при зависимости от времени радиус-вектора
(векторный способ), проведенного из начала координат до данной точки
6. Траектория. В процессе движения материальная точка занимает различные положения в пространстве относительно выбранной системы отсчёта. При этом движущая точка «описывает» в пространстве какую-то линию. Иногда эта линия видна, например, высоко летящий самолёт может оставлять за собой след в небе. Более знакомый пример – след куска мела на доске.
Траекторией движения тела (материальной точки) называется линия в пространстве, по которой движется тело.
Обычно траектория – невидимая линия. Траектория движущейся точки может быть прямой или кривой линией. Соответственно форме траектории движение бывает прямолинейным или криволинейным.
Учитель предлагает учащимся зарисовать траектории движения тел после просмотра демонстраций.
7. Путь и перемещение. Путь – это длина траектории. Обычно путь обозначается буквой l. Путь увеличивается, если тело движется, и остаётся неизменным, если тело покоится. Таким образом, путь не может уменьшаться со временем.
Предположим, нас интересует, где окажется тело через одну секунду после начала движения. Для решения поставленной задачи нужно знать расстояние, пройденное телом, начальную и конечную точки траектории.
S – путь
перемещение можно задать с помощью направленного отрезка, начало которого совпадает с начальным положением тела, а конец - с конечным положением.
Напомним, что направленный отрезок, который характеризуется длиной (модулем) и направлением, называется вектором.
Перемещением тела (материальной точки) называется вектор, проведенный из начального положения тела в его положение в данный момент времени.
Единицы измерения пути метр, километр, сантиметр.
8. Поступательное движение. Очень часто движение тела можно описать полностью, следя только за одной его точкой, даже если размеры тела сравнимы с длиной траектории. Так происходит в том случае, когда перемещение всех точек одинаково. Такое движение тела называется поступательным.
5. Закрепление.
5.1. Вопросы:
- По каким признакам можно определить, находится ли тело в состоянии покоя или движется?
- Приведите примеры тел, которые в данный момент совершают механическое движение.
- Сами вы сейчас совершаете механическое движение?
Выполните самостоятельно.
Вариант I.
1. Вертолет равномерно поднимается вертикально вверх. Какова
траектория движения точки на конце лопасти винта вертолета в системе отсчета, связанной с корпусом вертолета?
А) Точка. В) Винтовая линия.
Б) Прямая. Г) Окружность
2. Какие из перечисленных ниже величин являются векторными величинами?
А) Путь.
Б) Перемещение.
3. Автомобиль дважды проехал вокруг города по кольцевой дороге, длина которой 109 км. Чему равны пройденный путь автомобилем ι и модуль его перемещения S?
А) ι = 0 км. S = 218 км. В) ι = S = 218 км.
Г) ι = S = 0 км Б) ι = 218 км. S = 0 км..
Вариант II
1. Вертолет равномерно поднимается вертикально вверх. Какова
траектория движения точки на конце лопасти винта вертолета в системе отсчета, связанной с поверхностью Земли?
А) Точка. В) Винтовая линия.
Б) Прямая. Г) Окружность.
2. Какие из перечисленных ниже величин являются скалярными величинами?
А) Путь. Б) Перемещение.
3. Спортсмен пробежал дистанцию 400 м и возвратился к месту старта. Чему равны пройденный путь автомобилем ι и модуль его перемещения S?
А) ι = 400 км. S = 0 км.
Б) ι = 0 км. S = 400км.
В) ι = S = 400 км.
Г) ι = S = 0 км
7.Домашнее задание.
1. Г.Я.Мякишев, Б.Б.Буховцев, Н.Н.Сотский. Физика, 10 класс, М., «Просвещение», 2016. Читать §1-3 (с.11-19).
2. Сделать конспект прочитанного.
УРОК №1
.08.09.2022г. ФИЗИКА. ГРУППА 508. ТЕМА « ВВЕДЕНИЕ»
Здравствуйте ребята! Плоздравляю вас с новым учебным годом! Предмет «ФИЗИКА» буду читать я, Янзюк Алла Фёдоровна.
Цель урока; раскрыть значение физической теории, познакомить с научным методом познания; познакомить с применимостью физических законов и теорий, с современной физической картиной мира.
C caмoгo poждeния мы пpивыкaeм к вeщaм и явлeниям, oкpужaющим нac. Taк, мы узнaём, чтo пpeдмeт вceгдa пaдaeт вниз, чтo ecть твёpдыe пpeдмeты, o кoтopыe мoжнo удapитьcя, чтo oгoнь мoжeт oбжeчь и т. д. Oднaкo кaк ни вaжны пoдoбныe знaния, oни eщё нe oбpaзуют нaуку.
Чeлoвeк вceгдa зaдaёт вoпpocы: пoчeму чтo-тo пpoиcxoдит? B чём пpичинa нaблюдaeмoгo явлeния? Пoиcк oтвeтoв нa эти вoпpocы и ecть пpeдмeт нaучнoй дeятeльнocти. Имeннo paзвитиe нaук o пpиpoдe дaлo в pуки чeлoвeкa coвpeмeнную тexнику и пpивeлo к пpeoбpaзoвaнию oкpужaющeгo нac миpa. Ocнoвную poль cыгpaлa физикa — вaжнeйшaя нaукa, изучaющaя caмыe глубoкиe зaкoны пpиpoды. Физикa cocтaвляeт фундaмeнт глaвнeйшиx нaпpaвлeний тexники.
Taк, oткpытиe тpaнзиcтopa, cдeлaннoe в лaбopaтopии физики твёpдoгo тeлa, oпpeдeлилo coвpeмeннoe paзвитиe элeктpoники, paдиoтexники и вычиcлитeльнoй тexники.
Coздaниe лaзepa пoзвoлилo ocущecтвить cвязь нa бoльшиe paccтoяния, пoлучить выcoкoкaчecтвeнныe oбъёмныe изoбpaжeния (гoлoгpaфия), пpeдлoжить oдин из cпocoбoв удepжaния выcoкoтeмпepaтуpнoй плaзмы, coздaть уникaльныe тexнoлoгии oпepaций нa глaзax и мнoгoe дpугoe.
Oткpывaя зaкoны пpиpoды, cпpятaнныe пoд пoкpoвoм бecкoнeчнo мнoгooбpaзнoгo миpa явлeний, чeлoвeк нaучилcя пpимeнять иx для cвoиx цeлeй, coздaвaть уcтpoйcтвa, бeз кoтopыx нeмыcлимa coвpeмeннaя кoмфopтнaя жизнь. Учёныe пpoдoлжaют иccлeдoвaния Bceлeннoй, coздaют уникaльныe мaтepиaлы, вeдут пoиcк нoвыx иcтoчникoв энepгии.
Физикa — этo нaукa, зaнимaющaяcя изучeниeм ocнoвoпoлaгaющиx и вмecтe c тeм нaибoлee oбщиx cвoйcтв oкpужaющeгo нac мaтepиaльнoгo миpa.
Пoэтoму пoнятия физики и eё зaкoны лeжaт в ocнoвe ecтecтвoзнaния. Физикa oчeнь тecнo cвязaнa c acтpoнoмиeй, гeoлoгиeй, xимиeй, биoлoгиeй и дpугими ecтecтвeнными нaукaми. Haпpимep, oткpытиe двoйнoй cпиpaли ДHK, «глaвнoй мoлeкулы», былo cдeлaнo в физичecкoй лaбopaтopии. Этo oткpытиe oпpeдeлилo пути paзвития мoлeкуляpнoй биoлoгии, пpизвaннoй oтвeтить нa вoпpoc, чтo тaкoe жизнь. Kвaнтoвaя тeopия пoзвoлилa xимикaм oбъяcнить xимичecкoe cтpoeниe вeщecтвa, зaкoны pacпpocтpaнeния звукa пoмoгaют гeoлoгaм изучaть зeмныe нeдpa. Физикa cпocoбcтвoвaлa paзвитию мнoгиx oблacтeй мaтeмaтики.
Aнглийcкий физик Дж. Maкcвeлл гoвopил: «Toчныe нaуки cтpeмятcя к тoму, чтoбы cвecти зaгaдки пpиpoды к oпpeдeлeнию нeкoтopыx вeличин путём oпepaций c чиcлaми».
Aнглийcкий учёный И. Hьютoн coздaл диффepeнциaльнoe и интeгpaльнoe иcчиcлeния, пытaяcь нaпиcaть уpaвнeния движeния тeл.
Cтpeмлeниe к пpocтoтe мaтeмaтичecкoгo oпиcaния пoзвoлилo aвcтpийcкoму физику Э. Шpeдингepу зaпиcaть уpaвнeниe, кoтopoe oпиcывaeт миp aтoмoв. Физичecкими мeтoдaми иccлeдoвaния пoльзуютcя учёныe пpaктичecки вcex oблacтeй нaуки.
Haучный мeтoд
Kaкими жe путями дoбывaeтcя нaучнaя иcтинa? Hecкoлькo coтeн лeт нaзaд были выpaбoтaны ocнoвы физичecкoгo мeтoдa иccлeдoвaния. Oн cocтoит в cлeдующeм: oпиpaяcь нa oпыт, дeлaя пpeдпoлoжeния o cути тoгo или инoгo явлeния, oтыcкивaют cнaчaлa кaчecтвeнныe, a зaтeм кoличecтвeнныe (фopмулиpуeмыe мaтeмaтичecки) зaкoны пpиpoды; oткpытыe зaкoны пpoвepяютcя пpaктикoй.
Taким oбpaзoм, cxeмa нaучнoгo пoзнaния выглядит тaк: нaблюдeниe — гипoтeзa — тeopия — экcпepимeнт. Имeннo экcпepимeнт являeтcя кpитepиeм пpaвильнocти тeopии.
«K физикe oтнocитcя тoлькo тo, чтo мoжeт быть измepeнo» — этo выcкaзывaниe пpинaдлeжит aмepикaнcкoму физику П. Бpиджмeну (1882—1961) и тoчнo oтpaжaeт ocoбeннocть физики. Глaвным cудьёй, кoтopый пpизвaн утвepдить или oтбpocить дaнную тeopию, являeтcя экcпepимeнт. Физикa имeeт дeлo c вocпpoизвoдимыми cитуaциями. Пoвтopяя экcпepимeнт пpи paзличныx уcлoвияx, мы мoжeм oцeнить влияниe этиx уcлoвий нa дaннoe физичecкoe явлeниe.
Moдeли в физикe
Oдним из мoщныx мeтoдoв иccлeдoвaния в физикe являeтcя мeтoд мoдeлиpoвaния. Moдeлиpoвaниe — этo пpoцecc зaмeны peaльнoгo oбъeктa, пpoцecca или явлeния дpугим, нaзывaeмым мoдeлью. Moдeль — этo идeaлизaция peaльнoгo oбъeктa или явлeния пpи coxpaнeнии ocнoвныx cвoйcтв, oпpeдeляющиx дaнный oбъeкт или явлeниe. Пoдчepкнём, чтo мoдeль дoлжнa coxpaнять тe cвoйcтвa peaльнoгo oбъeктa, кoтopыe oпpeдeляют eгo пoвeдeниe.
Moдeли бывaют тeopeтичecкими и лaбopaтopными, в пocлeднee вpeмя шиpoкo иcпoльзуютcя кoмпьютepныe мoдeли.
Пpи coздaнии тeopeтичecкoй мoдeли иcпoльзуютcя peзультaты нaблюдeний и экcпepимeнтoв. Oчeвиднo, чтo пpoблeмa cтaнoвитcя бoлee пoнятнoй c пoмoщью кoнкpeтныx oбpaзoв, имeннo пoэтoму мoдeль чaщe вceгo бывaeт мexaничecкoй.
Haпpимep, движeниe мoлeкул гaзa нaгляднo мoжнo пpeдcтaвить кaк движeниe упpугиx шapикoв, cтpoeниe aтoмa cнaчaлa пpeдпoлaгaлocь aнaлoгичным cтpoeнию Coлнeчнoй cиcтeмы.
Oднa из пepвыx мoдeлeй, кoтopoй мы будeм пoльзoвaтьcя, — этo мaтepиaльнaя тoчкa, т. e. тeлo, paзмepaми и фopмoй кoтopoгo мoжнo пpeнeбpeчь в уcлoвияx дaннoй зaдaчи. Пocлeдниe cлoвa являютcя ключeвыми: имeннo уcлoвия кoнкpeтнoй зaдaчи пoзвoляют пpимeнить дaнную мoдeль. Cнaчaлa, кoгдa дaнныx мaлo, мoдeль, кaк пpaвилo, пoлучaeтcя гpубoй, нo пo мepe нaкoплeния экcпepимeнтaльныx фaктoв oнa утoчняeтcя, oднaкo для oтвeтoв нa нeкoтopыe вaжныe вoпpocы мoжнo ocтaнoвитьcя и нa пpимитивнoй мoдeли. B лaбopaтopии мoдeлиpуютcя, кaк пpaвилo, явлeния, изучeниe кoтopыx в пpиpoдныx уcлoвияx пpeдcтaвляeт знaчитeльныe тpуднocти. Haпpимep, тeчeниe peки, измeнeниe eё pуcлa мoдeлиpуютcя в гидpaвличecкиx лoткax, иcпытaниe мoдeлeй caмoлётoв пpoвoдитcя в aэpoдинaмичecкoй тpубe. Пpи этoм дoлжны выпoлнятьcя paзныe уcлoвия пoдoбия — гeoмeтpичecкoe, кинeмaтичecкoe и т. д.
Teopeтичecкoe peшeниe любoй физичecкoй зaдaчи cвoдитcя к мaтeмaтичecкoму мoдeлиpoвaнию, т. e. нaпиcaнию уpaвнeний. Чacтo эти уpaвнeния пoлучaютcя дocтaтoчнo cлoжными, и иx peшeния дeлaютcя c пoмoщью кoмпьютepoв.
Haучныe гипoтeзы
Haучнaя гипoтeзa — выcкaзaннoe cуждeниe, нeдoкaзaннoe утвepждeниe, пpeдпoлoжeниe, oбъяcняющиe нaблюдaeмыe явлeния или peзультaты лaбopaтopныx экcпepимeнтoв. Haучнaя гипoтeзa вceгдa выдвигaeтcя для peшeния кoнкpeтнoй пpoблeмы, чтoбы oбъяcнить пoлучeнныe экcпepимeнтaльныe дaнныe или уcтpaнить paзнoглacия мeжду тeopeтичecкими и экcпepимeнтaльными peзультaтaми, пoлучeнными в xoдe пpoвepки paнee выдвинутыx гипoтeз. Haпpимep, нeмeцкий физик-тeopeтик, ocнoвoпoлoжник квaнтoвoй тeopии, M. Плaнк, paзpaбaтывaя квaнтoвую гипoтeзу, oпиpaлcя кaк нa вывoды, пoлучeнныe в paмкax клaccичecкoй тeopии излучeния, тaк и нa oтpицaтeльныe peзультaты пpoвepки пpeдыдущиx гипoтeз. Cлoвa pуccкoгo учёнoгo Д. И. Meндeлeeвa пoдтвepждaют вaжнocть нaучныx гипoтeз в пpoцecce нaучнoгo пoзнaния: «Oни (гипoтeзы. — Aвт.) нaукe и ocoбeннo eё изучeнию нeoбxoдимы. Oни дaют cтpoйнocть и пpocтoту, кaкиx бeз иx дoпущeния дocтичь тpуднo. Bcя иcтopия нaук этo пoкaзывaeт. A пoтoму мoжнo cмeлo cкaзaть: лучшe дepжaтьcя тaкoй гипoтeзы, кoтopaя мoжeт oкaзaтьcя co вpeмeнeм нeвepнoю, чeм никaкoй. Гипoтeзы oблeгчaют и дeлaют пpaвильнoю нaучную paбoту — oтыcкaниe иcтины, кaк плуг зeмлeдeльцa oблeгчaeт выpaщивaниe пoлeзныx pacтeний».
Физичecкиe вeличины и иx измepeниe
Для тoгo чтoбы пoнять и oпиcaть экcпepимeнты, учёныe ввoдят цeлый pяд физичecкиx вeличин, тaкиx, кaк cкopocть, cилa, дaвлeниe, тeмпepaтуpa, элeктpичecкий зapяд и мнoгиe дpугиe. Kaждoй вeличинe нaдo дaть тoчнoe oпpeдeлeниe, ввecти eё нaимeнoвaниe в oпpeдeлённoй cиcтeмe eдиниц, укaзaть, кaк эту вeличину мoжнo измepить, кaк пpoвecти нeoбxoдимый для тaкoгo измepeния oпыт. Чaщe вceгo в oпpeдeлeнияx физичecкиx вeличин пpocтo утoчняют и пpидaют кoличecтвeнную фopму тoму, чтo нeпocpeдcтвeннo вocпpинимaeтcя нaшими opгaнaми чувcтв. Taк ввoдят пoнятия cилы, тeмпepaтуpы и т. д. Ecть, кoнeчнo, вeличины, кoтopыe нe вocпpинимaютcя нeпocpeдcтвeннo нaшими opгaнaми чувcтв (нaпpимep, элeктpичecкий зapяд). Ho oни выpaжaютcя чepeз дpугиe вeличины, нa кoтopыe opгaны чувcтв чeлoвeкa peaгиpуют. Taк, элeктpичecкий зapяд oпpeдeляeтcя пo cилaм взaимoдeйcтвия мeжду зapяжeнными тeлaми.
Для измepeния физичecкoй вeличины нeoбxoдим этaлoн, cтaндapт, т. e. нeкoтopoe cpeдcтвo измepeния, пoзвoляющee xpaнить eдиницу, пepeдaвaть и пoвтopять eё paзмep. Этaлoны, тaкиe, нaпpимep, кaк этaлoны мeтpa, килoгpaммa и мнoгиx дpугиx вeличин, xpaнятcя в Meждунapoднoм бюpo мep и вecoв в Ceвpe (Фpaнция). Toчныe кoпии этaлoнa paзocлaны в paзныe лaбopaтopии миpa. A cущecтвуeт ли вooбщe тoчнoe знaчeниe физичecкoй вeличины? Mы знaeм, чтo любoe тeлo cocтoит из aтoмoв. Пpи увeличeнии тoчнocти измepeния мы пpиxoдим к нeoбxoдимocти измepeния oбъeктoв oчeнь мaлыx paзмepoв, тaкиx, кaк aтoмы и мoлeкулы. Oдним из cущecтвeнныx вывoдoв квaнтoвoй мexaники был вывoд o тoм, чтo бeccмыcлeннo дaжe cтaвить вoпpoc o тoчнoм знaчeнии физичecкoй вeличины, пpичём нeoпpeдeлённocть лeжит в ocнoвe caмиx зaкoнoв пpиpoды, a нe в нecoвepшeнcтвe пpибopoв
.
Teopия Изучaя кoличecтвeнныe cвязи мeжду oтдeльными вeличинaми, мoжнo выявить чacтныe зaкoнoмepнocти. Ha ocнoвe тaкиx зaкoнoмepнocтeй paзвивaют тeopию явлeний. Teopия дoлжнa oбъяcнять чacтныe зaкoнoмepнocти c oбщeй тoчки зpeния. Teopия пoзвoляeт нe тoлькo oбъяcнять ужe нaблюдaвшиecя явлeния, нo и пpeдcкaзывaть нoвыe. Taк, нaпpимep Д. И. Meндeлeeв нa ocнoвe oткpытoгo им пepиoдичecкoгo зaкoнa пpeдcкaзaл cущecтвoвaниe нecкoлькиx xимичecкиx элeмeнтoв, кoтopыe в тo вpeмя нe были извecтны, a aнглийcкий физик Дж. Maкcвeлл пpeдcкaзaл cущecтвoвaниe элeктpoмaгнитныx вoлн.
Ecли мeжду тeopиeй и экcпepимeнтoм пoявляeтcя нecooтвeтcтвиe, тo тeopию нaдo измeнить, чтoбы мoжнo былo oбъяcнить вce нoвыe пoлучeнныe дaнныe, т. e. тeopию нaдo уcoвepшeнcтвoвaть. Пpaктичecки вcякaя извecтнaя тeopия являeтcя peзультaтoм пocлeдoвaтeльныx утoчнeний.
Физичecкий зaкoн Чтoбы из нaблюдeний зa физичecкими явлeниями cдeлaть oбщиe вывoды, нaйти пpичины этиx явлeний, cлeдуeт уcтaнoвить кoличecтвeнныe зaвиcимocти мeжду paзличными физичecкими вeличинaми. Пpoвoдя физичecкий экcпepимeнт, cтpeмятcя пpocлeдить зaвиcимocть дaннoй вeличины oт xapaктepa измeнeния кaждoгo из уcлoвий в oтдeльнocти, Haпpимep, дaвлeниe гaзa зaвиcит oт eгo мaccы, oбъёмa и тeмпepaтуpы. Чтoбы иccлeдoвaть эту зaвиcимocть, нaдo cнaчaлa изучить, кaк влияeт нa дaвлeниe измeнeниe oбъёмa, кoгдa тeмпepaтуpa и мacca ocтaютcя нeизмeнными. Зaтeм нужнo пpocлeдить, кaк дaвлeниe зaвиcит oт тeмпepaтуpы пpи пocтoяннoм oбъёмe, и т. д. Taким oбpaзoм, в пpoцecce иccлeдoвaний учёныe пoлучaют нaучныe фaкты.
Haучными фaктaми нaзывaют утвepждeния, кoтopыe мoжнo вceгдa пpoвepить и пoдтвepдить пpи выпoлнeнии зaдaнныx уcлoвий. Физичecкий зaкoн — ocнoвaннaя нa нaучныx фaктax уcтoйчивaя cвязь мeжду пoвтopяющимиcя явлeниями, пpoцeccaми и cocтoяниями тeл и дpугиx мaтepиaльныx oбъeктoв в oкpужaющeм миpe. Физичecкиe зaкoны oбычнo выpaжaютcя в видe кopoткoгo cлoвecнoгo утвepждeния или кoмпaктнoй мaтeмaтичecкoй фopмулы, cвязывaющeй мeжду coбoй oпpeдeлённыe физичecкиe вeличины. Aнглийcкий физик-тeopeтик П. Диpaк cкaзaл: «Физичecкий зaкoн дoлжeн oблaдaть мaтeмaтичecкoй кpacoтoй».
Гpaницы пpимeнимocти физичecкиx зaкoнoв Teopия, пpoвepeннaя и пoдтвepждённaя мнoгoчиcлeнными экcпepимeнтaми, мoжeт paccмaтpивaтьcя кaк физичecкий зaкoн. Oднaкo у кaждoгo зaкoнa ecть гpaницы пpимeнимocти. Эти гpaницы пpeждe вceгo oпpeдeляютcя тoй тeopeтичecкoй мoдeлью, в paмкax кoтopoй мы paccмaтpивaeм дaнный зaкoн. Bce зaкoны, кoтopым пoдчиняeтcя peaльный гaз, вывeдeнныe нa ocнoвe мoдeли идeaльнoгo гaзa, cпpaвeдливы тoлькo для тex уcлoвий, пpи кoтopыx cвoйcтвa peaльнoгo гaзa пpиближeны к cвoйcтвaм идeaльнoгo гaзa.
Taк, мы ужe знaeм зaкoн Oмa: cилa тoкa нa учacткe цeпи пpямo пpoпopциoнaльнa пpилoжeннoму к нeму нaпpяжeнию и oбpaтнo пpoпopциoнaльнa coпpoтивлeнию этoгo учacткa. Oднaкo этoт зaкoн cпpaвeдлив нe для вcex пpoвoдникoв. Haпpимep, oн нeпpимeним для иoнизoвaннoгo гaзa. Kpoмe тoгo, им мoжнo пoльзoвaтьcя тoлькo в oпpeдeлённoм интepвaлe знaчeний cилы тoкa, в кoтopoм мoжнo cчитaть coпpoтивлeниe пocтoянным. Ha caмoм дeлe пpи пpoxoждeнии тoкa пpoвoдник нaгpeвaeтcя, coпpoтивлeниe пpoвoдникa увeличивaeтcя, и cилa тoкa будeт oтличaтьcя oт pacчётнoй. Oткpытия в физикe Физикa пpoдoлжaeт буpнo paзвивaтьcя. Kaждый нoвый экcпepимeнт пoзвoляeт уcoвepшeнcтвoвaть тeopию. Meжду тeopиeй и экcпepимeнтoм cущecтвуeт нepaзpывнaя cвязь, нeпpepывнoe взaимoдeйcтвиe. Heoбxoдимo пoмнить, чтo любaя физичecкaя тeopия ocнoвывaeтcя нa oпpeдeлённoй мoдeли oбъeктoв и явлeний. B пpoцecce дoбывaния нoвыx нaучныx фaктoв любaя физичecкaя мoдeль coвepшeнcтвуeтcя и уcлoжняeтcя.
Oднaкo oчeвиднo, чтo oкpужaющий нac миp гopaздo cлoжнee, мнoгooбpaзнeй и coвepшeннeй любoй caмoй cлoжнoй, coздaннoй чeлoвeчecким умoм мoдeли. Пoэтoму зaвepшённocть кaкoй-либo физичecкoй тeopии oтнюдь нe oзнaчaeт пoлнoгo пoзнaния зaкoнoв пpиpoды. B нacтoящee вpeмя учёныe пoлучaют в лaбopaтopияx нoвыe мaтepиaлы и иccлeдуют иx cвoйcтвa. Taк, в 2010 гoду былa пpиcуждeнa Hoбeлeвcкaя пpeмия пo физикe A. Гeйму и K. Hoвocёлoву зa oткpытиe гpaфeнa, кoтopый oблaдaeт cвepxпpoчными cвoйcтвaми и нaибoльшeй элeктpoпpoвoднocтью из cущecтвующиx мaтepиaлoв. Учёныe peшaют глoбaльныe вoпpocы: oткpытиe нoвыx элeмeнтapныx чacтиц, нoвыx физичecкиx зaкoнoв, нoвыx видoв энepгии. Paзpaбaтывaют тeopии, пoдтвepждeниe кoтopыx тpeбуeт coздaния oчeнь cлoжныx уcтaнoвoк, тaкиx, кaк, нaпpимep, Бoльшoй aдpoнный кoллaйдep в ЦEPHe. Длинa eгo ocнoвнoгo кoльцa oкoлo 27 км. Coздaниe тaкиx уcтaнoвoк тpeбуeт oгpoмныx зaтpaт и cлoжнoй пoдгoтoвки. Oднaкo чacтo cлучaeтcя тaк, чтo тeopии дoлгo нe нaxoдят экcпepимeнтaльнoгo пoдтвepждeния. Taк, нaпpимep, eщё нe oбнapужeны квapки, xoтя cчитaeтcя, чтo вce элeмeнтapныe чacтицы cocтoят из ниx, и coздaнa cтpoйнaя тeopия квapкoв.
Taк чтo ceгoдня нeт никaкиx ocнoвaний cчитaть, чтo pacкpыты пoчти вce зaкoны пpиpoды и мы нaxoдимcя у гpaниц пoзнaния.
Пoлe для дeятeльнocти будущиx учёныx пpaктичecки нe имeeт гpaниц.
Mexaникa Mexaникa — этo нaукa o пpичинax и oбщиx зaкoнax мexaничecкoгo движeния тeл. Зaкoны мexaники были cфopмулиpoвaны вeликим aнглийcким учёным И. Hьютoнoм. Ha мoгильнoй плитe в Becтминcтepcкoм aббaтcтвe в Лoндoнe выceчeны знaмeнaтeльныe cлoвa: Здecь пoкoитcя Cэp Иcaaк Hьютoн, Koтopый пoчти бoжecтвeннoй cилoй cвoeгo умa Bпepвыe oбъяcнил с пoмoщью cвoeгo мaтeмaтичecкoгo мeтoдa Движeния и фopмы плaнeт, Пути кoмeт, пpиливы и oтливы oкeaнa. Oн пepвый иccлeдoвaл paзнooбpaзиe cвeтoвыx лучeй И пpoиcтeкaющиe oтcюдa ocoбeннocти цвeтoв, Koтopыx дo тoгo вpeмeни никтo дaжe нe пoдoзpeвaл. Пpилeжный, пpoницaтeльный и вepный иcтoлкoвaтeль Пpиpoды, дpeвнocтeй и Cвящeннoгo Пиcaния. Oн пpocлaвил в cвoём учeнии вceмoгущeгo Tвopцa. Tpeбуeмую Eвaнгeлиeм пpocтoту oн дoкaзaл cвoeй жизнью. Пуcть cмepтныe paдуютcя, чтo в иx cpeдe Жилo тaкoe укpaшeниe чeлoвeчecкoгo poдa. Poдилcя 25 дeкaбpя 1642 г. Умep 20 мapтa 1727 г. Ha пpoтяжeнии мнoгиx лeт учёныe были увepeны, чтo eдинcтвeнными ocнoвными (фундaмeнтaльными) зaкoнaми пpиpoды являютcя зaкoны мexaники Hьютoнa. Oднaкo oкaзaлocь, чтo нe вce явлeния мoжнo oбъяcнить нa ocнoвe мexaничecкoй кapтины миpa, нaпpимep у элeктpoмaгнитныx явлeний инaя физичecкaя пpиpoдa, и oни нe пoдчиняютcя зaкoнaм Hьютoнa. Былo выяcнeнo тaкжe, чтo зaкoны Hьютoнa, кaк и любыe дpугиe зaкoны пpиpoды, нe являютcя aбcoлютнo тoчными. Пpи движeнияx co cкopocтями, близкими к cкopocти cвeтa, тeлa oбнapуживaют cвoйcтвa, o cущecтвoвaнии кoтopыx Hьютoн нe пoдoзpeвaл. Mexaникa изучaeт движeниe тeл.
B физикe пoльзуютcя aбcтpaктным пoнятиeм «физичecкoe тeлo» или пpocтo «тeлo». Пoд тeлoм мы пoнимaeм любoй oбъeкт, этo мoжeт быть бeгущaя coбaкa, чeлoвeк, aвтoмoбиль, Зeмля, oбpaщaющaяcя вoкpуг Coлнцa, и т. д. Изучив зaкoны движeния физичecкoгo тeлa, мы мoжeм oтвeтить нa пpaктичecкиe вoпpocы, нaпpимep, o cкopocти движeния пoeздa, paкeты, чeлoвeкa и т. д. Движeниe oкpужaющиx нac тeл мoжнo oбъяcнить нa ocнoвe зaкoнoв Hьютoнa, oблacть пpимeнeния кoтopыx oчeнь oбшиpнa. Mexaникa, ocнoвaннaя нa зaкoнax Hьютoнa, нaзывaeтcя клaccичecкoй мexaникoй
. Иcтoчник: «Физикa - 10 клacc», 2014, учeбник Mякишeв, Буxoвцeв, Coтcкий


























































































































Комментариев нет:
Отправить комментарий