УРОК № 12
20.10.2022г. ГРУППА 406. ФИЗИКА. ТЕМА. «РЕШЕНИЕ ЗАДАЧ»,
В 1826
величайший немецкий физик Георг Симон Ом публикует свою работу «Определение
закона, по которому металлы проводят контактное электричество», где дает
формулировку знаменитому закону. Ученые того времени встретили враждебно
публикации великого физика. И лишь после того, как другой ученый – Клод Пулье,
пришел к тем же выводам опытным путем, закон Ома признали во всем мире.
Формулировка закона Ома для
участка цепи – сила тока прямо пропорциональна напряжению, и
обратно пропорциональна сопротивлению

Это простое выражение помогает на
практике решать широчайший круг вопросов. Для лучшего запоминания решим задачу.
Рассчитать силу тока, проходящую по
медному проводу длиной 100 м, площадью поперечного сечения 0,5 мм2,
если к концам провода приложено напряжение 12В. Задача простая, заключается в нахождении сопротивления медной проволоки с
последующим расчетом силы тока по формуле закона Ома для участка цепи. Приступим.
Закон Ома
для полной цепи
Формулировка закона Ома для
полной цепи - сила тока прямо пропорциональна сумме ЭДС цепи,
и обратно пропорциональна сумме сопротивлений источника и цепи , где E
– ЭДС, R- сопротивление цепи, r – внутреннее сопротивление источника.
Здесь могут возникнуть вопросы. Например, что такое ЭДС? Электродвижущая сила - это физическая величина, которая характеризует работу внешних сил в источнике ЭДС. К примеру, в обычной пальчиковой батарейке, ЭДС является химическая реакция, которая заставляет перемещаться заряды от одного полюса к другому. Само слово электродвижущая говорит о том, что эта сила двигает электричество, то есть заряд.
В каждом источнике присутствует внутреннее сопротивление r, оно зависит от параметров
самого источника. В цепи также существует сопротивление R, оно зависит от
параметров самой цепи.
Формулу закона Ома для полной цепи можно представить в другом виде. А именно: ЭДС источника цепи равна сумме падений напряжения на источнике и на внешней цепи.
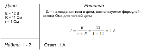
Задача 2.1
Найти силу тока в цепи, если известно
что сопротивление цепи 11 Ом, а источник подключенный к ней имеет ЭДС 12 В и
внутреннее сопротивление 1 Ом.
Задача 2.2
Источник ЭДС подключен к резистору
сопротивлением 10 Ом с помощью медного провода длиной 1 м и площадью
поперечного сечения 1 мм2. Найти силу тока, зная что ЭДС источника
равно 12 В, а внутреннее сопротивление 1,9825 Ом.
Задача. Найти сопротивление цепи, состоящей из резистора R1 =2 Ом, соединённого с двумя резисторами R2 =6 Ом и R3 = 3 Ом, которые соединены параллельно между собой.
ЗАДАЧА 2
Дано:
R1 = 2 Ом
R2 = 6 Ом
R3 = 4 Ом
U = 22 В
Найти: общее сопротивление цепи R , напряжение U, ток в цепи I





Комментариев нет:
Отправить комментарий